Что-то не так?
Пожалуйста, отключите Adblock.
Портал QRZ.RU существует только за счет рекламы, поэтому мы были бы Вам благодарны если Вы внесете сайт в список исключений. Мы стараемся размещать только релевантную рекламу, которая будет интересна не только рекламодателям, но и нашим читателям. Отключив Adblock, вы поможете не только нам, но и себе. Спасибо.
Как добавить наш сайт в исключения AdBlockРеклама
Многодиапазонный трансивер «Аматор-КФ».
Многодиапазонный трансивер «Аматор-КФ»
В [3] было опубликовано описание несложного однодиапазонного трансивера с кварцевым фильтром ("Аматор-160"). В данной статье рассказывается, как с применением основной платы этого трансивера собрать конструкцию для работы на нескольких любительских диапазонах.
Основные параметры трансивера следующие:
Описание
Для того, чтобы основную плату трансивера [3] использовать в многодиапазонном варианте, её необходимо доработать. Элементы входного двухконтурного полосового фильтра (ДПФ) на основной плате трансивера удаляются, вместо них устанавливаются новые элементы согласно рис.1.
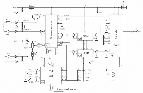
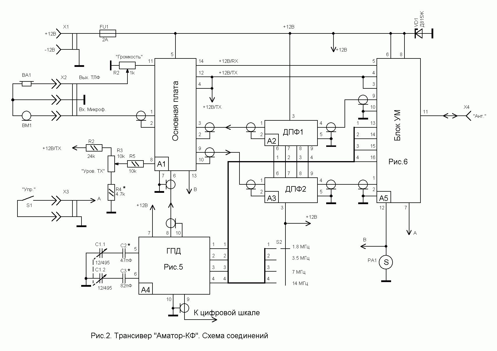
Фильтр-пробка L’C’ настраивается на частоту ПЧ и предотвращает проникание помех с этой частотой на вход приёмного тракта. Широкополосный трансформатор Т’ 1:4 обеспечивает согласование низкоомной входной нагрузки с высокоомным входом микросхемы. При использовании ШПТ можно применить идентичные ДПФ, имеющие 50-омное входное и выходное сопротивления на входе и выходе основной платы. При необходимости можно обойтись одним набором ДПФ, коммутируя их в режиме приёма и передачи соответствующим образом. В дальнейшем в позиционных обозначениях деталей трансивера вначале указывается номер блока (напр. 2С1). Функциональная схема многодиапазонного трансивера не отличается от однодиапазонного, только вместо однодиапазонных ГПД, ДПФ и усилителя мощности используются многодиапазонные. Переключение диапазонов осуществляется подачей напряжения +12В на соответствующие входы управления переключателем S2. Схема соединений трансивера приведена на рис.2.
Рис. 2. Трансивер "Аматор-КФ". Схема соединений. (Щелкните мышкой для получения большего изображения.) В режиме приёма высокочастотный сигнал с антенного разъёма поступает в блок УМ, оттуда через контактную группу реле 5К1 в блок приёмных полосовых фильтров и далее-на основную плату. Работа основной платы подробно описана в [3]. Для перевода в режим передачи необходимо включить кнопку S1 “Упр”. При этом срабатывает коммутационное реле 5К1. Одна группа контактов реле коммутирует напряжение +12В, вторая группа – антенну. Высокочастотный сигнал с основной платы через плату ДПФ передатчика подаётся на вход усилителя мощности и далее- в антенну. Схема диапазонных двухконтурных полосовых фильтров приведена на рис.3.
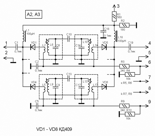
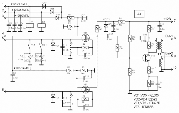
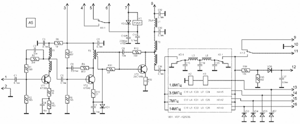
Рис.3. Блок ДПФ. Схема электрическая принципиальная (Щелкните мышкой для получения большего изображения.) На этом рисунке с целью упрощения показаны только два фильтра из четырёх. Коммутация фильтров осуществляется с помощью диодов [2]. На вывод 3 платы ДПФ постоянно подано напряжение +12В. С делителя 2R1 2R2 на катоды диодов подаётся запирающее напряжение около +6В. Для подключения соответствующего полосового фильтра на один из контактов 6....9 необходимо подать отпирающий потенциал +12В. При этом диоды соответствующего ДПФ окажутся открыты, а сам фильтр подключён между входом и выходом платы. Схемы входного приёмного ДПФ и выходного ДПФ передатчика идентичны. Рис.4. ГПД. Схема электрическая принципиальная (Щелкните мышкой для получения большего изображения) ГПД (рис.4) содержит два идентичных по схеме задающих генератора..Генераторы выполнены на двухзатворных полевых транзисторах 4VT1 и 4VT2 по схеме индуктивной трёхточки, один предназначен для работы в диапазонах 1.8, 3.5 и 7 МГц, другой – в диапазоне 14 МГц. При таком построении узла несложно получить необходимое перекрытие по частоте на каждом из рабочих диапазонов. Включение соответствующего генератора производится путём подачи положительного напряжения смещения на второй затвор транзистора – при этом его крутизна увеличивается и генератор начинает вырабатывать колебания соответствующей частоты. Понижение диапазона рабочих частот первого генератора по отношению к максимальной генерируемой частоте (диапазон 7МГц) производится путём подключения соответствующих “утягивающих” конденсаторов с помощью герконовых реле РЭС55А. Диоды 4VD1 и 4VD5 осуществляют стабилизацию амплитуды колебаний генераторов. На транзисторе 4VT3 собран буферный широкополосный каскад, который имеет два выхода – для подачи на основную плату и на цифровую шкалу. Перестройка ГПД по частоте осуществляется двухсекционным КПЕ с воздушным диэлектриком. Рис.5. Блок усилителя мощности. Схема электрическая принципиальная (Щелкните мышкой для получения большего изображения) В состав блока УМ (рис.5) входят собственно усилитель мощности, диапазонные ФНЧ передатчика, индикатор выходной мощности и коммутатор “приём-передача”.Усилитель мощности трансивера – трёхкаскадный. Падение напряжения на диоде 5VD1 задаёт начальное смещение на транзисторе оконечного каскада 5VT3. Для расширения полосы рабочих частот каждый из трёх каскадов усилителя мощности охвачен отрицательной обратной связью по переменному току. В таком включении оконечного транзистора усилитель развивает мощность не менее 5 Вт на любом из диапазонов . В режиме приёма первый и второй каскады усилителя обесточены, напряжение на диоде 5VD1 отсутствует. При отсутствии напряжения смещения транзистор оконечного каскада 5VT3 заперт. С коллектора транзистора 5VT3 сигнал через согласующий трансформатор подаётся на ФНЧ передатчика. Выбор необходимого ФНЧ осуществляется с помощью реле типа РЭС 49. На выходе передатчика включен простейший детектор для индикации выходной мощности трансивера в режиме передачи. Конструкция и детали:В конструкции трансивера использованы постоянные конденсаторы типа К10-17, КМ. Подстроечные конденсаторы 4С6, 4С8 – типа КТ2-19 или аналогичные с воздушным диэлектриком. С1 – двухсекционный КПЕ с воздушным диэлектриком от бытового радиоприёмника. Переключатель диапазонов S2 типа ПГ3. Реле 4К1 и 4К2 – РЭС55А с сопротивлением управляющей обмотки 1880 Ом. Хотя реле с таким сопротивлением обмотки расчитаны на рабочее напряжение 27 В, практически все экземпляры, имеющиеся у автора, надежно работают и при напряжении 12 В. Реле 5К1 – РЭС47 с сопротивлением обмотки 650 Ом, реле 5К2-5К9 РЭС49 с сопротивлением обмотки 270 Ом. Постоянные резисторы – типа С1-4, С2-23, МЛТ. Параметры катушки L' такие же, как и у 1L5 основной платы. Широкополосный трансформатор T' изготавливается на кольце К7х4х2 магнитной проницаемостью 600-1000 НН и содержит 2х20 витков провода диаметром 0.25мм. В качестве каркасов для катушек ДПФ использованы экранированные каркасы от радиостанции «Лён». При отсутствии вышеуказанных катушки можно выполнить на любых имеющихся каркасах диаметром 5-8 мм ( печатную плату блока необходимо будет соответственно изменить).При отсутствии p-i-n-диодов в качестве 2VD1 – 2VD8 и 3VD1-3VD8 можно применить высокочастотные диоды КД514, КД503 или аналогичные. Дроссели 2L1 и 2L18 – стандартные типа ДМ-0,1, 5L1 типа ДМ-3. Параметры элементов ДПФ приведены в таблице 1.
Таблица1
Катушки ГПД 4L1 и 4L2 намотаны на керамических каркасах диаметром 8 мм с подстроечным сердечником. 4L1 содержит 12 витков ПЭВ2-0,45 с отводом от 3-го витка (считая от заземлённого конца), 4L2 – 30 витков ПЭВ2-0,25 с отводом от 7-го витка. Широкополосный трансформатор 4Т1 намотан на кольце К7х4х2 600-1000НН. Первичная обмотка содержит 15 витков ПЭВ2-0,25, вторичная 2х6 витков того же провода. Трансформатор усилителя мощности 5Т1 изготовлен на ферритовом кольце К7х4х2 600-1000 НН и содержит 2х10 витков ПЭВ2-0,25. Трансформатор 5Т2 - на ферритовом кольце К10х6х3 проницаемостью 600-1000 НН. Его первичная обмотка содержит 10 витков ПЭВ2-0,45, вторичная – 2 витка того же провода. Трансформатор выходного каскада усилителя 5Т3 – типа “бинокль”, состоит из двух столбиков по 5 склееных колец К7х4х2 600-1000НН. Обмотка содержит два витка провода ПЭВ 0.45 с отводом от середины, втянутого в кембрик для изоляции Намоточные данные ФНЧ усилителя мощности приведены в таблице 2. Индуктивности 5L2 – 5L4 и 5L6 - 5L8 изготовлены на ферритовых бинокулярных сердечниках от симметрирующих устройств отечественных телевизоров. Намотка ведётся одножильным медным проводом диаметром 0,41 мм в полихлорвиниловой изоляции, провода пропускаются через внутренние отверстия сердечника. При отсутствии вышеупомянутых сердечников индуктивности ФНЧ можно выполнить на половинках броневых сердечников СБ-12. Индуктивности 5L5 и 5L9 –бескаркасные, выполняются проводом ПЭВ 0,8 на оправке диаметром 6 мм. Чертежи печатных плат приведены на рис.6-8, распожение элементов на платах –на рис.9-11.
Таблица 2
Настройка.Настройка основной платы трансивера выполняется по методике, описанной в [3]. Дополнительно необходимо настроить фильтр-пробку. Для этого на вход основной платы (контакт 3) подают сигнал высокочастотного генератора уровнем около 100 мкВ и частотой, которая попадает в полосу пропускания тракта ПЧ – близкой к 8867 кГц. Подстройкой сердечника катушки 1L' добиваются минимальной громкости сигнала на выходе тракта звуковой частоты. Настройка ДПФ.Диапазонные полосовые фильтры приёмника и передатчика очень удобно настраивать отдельно с помощью измерителя АЧХ, до получения характерной "двугорбой" характеристики. При отсутствии такого прибора для настройки можно воспользоваться высокочастотным генератором и милливольтметром (или осциллографом). Перестраивая генератор по частоте, снимают АЧХ каждого ДПФ, при необходимости её корректируют вращением сердечников катушек. В крайнем случае, настройку ДПФ приёмника можно произвести в собранной конструкции трансивера по громкости принимаемых сигналов любительских станций, ДПФ передатчика - по максимуму выходной мощности в рабочей полосе частот на каждом из диапазонов. Настройка ГПД.Настройка ГПД производится следующим образом. Подав на него напряжение питания, переводят переключатель диапазонов трансивера S2 в положение "7МГц". При полностью введённом роторе КПЕ С1 устанавливают нижний предел генерируемой частоты (см. таблицу 3) подстройкой сердечника 4L1. После этого ротор КПЕ полностью выводят и вновь производят замер частоты. Если диапазон перестройки окажется завышенным, ёмкость конденсатора С2 следует уменьшить, в противном случае – увеличить. После коррекции величины С2 повторяют операцию проверки пределов изменения частоты. Следующий этап – проверка пределов перестройки в диапазоне 1.8 МГц. Переключатель диапазонов устанавливают в соответствующее положение . При полностью введённом роторе конденсатора С1 подстройкой 4С6 (а, возможно, и подбором 4С5) устанавливают нижний предел генерируемой частоты, затем ротор полностью выводят и проверяют верхний предел. Если диапазон перестройки ГПД окажется меньше необходимого, нужно увеличить номинал конденсатора С2, повторить настройку ГПД в диапазоне 7МГц, затем вновь вернуться к настройке на 1.8 МГц. После этого переключатель S2 устанавливают в положение "3.5 МГц" и настраивают нижний предел генерируемой частоты подстройкой 4С8. Диапазон перестройки при этом выдерживается автоматически. Из-за того, что смена диапазонов 1.8, 3.5 мГц производится с помощью дополнительных конденсаторов, при установке необходимого предела перестройки на самом нижнем диапазоне предел перестройки на остальных диапазонах получается с запасом. В диапазоне 14МГц при полностью введённом роторе С1 подстройкой сердечника 4L2 устанавливают нижний предел генерируемой частоты. Диапазон перестройки ГПД в этом случае определяется величиной конденсатора С3. Подбором величины резистора 4R14 устанавливают выходной уровень ГПД на контактах ВЫХ1 и ВЫХ2 в пределах 100-300 мВ. Таблица 3
Настройка блока УМ.Перед подключением блока УМ желательно с помощью измерителя АЧХ либо комплекта высокочастотный генератор – милливольтметр проверить характеристику полосовых фильтров. При необходимости подбирают количество витков индуктивностей фильтра. Затем проверяют ток покоя оконечного транзистора УМ. Для этого отпаивают один конец дросселя 5L1, в разрыв цепи включают амперметр. Без подачи высокочастотного сигнала на вход блока переводят трансивер в режим передачи. Ток покоя транзистора 5VT3 должен быть в пределах 0,3-0,4 А. Если ток значительно занижен, необходимо подобрать диод 5VD1 и установить экземпляр с большим падением напряжения. Если же ток покоя завышен, его можно уменьшить, подключив параллельно диоду 5VD1шунтирующий резистор сопротивлением 100-470 Ом. После этого к антенному гнезду трансивера подключают согласованную нагрузку сопротивлением 50 Ом. Её можно изготовить из шести резисторов МЛТ-2 сопротивлением 300 Ом, включенных параллельно. На микрофонный вход трансивера подают сигнал генератора звуковой частоты частотой 1000Гц и амплитудой 10 мВ. В режиме передачи на согласованной нагрузке с помощью высокочастотного милливольтметра измеряют амплитуду сигнала. На любом из диапазонов она должна быть не менее 15 В. Заключительная операция настройки – подбор сопротивления 5R15 c тем, чтобы при пиках сигнала стрелка индикатора не выходила за пределы шкалы. Конструкция и размещение узлов.Узлы ДПФ, ГПД и УМ выполнены на платах из двухстороннего текстолита, слой металлизации со стороны деталей служит экраном. Вокруг выводов, не соединённых с экраном, проводящий слой удаляется. Чертежи печатных плат представлены на рис.6 – 8, расположение элементов – на рис.9-11.
Трансивер собран в корпусе, разделённом на три отсека. В верхнем отсеке размещены ГПД и цифровая шкала, в нижнем - основная плата и блоки ДПФ. Блок УМ размещён в заднем отсеке, плата прикреплена к задней стенке трансивера. Транзистор выходного каскада устанавливается через изолирующую прокладку. Рис.12. Трансивер. Эскиз конструкции. (Щелкните мышкой для получения большего изображения) Для индикации частоты в трансивере автор применил цифровую шкалу А. Денисова [1]. Переключение режимов "+ПЧ" и "-ПЧ" производится свободной группой контактов переключателя диапазонов S2.
Данный трансивер можно использовать и на самых высокочастотных диапазонах 21, 24 и 28 мГц. В этом случае в приёмный тракт целесообразно ввести дополнительный отключаемый УВЧ, что несколько усложнит конструкцию трансивера (придётся также увеличить количество диапазонов ГПД и ФНЧ усилителя мощности)
Литература.
А. Темерев ( UR5VUL), Украина. |





