Что-то не так?
Пожалуйста, отключите Adblock.
Портал QRZ.RU существует только за счет рекламы, поэтому мы были бы Вам благодарны если Вы внесете сайт в список исключений. Мы стараемся размещать только релевантную рекламу, которая будет интересна не только рекламодателям, но и нашим читателям. Отключив Adblock, вы поможете не только нам, но и себе. Спасибо.
Как добавить наш сайт в исключения AdBlockРеклама
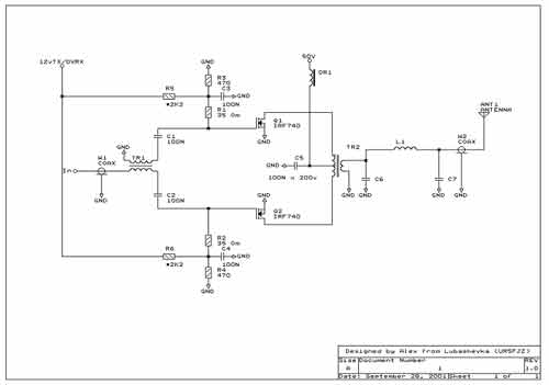
Двухтактный усилитель мощности на IRF 740
Двухтактный усилитель мощности на IRF 740
Скачать статью в одном файле (100 кб) Входное сопротивление в пределах 50 Ом. Я раскачиваю его КТ920 Радиатор разрезан пополам. К обеим половинкам привинчена плата фольгой к верху (болты изолированы от фольги). Детали смонтированы на этой плате на пятачках в накладку а оставшаяся поверхность используется в качестве земляного провода (сюда припаиваем истоки транзисторов и все что требует заземления). Входной трансформатор намотан в два провода 0,25 мм 9 – 12 витков на кольце диаметром 12 мм 2000НМ. Выходной – на бинокле 2 по четыре таких же колец. Первичная обмотка намотана жгутом из трех проводов МГТФ – 2 витка. Делаем это так: Зачищаем и спаиваем вместе середину трех сложенных кусков провода. Это будет точка подключения питания +50 вольт и расположена со стороны транзисторов. Продеваем одним концом жгута через обе трубки бинокля (это один виток). То же проделываем с другим концом жгута. Эти концы пойдут к стокам транзисторов. Вторичная обмотка из трех витков жгута в два провода. Радиатор обдувается вентилятором от компьютерного блока питания расположенным вплотную к ребрам радиатора. Ток должен быть не более 5 Ампер. UR5VQU от UR5FJZ. Советую попробовать, не пожалеете! Удачи и 73 !!! |
