Что-то не так?
Пожалуйста, отключите Adblock.
Портал QRZ.RU существует только за счет рекламы, поэтому мы были бы Вам благодарны если Вы внесете сайт в список исключений. Мы стараемся размещать только релевантную рекламу, которая будет интересна не только рекламодателям, но и нашим читателям. Отключив Adblock, вы поможете не только нам, но и себе. Спасибо.
Как добавить наш сайт в исключения AdBlockРеклама
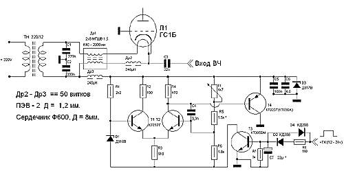
Вариант стабилизации автосмещения в цепи катода лампы в УМ с общей сеткой
Вариант стабилизации автосмещения в цепи катода лампы в УМ с общей сеткой
Памяти моего брата RV9BB . Идея схемы заимствована из публикации Игоря Гончаренко – DL2KQ (EU1TT) в журнале Р/Л КВ и УКВ № 8 за 1998год. Использование диф . каскада в схеме регулятора несколько повышает коэффициент стабилизации по сравнению с первоисточником. Представленный на схеме аналог регулируемого стабилитрона имеет следующие характеристики:
Рис1. Принципиальная схема (Нажмите мышью для увеличения) Остановимся на назначении некоторых элементов схемы:
Монтаж активной части схемы был выполнен в подвале шасси, на планках с монтажными лепестками, как говорится, на скорую руку и без экранировки элементов. Хотя экранировка, скорее всего не помешает. После сборки схемы желательно убедиться в отсутствии паразитного возбуждения. Ниже предлагается один из простых способов проверки. Для этого удобно использовать дополнительный источник постоянного тока с J мах.= 2 – 3А и напряжением 40 – 50 вольт, лучше конечно регулируемый, но не обязательно. Вывод (+) источника через балластный резисто р( можно автомобильную лампу 12 V 21свеча) подключить к эмиттеру Т4, а минус на корпус(коллектор Т4), предварительно движок R4 установить в положение максимального сопротивления . Перемкнуть выводы К Э у Т3 или подать уровень + TX на соответствующий вход. Установить требуемый ток изменением R4, и убедиться, что всё ОК. Проще всего осциллографом …П ри этом можно убедиться в эффективности наличия С 6 путём его временного отключения (для неверующих , HI !) Мой девиз – предлагаешь устройство… - должно быть PNP! Советую
попробовать, не пожалеете! Удачи и 73 ! Виктор - RZ9AE
|
