Что-то не так?
Пожалуйста, отключите Adblock.
Портал QRZ.RU существует только за счет рекламы, поэтому мы были бы Вам благодарны если Вы внесете сайт в список исключений. Мы стараемся размещать только релевантную рекламу, которая будет интересна не только рекламодателям, но и нашим читателям. Отключив Adblock, вы поможете не только нам, но и себе. Спасибо.
Как добавить наш сайт в исключения AdBlockРеклама
Двухканальный усилитель мощности с диплексерным выходом
Двухканальный усилитель мощности с диплексерным выходом
Скачать статью в одном файле (44 кб) (Приборы и техника эксперимента - 2001. – № 1. – С. 68–72) Для сложения мощности двух независимых сигналов двухканального усилителя предлагается использовать диплексер, выполненный с применением малогабаритных направленных ответвителей и позволяющий уменьшить уровень интермодуляционных составляющих в спектре выходного сигнала до уровня минус 60 дБ. Технические характеристики двухканального усилителя:
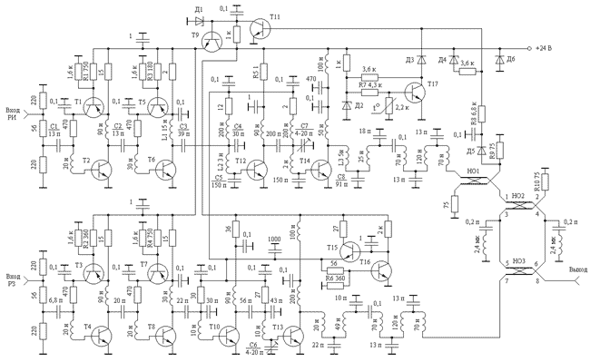
В устройствах теле- и радиовещания, системах линейной и нелинейной радиолокации, измерительной технике и экспериментальной физике в ряде случаев возникает проблема линейного сложения в нагрузке мощности двух независимых сигналов с относительной расстройкой между ними, не превышающей нескольких процентов. Например, в соответствии с требованиями ГОСТ [1,2], уровень любого побочного (внеполосного) радиоизлучения телевизионных передатчиков с выходной мощностью более 25 Вт должен быть не менее чем на минус 60 дБ ниже пиковой мощности основного колебания. В то же время в усилителях мощности передатчиков с совместным трактом усиления радиосигналов изображения и звукового сопровождения не удается реализовать уровень интермодуляционных составляющих в спектре выходного сигнала менее минус 25-30 дБ. Использование для рассматриваемых целей схем сложения мощности на основе длинных линий [3] приводит к потере половины мощности суммируемых сигналов. Использование кольцевых частотно-разделительных цепей [4,5] также затруднительно из-за необходимости реализации высокодобротных фильтров высоких порядков. Поэтому в телевизионных передатчиках с выходной мощностью более 1 кВт сложение радиосигналов изображения и звукового сопровождения осуществляется с помощью диплексеров [6], состоящих из направленных ответвителей (трехдецибельных мостов сложения) и режекторных фильтров. В маломощных передатчиках, из-за больших габаритных размеров известных в настоящее время диплексеров, раздельное усиление не используется. Для уменьшения уровня внеполосного излучения в них применяются полосовые фильтры, поглощающие от 15 до 20 процентов выходной мощности передатчика. Потерь выходной мощности можно избежать, если в маломощных передатчиках, также как и в мощных, использовать раздельное усиление. Уменьшение габаритных размеров диплексеров при этом может быть достигнуто за счет реализации малогабаритных направленных ответвителей [7]. На рисунке приведена схема усилителя мощности телевизионного передатчика 12 канала телевидения с раздельным усилением радиосигналов изображения и звукового сопровождения, в котором реализован малогабаритный диплексер, обеспечивающий уровень интермодуляционных составляющих в нагрузке не более чем минус 60 дБ без применения дополнительных полосовых либо режекторных фильтров. Усилитель мощности состоит из канального усилителя радиосигнала изображения на транзисторах Т2, Т6, Т12, Т14; канального усилителя радиосигнала звукового сопровождения на транзисторах Т4, Т8, Т10, Т13; диплексера на направленных ответвителях НО2 и НО3; стабилизатора напряжения базового смещения на транзисторах Т15, Т16; стабилизатора напряжения питания входных каскадов на транзисторе Т9; схемы защиты от холостого хода и короткого замыкания нагрузки; защиты от превышения напряжением питания своего номинального значения; термозащиты. Рис.1. Принципиальная схема усилителя (Щелкните мышью для получения большого изображения) Т1, Т3, Т5, Т7 – КТ361Б; Т2, Т4, Т8 – КТ939А; Т6 – КТ913В; Т9, Т15, Т16 – КТ817Г; Т10 – КТ934Б; Т11, Т17 – КТ315А; Т12 – КТ930А; Т13 – КТ934В; Т14 – КТ930Б; Д1, Д2 – КС213Б; Д3, Д5 – КД509А; Д4 – КС224Ж; Д6 – КД213А. Первые два каскада канальных усилителей работают в режиме класса А и выполнены с использованием межкаскадных корректирующих цепей второго порядка [8]. Стабилизация токов покоя каскадов достигается за счет применения активной отрицательной обратной связи по постоянному току [9], а сами токи покоя устанавливаются подбором номиналов резисторов R1 - R4. Для транзисторов Т2, Т4, Т6, Т8 токи покоя равны 0,2; 0,1; 0,4; 0,2 А соответственно. Выходные и предоконечные каскады усилителей работают в режиме с отсечкой коллекторного тока. Стабилизация угла отсечки обеспечивается стабилизатором напряжения базового смещения [10]. Требуемый угол отсечки устанавливается подбором номинала резистора R6, стоящего в цепи базы транзистора Т16. В выходных и предоконечных каскадах использованы полосовые межкаскадные корректирующие цепи четвертого порядка [11], обеспечивающие высокие технические характеристики усилителя и обладающие простотой конструктивной реализации и настройки. Подстроечные конденсаторы С6 и С7, стоящие в базовых цепях транзисторов Т13 и Т14, служат для коррекции фазы радиосигналов изображения и звукового сопровождения, практически не влияют на коэффициент усиления и форму амплитудно-частотных характеристик канальных усилителей и устанавливаются в случае применения усилителей мощности в качестве полукомплектов более мощного передатчика, обеспечивая возможность минимизации разности фаз суммируемых сигналов. Оптимальное сопротивление нагрузки мощного транзистора, на которое он отдает максимальную мощность, составляет единицы Ом [12]. Поэтому на выходах канальных усилителей включены трансформаторы импедансов с коэффициентом трансформации 1:25 в канале усиления радиосигнала изображения и 1:4 в канале усиления радиосигнала звукового сопровождения, выполненные в виде фильтров нижних частот четвертого порядка [13]. Для подавления высших гармонических составляющих в спектре выходного сигнала, после трансформаторов импедансов включены чебышевские фильтры нижних частот пятого порядка [14]. С целью сохранения работоспособности усилителя мощности при работе на несогласованную нагрузку в него введена схема защиты от холостого хода и короткого замыкания нагрузки, состоящая из направленного ответвителя НО1 и детектора на диоде Д5. Направленный ответвитель НО1 выполнен из двух проводов марки МГТФ 1х0,35 длиной 3 см намотанных вплотную друг к другу на цилиндрический изолятор, который помещается затем в заземленный металлический цилиндрический экран. Переходное затухание НО1 на центральной рабочей частоте 2500 МГц равно 3 дБ. На частоте радиосигнала изображения 12 канала телевидения его переходное затухание составляет 30 дБ. При работе на несогласованную нагрузку отраженный сигнал выделяется на балластном сопротивлении R9, детектируется детектором на диоде Д5 и через резистор R8 подается на базу транзистора Т11. В исходном состоянии транзистор Т11 закрыт. При превышении отраженным продетектированным сигналом определенного уровня, который устанавливается резистором R8, транзистор Т11 открывается, шунтируя стабилитрон Д1. Это приводит к уменьшению напряжения питания входных каскадов канальных усилителей и, соответственно, к уменьшению их коэффициентов усиления. Поэтому при превышении КСВН нагрузки определенного значения выходная мощность канальных усилителей будет падать пропорционально росту КСВН нагрузки. Каждый из направленных ответвителей диплексера выполнен из двух проводов марки МГТФ 1х0,35 длиной 31 см, намотанных вплотную друг к другу на цилиндрический изолятор диаметром (5-10) мм.. Изолятор помещается затем в заземленный металлический цилиндрический экран, имеющий продольную щель вдоль всей своей длины и плотно обжимающий намотанные на изолятор провода. Переходное затухание ответвителей на центральной рабочей частоте 226 МГц равно 3 дБ. Режекторные фильтры диплексера выполнены в виде последовательного соединения воздушных конденсаторов с емкостью порядка 0,2 пФ и индуктивностей, изготовленных из посеребренного медного провода диаметром 1,5 мм. Настраиваются режекторные фильтры на частоту радиосигнала звукового сопровождения. Собственная добротность фильтров составляет величину порядка 350-400, что позволяет выполнить требования ГОСТ [1,2], предъявляемые к неравномерности амплитудно-частотной характеристики канала усиления радиосигнала изображения. Радиосигнал звукового сопровождения, попадая на выход 7 НО3, делится поровну между выходами 5 и 6, достигая режекторных фильтров отражается от них и складывается в фазе на выходе 8 НО3. Точная подстройка режекторных фильтров, необходимая для минимизации сопутствующей паразитной амплитудной модуляции [1,2], осуществляется с помощью заземленных металлических штырей, вводимых в области соединения конденсаторов и индуктивностей фильтров. Для минимизации интермодуляционных искажений, обусловленных взаимодействием радиосигналов изображения и звукового сопровождения, требуется реализация максимальной развязки между сигнальными входами диплексера. Это достигается с помощью регулирования длины продольной щели металлических экранов направленных ответвителей диплексера. При работе усилителя мощности на стандартную нагрузку 75 Ом развязка между сигнальными входами описанного выше диплексера составляет величину порядка 25-30 дБ. Схема термозащиты на транзисторе Т17 осуществляет отключение питания входных каскадов канальных усилителей при превышении температуры корпуса усилителя определенного значения. Терморезистор схемы термозащиты приклеивается к корпусу усилителя в непосредственной близости от транзистора Т14. С увеличением температуры корпуса сопротивление терморезистора падает, что приводит к запиранию транзистора Т17 и подаче управляющего напряжения на транзистор Т11. Установка схемы термозащиты на заданную температуру срабатывания осуществляется с помощью резистора R7. Защита от превышения напряжением питания своего номинального значения, выполненная на стабилитроне Д4, срабатывает при величине питающего напряжения 25,5 В. Диод Д6 установлен для защиты транзисторов усилителя от пробоя при неправильном выборе полярности напряжения питания. Настройка усилителя мощности состоит из следующих этапов.Вначале производится покаскадная настройка входных каскадов канальных усилителей. Для этого с помощью резисторов R1 - R4 устанавливаются токи покоя транзисторов Т2, Т4, Т6, Т8. Затем в качестве нагрузки транзистора Т2 через разделительный конденсатор подключается резистор 75 Ом. Подбором конденсатора С1 достигается равномерная амплитудно-частотная характеристика каскада в полосе 49 - 230 МГц. После этого индуктивность L1 в цепи коллектора транзистора Т6 заменяется на индуктивность 100 - 200 нГн и в качестве нагрузки транзистора Т6 подключается резистор 75 Ом. Подбором конденсатора С2 достигается равномерная амплитудно-частотная характеристика двух первых каскадов усилителя радиосигнала изображения. Аналогично настраиваются первые два каскада усилителя радиосигнала звукового сопровождения. Настройка каскада на транзисторе Т12 начинается с подключения на его
выход нагрузки 75 Ом, замены резистора R5 на двухваттный резистор с
сопротивлением 10 Ом и установки с помощью резистора R6 тока покоя транзистора
Т12 равным 0,2 - 0,3 А. Двухваттный резистор необходим для защиты транзистора
Т12 от выгорания при возможном самовозбуждении схемы во время настройки.
Формирование амплитудно-частотной характеристики каскада с помощью межкаскадной
корректирующей цепи, состоящей из элементов L1, L2, C3,C4, C5, производится
в следующей последовательности. При заданных нижней fн и верхней fв
частотах полосы пропускания усилителя радиосигнала изображения подбором
конденсатора С4 устанавливается максимально возможный коэффициент усиления
настраиваемых каскадов на частоте fв. Далее величина индуктивности L1
изменяется так, чтобы на частоте fн коэффициент усиления каскадов также
стал максимально возможным. Если окажется, что на частоте fн коэффициент
усиления больше, чем на частоте fв, следует уменьшить величину конденсатора
С3 и заново найти оптимальное значение индуктивности L1. Настройка оконечного каскада производится аналогично настройке каскада на транзисторе Т12. Однако ток покоя транзистора Т14 может быть увеличен до величины 0,4 - 0,6 А. После формирования амплитудно-частотной характеристики усилителя радиосигнала изображения, осуществляемого в режиме малого сигнала, резистор R6 в базе транзистора Т16 увеличивается до величины, при которой ток покоя транзистора Т14 становится равным 50 - 100 мА. На вход усилителя подается сигнал яркости 12 канала и проверяется отсутствие самовозбуждения усилителя при различных уровнях входного воздействия. После этого 10 - омные резисторы в коллекторных цепях транзисторов Т12, Т14 заменяются на резистор 1 Ом и индуктивность 100 нГн соответственно, и осуществляется измерение максимальной величины выходной мощности настраиваемого усилителя. Варьируя в небольших пределах величинами элементов трансформатора импедансов L3 и С8, можно дополнительно подстроить усилитель на максимум отдаваемой мощности. Линеаризация амплитудной характеристики усилителя достигается соответствующим выбором токов покоя транзисторов Т12 и Т14, которая производится после настройки усилителя на максимальную выходную мощность. Аналогично настраиваются предоконечный и выходной каскады усилителя радиосигнала звукового сопровождения. Питание усилителя радиосигнала изображения при этом отключается. Отличие в настройке заключается в выборе меньших токов покоя транзисторов Т10 и Т13 и в том, что при отключенных режекторных фильтрах радиосигнал звукового сопровождения будет выделяться не в нагрузке, а на балластном сопротивлении диплексера R10. После настройки канальных усилителей к диплексеру подключаются режекторные фильтры, и происходит их настройка на частоту радиосигнала звукового сопровождения. Коэффициенты усиления канальных усилителей регулируется с помощью
резистивных аттенюаторов, стоящих на их входах. Основные характеристики двухканального усилителя мощности: выходная
мощность радиосигнала изображения 75 Вт; выходная мощность радиосигнала
звукового сопровождения 10 Вт; входное напряжение радиосигнала изображения
0,7 В; входное напряжение радиосигнала звукового сопровождения 0,3 В;
рабочий диапазон частот - 12 канал телевидения; напряжение питания 24
В; максимальная величина потребляемого тока 8 А; сопротивление генератора
и нагрузки 75 Ом; остальные параметры по ГОСТ [1,2].
Литература
Советую попробовать, не пожалеете! Удачи и 73 !!! |
