Что-то не так?
Пожалуйста, отключите Adblock.
Портал QRZ.RU существует только за счет рекламы, поэтому мы были бы Вам благодарны если Вы внесете сайт в список исключений. Мы стараемся размещать только релевантную рекламу, которая будет интересна не только рекламодателям, но и нашим читателям. Отключив Adblock, вы поможете не только нам, но и себе. Спасибо.
Как добавить наш сайт в исключения AdBlockРеклама
Экономичный сверхширокополосный усилитель мощности
Экономичный сверхширокополосный усилитель мощности
Скачать статью в одном файле (250 кб) Технические характеристики усилителя:
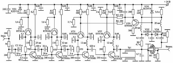
Сверхширокополосные усилители мощности используются для увеличения выходной мощности генераторов стандартных сигналов, что необходимо при настройке полосовых усилителей мощности радиостанций, для построения систем линейной и нелинейной радиолокации. Традиционно в них используется режим работы транзисторов с фиксированной рабочей точкой. Поэтому средний коэффициент полезного действия усилителя, при усилении сигналов различной амплитуды, оказывается равным нескольким процентам. Повышение коэффициента полезного действия возможно при использовании автоматической регулировки потребляемого тока. Однако известные схемные решения построения сверхширокополосных усилителей мощности с автоматической регулировкой потребляемого тока предназначены для работы на согласованную нагрузку [1-3], что значительно сокращает область применения таких усилителей. На рис. 1 приведена принципиальная схема усилителя с автоматической регулировкой потребляемого тока, предназначенного для работы на несогласованную нагрузку. На рис. 2 приведен чертеж печатной платы, а на рис. 3 фотография внешнего вида усилителя. Рис.1. Принципиальная схема (Щелкните мышью для получения большого изображения) Рис. 2 Чертеж печатной платы (Щелкните мышью для получения большого изображения) Усилитель содержит четыре каскада усиления на транзисторах VT2, VT4, VT6, VT8, трансформатор импедансов ТР1, датчик выходного напряжения, датчик выходного тока, схему управления током потребления на транзисторах VT5, VT7, VT9, и резисторах R5 и R6. Датчик выходного напряжения состоит из резистора R8 и детектора на диоде VD2, датчик выходного тока содержит детектор на диоде VD4, магнитопроводящий сердечник M1, отрезок кабеля и однослойную обмотку, выполненную из провода, навитого на сердечник. Первые два каскада усиления работают в режиме с фиксированной рабочей точкой с токами покоя транзисторов VT2, VT4, равными 0,2 А и 0,6 А соответственно. Стабилизация токов покоя каскадов достигается благодаря применению активной коллекторной термостабилизации [4], а сами токи покоя устанавливаются подбором номиналов резисторов R1 и R2.
Рис. 3 фотография внешнего вида усилителя. Выходной и предоконечный каскады усилителя работают в режиме с автоматической регулировкой потребляемого тока. Начальные токи потребления транзисторов VT6, VT8, равные 0,6 А и 0,8 А, устанавливаются подбором номиналов резисторов R3 и R4 , а требуемая область регулирования токов потребления каждого из каскадов устанавливается подбором номиналов резисторов R5 и R6 . Во всех каскадах усилителя, кроме оконечного, использованы реактивные межкаскадные корректирующие цепи пятого порядка [5], где в качестве одного из элементов корректирующей цепи используется реактивная составляющая входного импеданса транзистора [6]. В оконечном каскаде использована корректирующая цепь третьего порядка [5]. Оптимальное сопротивление нагрузки мощного транзистора, на которое он отдает максимальную мощность, составляет единицы ом [7]. Поэтому между выходным каскадом и нагрузкой усилителя включен трансформатор импедансов ТР1 с коэффициентом трансформации 1:4, выполненный на длинных линиях с волновым сопротивлением 25 Ом и длиной 12 см. Длинные линии трансформатора изготовлены из четырех скрученных проводов марки ПЭЛ диаметром 0,25 мм. Методика изготовления длинных линий заключается в следующем. Берется два квадрата из стеклотекстолита со сторонами 3-4 см с просверленными дырочками в каждом из углов квадрата. В дырочки вставляются и закрепляются четыре провода. Один из квадратов закрепляется неподвижно, а второй вращается с помощью дрели. Для этого в его середине просверливается отверстие, в которое вставляется винт, вращающий квадрат. Затем от полученной четырехпроводной линии отрезается отрезок требуемой длины и концы близлежащих проводов спаиваются между собой. Датчик выходного тока работает следующим образом. При протекании через отрезок кабеля выходного высокочастотного тока в сердечнике М1 образуется высокочастотное магнитное поле, в результате чего на концах однослойной обмотки наводится высокочастотная ЭДС, пропорциональная протекающему через отрезок кабеля высокочастотному току. Напряжение, снимаемое с обмотки, детектируется детектором на диоде VD4. Однослойная обмотка, при этом, содержит 5-7 витков луженого провода диаметром 0,5-0,8 мм. Резистор R9, и оплетка отрезка кабеля образуют замкнутый вокруг сердечника M1 контур с сопротивлением равным сопротивлению резистора R9. Использование резистора R9 позволяет улучшить амплитудно-частотную характеристику датчика выходного тока и уменьшить нагревание магнитопроводящего сердечника. Изменяя сопротивление резистора , можно изменять уровень магнитного поля в сердечнике M1 и потери мощности в нем. Работа системы регулирования потребляемого тока заключается в следующем. При работе на нагрузку 50 Ом датчики выходного напряжения и выходного тока выдают одинаковые управляющие напряжения, пропорциональные уровню выходного сигнала. В исходном состоянии, при отсутствии входного воздействия, напряжения на базах транзисторов VT5, VT7, и эмиттере транзистора VT9 равны. С появлением выходного сигнала появляется управляющее напряжение, уменьшающее напряжение на эмиттере транзистора VT9. Это напряжение через резисторы R5 и R6 подается на базы транзисторов VT5, VT7, приводя к открыванию транзисторов VT6, VT8. Достоинством такого способа управления токами потребления является исключение влияния детекторного эффекта на уровень выходной мощности, с одновременной термостабилизацией рабочих точек транзисторов VT6, VT8, при постоянной выходной мощности [3]. При работе на нагрузку более 50 Ом, сигнал управления формируется датчиком выходного напряжения и ток, потребляемый транзисторами VT6, VT8, пропорционален выходному напряжению. При работе на нагрузку менее 50 Ом, сигнал управления формируется датчиком выходного тока и ток, потребляемый транзисторами VT6, VT8, пропорционален выходному току. В результате рассматриваемый усилитель отдает в несогласованную нагрузку мощность, равную мощности отдаваемой усилителем с фиксированной рабочей точкой. Экспериментальные исследования показывают, что, при неизменном уровне входного воздействия, сигнал управления, формируемый датчиками выходного напряжения и выходного тока, минимален при сопротивлении нагрузки 50 Ом и возрастает как при уменьшении, так и при увеличении сопротивления нагрузки. Поэтому для ограничения области регулирования потребляемого тока заданным верхним пределом, в схему введен стабилитрон VD3, ограничивающий неконтролируемое уменьшение напряжения на эмиттере транзистора VT9. Печатная плата (рис. 2) размером 180х80 мм изготавливается из фольгированного с двух сторон стеклотекстолита толщиной 2-3 мм. Пунктирной линией на рис. 2 обозначены места металлизации торцов, что может быть сделано с помощью металлической фольги, которая припаивается к нижней и верхней части платы. Четыре отверстия диаметром 2 мм на плате также предназначены для электрического соединения нижней и верхней части платы в этих местах. Металлизация необходима для устранения паразитных резонансов и заземления нужных участков печатной платы. После металлизации торцов с помощью напильника выравнивается нижняя часть платы, и она устанавливается, как это видно на фотографии, в корпус. Настройка усилителя состоит из следующих этапов. Вначале производится покаскадная настройка амплитудно-частотной характеристики (АЧХ) усилителя. Для этого с помощью резисторов R1-R4 устанавливаются токи покоя транзисторов VT2, VT4, VT6, VT8. Затем в качестве нагрузки транзистора VT2 через разделительный конденсатор подключается резистор 50 Ом. Подбором ёмкости конденсатора C2 достигается равномерная АЧХ каскада в области нижних и средних частот полосы пропускания. Подбором ёмкости конденсатора C3 достигается выравнивание АЧХ в области верхних частот полосы пропускания. Если этого не удается достичь, следует уменьшить величину конденсатора C1. Далее к первому каскаду подключается второй и процесс настройки повторяется. После формирования АЧХ усилителя в режиме малого сигнала, резисторы R 3 и R4 заменяются на подстроечные и при постепенном увеличении входного воздействия с помощью этих подстроечных резисторов определяются токи потребления транзисторов VT6, VT8, при которых усилитель отдает в нагрузку максимальную мощность в заданной полосе частот. Для транзисторов VT6, VT8 эти токи примерно равны 2,5 и 3,5 А. В этом же режиме определяется номинальное значение выходной мощности усилителя, то есть такой уровень выходной мощности, при котором ещё отсутствуют искажения обусловленные насыщением либо отсечкой коллекторного тока транзисторов. При номинальном значении выходной мощности осуществляется настройка датчиков выходного напряжения и выходного тока, заключающаяся в выравнивании значений выдаваемых ими управляющих напряжений, что достигается с помощью резисторов R8 и R10 . Настройка производится при поочередном включении и выключении датчиков и измерении управляющих напряжений на эмиттере транзистора VT9. При необходимости производится коррекция АЧХ коэффициентов передачи датчиков. Коррекция АЧХ датчика напряжения может быть осуществлена с помощью конденсатора небольшой емкости, подключаемого параллельно резистору R8. Коррекция АЧХ датчика тока осуществляется с помощью изменения числа витков однослойной обмотки и включением последовательно с резистором R10 небольшой индуктивности. После настройки датчиков напряжения и тока, потенциометры в базовых цепях транзисторов VT5, VT7, заменяются на резисторы R3 и R4, и с помощью резистора R7 на эмиттере транзистора VT9 устанавливается напряжение равное напряжению на базах транзисторов VT5, VT7 . Вместо резисторов R5 и R6 включаются потенциометры, с помощью которых регулируется коэффициент передачи канала управления токами потребления транзисторов VT6, VT8. При номинальном значении выходной мощности, токи потребления транзисторов VT6, VT8, с помощью потенциометров устанавливаются равными 2,5 и 3,5 А и потенциометры заменяются резисторами соответствующих номиналов. В этом же режиме работы измеряется напряжение между шиной питания и базой транзистора VT9 и между ними устанавливается стабилитрон VD3 с напряжением стабилизации равным измеренному значению. При необходимости система автоматической регулировки потребляемого тока может быть отключена без ухудшения технических характеристик усилителя за исключением понижения коэффициента полезного действия. В этом случае токи потребления транзисторов VT6, VT8, с помощью резисторов и устанавливаются равными 2,5 и 3,5 А. Настроенный описанным выше способом усилитель имеет следующие технические характеристики:
При длительной работе усилителя его необходимо устанавливать на радиатор с использованием принудительной вентиляции. Литература
Советую попробовать, не пожалеете! Удачи и 73 !!! |

