Что-то не так?
Пожалуйста, отключите Adblock.
Портал QRZ.RU существует только за счет рекламы, поэтому мы были бы Вам благодарны если Вы внесете сайт в список исключений. Мы стараемся размещать только релевантную рекламу, которая будет интересна не только рекламодателям, но и нашим читателям. Отключив Adblock, вы поможете не только нам, но и себе. Спасибо.
Как добавить наш сайт в исключения AdBlockРеклама
Расчет выходного трансформатора сопротивлений передатчика ДМВ-диапазона
Расчет выходного трансформатора сопротивлений передатчика ДМВ-диапазона
(Схемотехника. – № 9/2004. – С. 38–39) Скачать статью в одном файле (PDF, 255 кб - 1мин 20 сек @28,8 кб/сек) Выходные каскады усилителей мощности передатчиков систем радиовещания и радиосвязи работают на антенно-фидерные тракты имеющие, как правило, стандартное входное сопротивление равное 50 либо 75 Ом [1]. В соответствии с [1] оптимальное сопротивление нагрузки мощного транзистора Rн.опт., на которое он отдает максимальную мощность, составляет единицы Ом и может быть определено из соотношения: Rн.опт.=(Eп- Uнас)2/2Рвых.max. (1) где Eп – рекомендуемое напряжение источника питания транзистора, справочная величина [2]; Рвых.max. – максимальное значение выходной мощности, отдаваемой транзистором, справочная величина; Uнас – напряжение насыщения коллектор-эмиттер, справочная величина, составляющая 0,1...0,2 В. С целью трансформирования сопротивления антенно-фидерного тракта в оптимальное сопротивление нагрузки мощного транзистора традиционно используются трансформаторы сопротивлений, выполненные в виде фильтров нижних частот (ФНЧ) четвертого порядка (рис. 1) [1, 3]. Во многом это обусловлено наличием разработанной методики расчета таких трансформаторов, основанной на использовании таблиц нормированных значений элементов [4]. Недостатком рассматриваемых трансформаторов является значительное частотно-зависимое отклонение их коэффициента трансформации Ктр от заданного значения при необходимости одновременного увеличения, как указанного коэффициента, так и относительной полосы рабочих частот W=fв/fн, где fв, fн – верхняя и нижняя рабочие частоты трансформатора.
Указанный недостаток в значительной степени может быть устранен благодаря использованию трансформаторов, выполненных в виде полосовых фильтров (рис. 2) [5], что достигается благодаря увеличению их коэффициента отражения вне полосы рабочих частот. Однако отсутствие методики расчета указанного трансформатора затрудняет его применение. В
таблице приведены результаты вычислений нормированных относительно
центральной круговой частоты полосы рабочих частот трансформатора
Сравнение характеристик рассматриваемого трансформатора (см. таблицу) и характеристик трансформатора выполненного в виде ФНЧ [4], показывает, что при прочих равных условиях он имеет гораздо меньшее значение КСВ. Для примера осуществим проектирование трансформатора (рис. 2), предназначенного для работы в передатчике с RА=75 Ом, при условиях: в выходном каскаде передатчика используется транзистор КТ930А; W=1.5; центральная рабочая частота передатчика равна 375 МГц. Таблица - Нормированные значения элементов трансформатора
Ближайшее табличное значение Ктр=10. Для Ктр=10 и W=1.5 из таблицы найдем: L1н=0.200; C2н=3.533; C3н=1.702; L4н=0.911. Центральная круговая
частота полосы рабочих частот трансформатора Денормируя значения элементов трансформатора получим: L1=L1н·RА / На рис. 3 приведена расчетная зависимость модуля входного сопротивления |Zвх| спроектированного трансформатора от частоты (кривая 1). Здесь же для сравнения (кривая 2) представлена расчетная характеристика трансформатора, выполненного в виде ФНЧ (рис. 1, L 1=3.5 нГн; С2=47.6 пФ; L 3= 11.8 нГн; С4=14.4 пФ) и рассчитанного по таблицам из [4].
Другим достоинством трансформатора приведенного на рис. 2 является следующее. При неизменной выходной мощности усилителя ток, потребляемый его выходным каскадом, слабо зависит от частоты усиливаемого сигнала, что позволяет обеспечить достижение более высокого среднего КПД усилителя. На рис. 4 приведена зависимость тока, потребляемого выходным каскадом двухкаскадного усилителя (рис. 5), от частоты усиливаемого сигнала при выходной мощности Рвых равной 10 Вт (кривая 1). Здесь же представлена аналогичная зависимость в случае использования трансформатора, выполненного в виде ФНЧ (кривая 2).
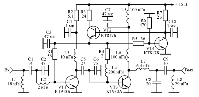
Рис.5. В усилителе использован рассматриваемый трансформатор (элементы L7, C8, C9, L8), входная и межкаскадная корректирующие цепи рассчитаны по методике описанной в [6]. Характеристики усилителя: максимальное значение выходной мощности не менее 12 Вт; полоса рабочих частот 300...450 МГц; коэффициент усиления 8 дБ.
Литература
|




