Что-то не так?
Пожалуйста, отключите Adblock.
Портал QRZ.RU существует только за счет рекламы, поэтому мы были бы Вам благодарны если Вы внесете сайт в список исключений. Мы стараемся размещать только релевантную рекламу, которая будет интересна не только рекламодателям, но и нашим читателям. Отключив Adblock, вы поможете не только нам, но и себе. Спасибо.
Как добавить наш сайт в исключения AdBlockРеклама
Параметрический синтез межкаскадных корректирующих цепей высокочастотных усилителей мощности
Параметрический синтез межкаскадных корректирующих цепей высокочастотных усилителей мощности
(Радиотехника и электроника. – 2003. – № 4. – С. 442–448, Титов А.А., Григорьев Д.А. ) Усилители, корректирующие цепи, параметрический синтез Предложена методика параметрического синтеза межкаскадных корректирующих цепей усилителей мощности ультравысокочастотного и сверхвысокочастотного диапазонов, основанная на методе оптимального синтеза электрических фильтров. Приведены синтезированные таблицы нормированных значений элементов одной из наиболее простых и эффективных межкаскадных корректирующих цепей, применяемых в полосовых усилителях мощности, результаты эксперимента, машинного анализа и оптимизации. Коэффициент усиления одного каскада многокаскадного усилителя мощности ультравысокочастотного и сверхвысокочастотного диапазонов не превышает 3-10 дБ [1-3]. В этом случае увеличение коэффициента усиления каждого каскада, например, на 2 дБ, позволяет повысить коэффициент полезного действия всего усилителя мощности в 1,2-1,5 раза [4]. Современные методы параметрического синтеза усилительных каскадов с межкаскадными корректирующими цепями (МКЦ) не позволяют осуществлять реализацию максимально возможного, для заданного схемного решения, коэффициента усиления, при одновременном обеспечении заданного допустимого уклонения амплитудно-частотной характеристики (АЧХ) от требуемой формы [1, 2, 5-8]. Задача нахождения значений элементов МКЦ, обеспечивающих максимальный коэффициент усиления каскада, в каждом конкретном случае может быть решена с помощью программ оптимизации. Однако наличие хорошего начального приближения значительно сокращает этап последующей оптимизации или делает его излишним [2, 6, 9]. Цель работы – создание методики параметрического синтеза МКЦ усилителей мощности ультравысокочастотного и сверхвысокочастотного диапазонов, позволяющей по таблицам нормированных значений элементов МКЦ осуществлять реализацию усилительных каскадов с максимально возможным, для заданного схемного решения, коэффициентом усиления, при одновременном обеспечении заданного допустимого уклонения АЧХ от требуемой формы. Согласно [5, 6, 10-12], коэффициент передачи усилительного каскада с МКЦ в символьном виде может быть описан дробно-рациональной функцией комплексного переменного:
где Выберем в качестве прототипа передаточной характеристики (1) дробно-рациональную функцию вида:
Найдём такие её коэффициенты, которые позволят из системы нелинейных уравнений [10]:
рассчитать нормированные значения элементов МКЦ, обеспечивающие максимальный коэффициент усиления каскада, при заданном допустимом уклонении его АЧХ от требуемой формы. В теории усилителей нет разработанной методики расчета коэффициентов ci, dj. Поэтому для их расчета воспользуемся методом оптимального синтеза электрических фильтров [13, 14]. В соответствии с указанным методом перейдем к квадрату модуля функции (2):
где При известных значениях коэффициентов
функции Для решения задачи нахождения
векторов коэффициентов
где Первое неравенство в (4) определяет величину
допустимого уклонения АЧХ каскада от требуемой формы. Второе и третье
неравенства определяют условия физической реализуемости рассчитываемой
МКЦ [13]. Учитывая, что полиномы
Решение неравенств
(5) является стандартной задачей линейного программирования. В отличие
от теории фильтров, где данная задача решается при условии минимизации
функции цели: Таким образом, предлагаемая методика заключается в следующем:
Многократное решение системы линейных
неравенств (5) для различных
Известные схемные решения построения МКЦ усилителей мощности отличаются большим разнообразием. Однако из-за сложности настройки и высокой чувствительности характеристик усилителей к разбросу параметров сложных МКЦ в усилителях мощности ультравысокочастотного и сверхвысокочастотного диапазонов практически не применяются МКЦ более четвертого-пятого порядка. [1-3, 5, 6, 11, 17, 18]. Воспользуемся описанной выше методикой параметрического синтеза мощных усилительных каскадов с МКЦ для синтеза таблиц нормированных значений элементов одной из наиболее простых и эффективных МКЦ, применяемых в полосовых усилителях мощности [3, 17, 18], схема которой приведена на рис. 1.
Рис.1. Реактивная межкаскадная корректирующая цепь четвертого порядка Для нахождения коэффициента передачи усилительного каскада на транзисторе T2 аппроксимируем входной и выходной импедансы транзисторов T1 и T2 RC- и RL- цепями [1, 5, 10, 12], и от схемы, приведенной на рис. 1, перейдем к схеме, приведенной на рис. 2.
Рис. 2. Эквивалентная схема включения межкаскадной корректирующей цепи Вводя идеальный трансформатор после конденсатора С2 с последующим применением преобразования Нортона [5], перейдем к схеме, представленной на рис. 3.
Рис. 3. Преобразованная эквивалентная схема включения межкаскадной корректирующей цепи Для полученной схемы, в соответствии с [5, 6, 10-12], коэффициент передачи последовательного соединения МКЦ и транзистора T2 можно описать выражением:
где
По известным значениям
где Из (6) следует, что коэффициент усиления каскада на частоте
В качестве прототипа передаточной характеристики (6) выберем функцию:.
Квадрат
модуля функции-прототипа (11) имеет вид: Для нахождения коэффициентов Di составим систему линейных неравенств (5):
Решая (13) для различных
Значения коэффициентов
функции-прототипа (11), соответствующие различным величинам относительной
полосы пропускания, определяемой отношением fв/fн,
где fв, fн - верхняя
и нижняя граничные частоты полосового усилителя, и для неравномерности
АЧХ, равной +- 0,5 дБ, приведены в таблице. Здесь же представлены результаты
вычислений нормированных значений элементов Анализ
полученных результатов позволяет установить следующее. При заданной
относительной полосе пропускания существует определенное значение
Рассматриваемая МКЦ (рис. 1) может быть использована
и в качестве входной корректирующей цепи усилителя. В этом случае
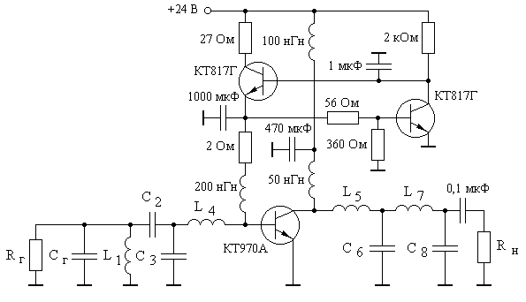
при расчетах следует полагать Rвых=Rг, Свых=0. Пример расчетаДля примера осуществим проектирование однокаскадного транзисторного усилителя, являющегося одним из восьми канальных усилителей выходного усилителя мощности 500 Вт передатчика ЧМ вещания FM диапазона, при условиях: Rг=Rн=75 Ом; Сг=10 пФ; диапазон усиливаемых частот 88-108 МГц; в качестве усилительного элемента используется транзистор КТ970А. Схема канального усилителя приведена на рис. 4. Выбор в качестве примера проектирования однокаскадного варианта усилителя обусловлен возможностью простой экспериментальной проверки точности результатов расчета, чего невозможно достичь при реализации многокаскадного усилителя.
Рис.4. Принципиальная схема однокаскадного усилителя Элементы L5=11 нГн, С6=240 пФ, L7=56 нГн, C8=47 пФ формируют трансформатор импедансов [17], обеспечивающий оптимальное, в смысле достижения максимального значения выходной мощности, сопротивление нагрузки транзистора и практически не влияют на форму АЧХ усилительного каскада. Стабилизатор напряжения на транзисторах КТ817Г обеспечивает стабилизацию требуемого угла отсечки коллекторного тока транзистора КТ970А [17]. Используя справочные данные на транзистор КТ970А [19] и соотношения для расчета значений элементов однонаправленной модели [18], получим: Rвх=rб=0,053 Ом; Lвх=Lб+Lэ=0,9 нГн; Gном12(1)=113, где rб - сопротивление базы; Lб, Lэ - индуктивности выводов базы и эмиттера. Для заданного диапазона частот имеем: В нашем случае Rвых=Rг, Свых=Cг. Нормированные относительно Rг и Используя табличные значения d1, d2, d3, d4 для случая fв/fн =
1,3 в соответствии с (3) из (8) получим: Теперь по соотношениям
(9) определим: L1н=0,2626; С2н=3,756; С3н=54,56; С4н=0,0093. Осуществляя
денормирование элементов МКЦ, имеем: На рис. 5 приведена АЧХ спроектированного однокаскадного усилителя, вычисленная с использованием полной эквивалентной схемы замещения транзистора [19] (кривая 1). Здесь же представлена экспериментальная характеристика усилителя (кривая 2).
Рис. 5. Расчетная и экспериментальная АЧХ однокаскадного усилителя Рассчитанные значения элементов МКЦ были использованы в качестве начального приближения в программе оптимизации, реализованной в среде известного математического пакета для инженерных и научных расчетов MATLAB. Значения элементов оптимизированной схемы равны: L1 = 31,2 нГн; C2 = 82,3 пФ; C3 = 1201 пФ; L4= 1,14 нГн. Оптимизированная АЧХ практически совпадает с кривой 1. Оптимальность полученного решения подтверждает и наличие чебышевского альтернанса АЧХ [13]. Достоинством предлагаемой методики является то, что она учитывает падение усилительных свойств транзистора с ростом частоты усиливаемого сигнала. В этом случае синтезированные цепи обеспечивают межкаскадное согласование лишь на верхней частоте полосы пропускания усилительного каскада, осуществляя отражение либо поглощение излишней мощности в остальной области рабочих частот. Поэтому частотные ограничения полосы пропускания при выравнивании АЧХ оказываются менее жесткими, чем при широкополосном согласовании [20]. Таким образом, предложенная методика параметрического синтеза МКЦ усилителей мощности ультравысокочастотного и сверхвысокочастотного диапазонов позволяет по таблицам нормированных значений элементов цепи осуществлять реализацию максимально возможного, для заданного схемного решения, коэффициента усиления каскада с МКЦ, при одновременном обеспечении заданного допустимого уклонения его АЧХ от требуемой формы. Результаты расчетов и оптимизации на ЭВМ, а также экспериментальные исследования показывают, что предлагаемая методика является достаточно точной, позволяет сократить время, необходимое для проектирования и экспериментальной отработки макетов, и сблизить методы проектирования усилителей мощности и фильтров. Таблица нормированных значений элементов МКЦ
Литература
|
(2)
(3) 
(4)
положительны,
модульные неравенства можно заменить простыми и записать задачу в следующем
виде:
(5)

(7)
(9)
(10)
(13)
