Что-то не так?
Пожалуйста, отключите Adblock.
Портал QRZ.RU существует только за счет рекламы, поэтому мы были бы Вам благодарны если Вы внесете сайт в список исключений. Мы стараемся размещать только релевантную рекламу, которая будет интересна не только рекламодателям, но и нашим читателям. Отключив Adblock, вы поможете не только нам, но и себе. Спасибо.
Как добавить наш сайт в исключения AdBlockРеклама
Расчет полосовых усилителей мощности УКВ диапазона
Расчет полосовых усилителей мощности УКВ диапазона
( Радио. – 2005. – № 5. – С. 64–66 ) Скачать статью в одном файле
Рассмотрены принципы построения, особенности проектирования и методики расчета элементов схем выходных каскадов полосовых усилителей мощности передатчиков систем радиосвязи на биполярных СВЧ транзисторах. Приводится пример расчета и результаты эксперимента. Известные методы проектирования полосовых усилителей мощности (ПУМ) передатчиков систем радиосвязи [1, 2] предназначены для специалистов и отличаются достаточной сложностью, что затрудняет их использование в радиолюбительской практике. Приведенные в радиолюбительских журналах [3, 4] описания особенностей изготовления и настройки ПУМ не позволяют осуществлять разработку таких усилителей по заданным требованиям. Предлагаемая статья предназначена для устранения указанного недостатка и содержит описание последовательности шагов по разработке выходных каскадов ПУМ с требуемыми характеристиками и методик расчета элементов схем этих каскадов, реализуемых на биполярных СВЧ транзисторах. Исходные предпосылки.При разработке выходных каскадов ПУМ основными являются требования получения максимальной выходной мощности в нагрузке, максимального КПД и максимального коэффициента усиления в заданной полосе рабочих частот [1, 2]. Указанные требования обуславливают выбор структуры каскадов и режимов их работы. Транзисторы выходных каскадов ПУМ работают, как правило, в режиме с отсечкой коллекторного тока с использованием стабилизато-ров напряжения базового смещения. Формирование амплитудно-частотных характеристик ПУМ осуществляется с помощью корректирующих цепей (КЦ), устанавливаемых между выходными каскадами. Оптимальное сопротивление нагрузки мощного транзистора, на которое он отдает максимальную мощность, составляет единицы Ом [1]. Поэтому при работе ПУМ на стандартный антенно-волноводный тракт с сопротивлением Rн равным 50 или 75 Ом между выходным транзистором ПУМ и входом антенно-волноводного тракта устанавливается трансформатор сопротивлений, обеспечивающий реализацию оптимального сопротивления нагрузки выходного транзистора Rопт. Исходя из вышесказанного, функциональная схема выходных каскадов ПУМ может быть представлена в виде, приведенном на рис. 1.
Рис.1. Функциональная схема выходных каскадов ПУМ Используемые в настоящее время методы проектирования ПУМ передатчиков систем радиосвязи диапазона метровых и дециметровых волн основаны на применении однонаправленной модели мощных биполярных транзисторов [5, 6]. Согласно этой модели входной и выходной импедансы транзистора описываются RC - и RL - цепями (рис. 2), а его коэффициент усиления по мощности в режиме двухстороннего согласования падает с ростом частоты со скоростью 6 дБ на октаву, то есть выражается формулой [5, 6]:
где fmag - частота, на которой коэффициент усиления транзистора по мощности в режиме двухстороннего согласования равен единице; f - текущая частота. Значение fmag рассчитывается по справочным данным транзистора
по формуле:
Рис. 2. Однонаправленная модель транзистора Формула
(1) и однонаправленная модель (рис. 2) справедливы для области рабочих
частот выше Значения элементов однонаправленной модели биполярного транзистора, представленной на рис. 2, могут быть рассчитаны по формулам [8]:
Используемые в настоящее время схемные решения построения корректирующих цепей, трансформаторов сопротивлений и стабилизаторов напряжения базового смещения ПУМ отличаются большим многообразием [1 - 5, 9 - 11]. Многолетние исследования автора по разработке ПУМ показывают, что наиболее эффективными и простыми являются схемные решения указанных устройств, использованных в принципиальной схеме выходного и предоконечного каскадов ПУМ, приведенных на рис. 3.
Рис. 3. Принципиальная схема выходного и предоконечного каскадов ПУМ На рис. 3 элементы C1, C2, L1 формируют КЦ - 1, элементы C 5, C 6, L 3 формируют КЦ - 2, элементы L7, C8, C9, L8 формируют выходной трансформатор сопротивлений, стабилизатор напряжения базового смещения выполнен на транзисторах VT 2 и VT 4. Расчет элементов стабилизатора напряжения базового смещенияСтабилизатор напряжения базового смещения на транзисторах VT 2 и VT 4 используется для стабилизации угла отсечки транзисторов VT 1 и VT 3 усилителя при изменении уровня усиливаемого сигнала и температуры основания усилителя, на котором устанавливаются эти транзисторы [3, 4]. Кроме того, применение стабилизатора напряжения базового смещения позволяет осуществлять линеаризацию начального участка амплитудной характеристики разрабатываемого усилителя [11]. В известной литературе нет описания методики расчета элементов рассматриваемого стабилизатора. В этой связи предлагаются следующая методика их расчета. Вначале по требуемой выходной мощности и заданному частотному диапазону разрабатываемого усилителя выбираются транзисторы VT 1 и VT3. Напряжение источника питания Eп усилителя (рис. 3) следует выбирать равным напряжению, рекомендованному в справочной литературе для выбранных транзисторов VT 1 и VT 3 [7]. В этом случае оптимальное сопротивление нагрузки транзистора VT 3, на которое он отдает максимальную мощность, определяется из соотношения [1, 2, 12]:
где Pвых.mаx. - максимальное значение выходной мощности, отдаваемой транзистором, справочная величина [7]; Uост - остаточное напряжение, составляющее 0,5...2 В [7]. Максимальное значение постоянной составляющей тока коллектора Iкоm транзистора VT3, с учетом вышесказанного, равно:
а максимальное значение тока базы определяются по формуле:
где При максимальном значении тока Iбм напряжение коллектор-эмиттер транзистора VT2 минимально Umin2 и для его стабильной работы должно быть не менее пяти вольт. Поэтому величина резистора R3 рассчитывается из соотношения:
гдеUmin2 = 5 В; Uбэ = 0,7 В - напряжение на переходе база-эмиттер транзистора VT3 в точке покоя. Максимальная мощность, рассеиваемая на транзисторе VT2, равна величине:
а максимальные значения напряжения коллектор-эмиттер Uкэ max2 и тока коллектора I к max2 равны: Соотношения (6), (7) используются для выбора транзистора VT2, который желательно выбирать низкочастотным для исключения возможности самовозбуждения схемы. Как правило, транзистор VT4 выбирается того же типа, что и транзистор VT2, так как в этом случае облегчается настройка стабилизатора напряжения базового смещения. Известно [13], что при заданном токе базы коллекторный ток транзистора растет с ростом напряжения коллектор-эмиттер. В каскаде, работающем в режиме с отсечкой коллекторного тока, увеличение амплитуды входного воздействия приводит к увеличению напряжения коллектор-эмиттер, при котором происходит открывание транзистора [1]. Поэтому в случае неизменного базового смещения угол отсечки будет увеличиваться с увеличением амплитуды входного воздействия, что может вызвать выгорание транзистора. С целью устранения указанного недостатка в схему введены резисторы R1 и R4. С увеличением напряжения коллектор-эмиттер транзисторов VT1 и VT3, при котором происходит их открывание, растут и постоянные составляющие их базовых токов. Падение напряжения на резисторах R1 и R4 увеличивается, в результате чего происходит стабилизация угла отсечки с изменением амплитуды входного воздействия. Величина сопротивления резисторов R1 и R4 может быть рассчитана по эмпирическому выражению: где I доп - максимально допустимый ток коллектора транзистора VT1 или VT3 в амперах, справочная величина. Резистор R6 стоит в цепи обратной связи, слабо влияет на работу схемы стабилизатора и его величина может быть выбрана в пределах 30...70 Ом. Требуемый угол отсечки токов коллекторов транзисторов VT1 и VT3 устанавливается подбором номинала резистора R7, стоящего в цепи базы транзистора VT4. При отсутствии резистора R7 коллекторные токи транзисторов VT1 и VT3 в режиме молчания составляют несколько миллиампер. При подключении R7 напряжение на базе транзистора VT4 уменьшается, что приводит к увеличению его сопротивления. Напряжение на базе транзистора VT2 возрастает, и увеличиваются токи коллекторов транзисторов VT1 и VT3 в режиме молчания. Получить расчетные соотношения для выбора величины сопротивления резистора R7 затруднительно. На основе экспериментальных исследований различных схемных решений построения полосовых усилителей мощности [11, 14, 15] установлено, что для линеаризации начального участка их амплитудных характеристик величину сопротивления резистора R7 необходимо выбирать в пределах 100...500 Ом. При отсутствии резистора R7 с помощью выбора величины резистора R8 устанавливаются коллекторные токи транзисторов VT1 и VT3 в режиме молчания. При увеличении величины резистора R8 коллекторные токи в режиме молчания уменьшается и наоборот. Для возможности линеаризации амплитудной характеристики усилителя эти токи следует выбирать равными 10...50 мА. Это соответствует выбору R8 в пределах 1...3 кОм. Индуктивность L4 устраняет шунтирующее действие низкоомного сопротивления R4, включенного параллельно входному сопротивлению транзистора VT3, и может быть выбрана из условия:
где fср= (fв + fн)/2 - средняя частота полосы пропускания разрабатываемого усилителя в мегагерцах; fв , fн - верхняя и нижняя граничные частоты разрабатываемого усилителя. Резистор R5 повышает устойчивость усилителя и выбирается равным 24...30 Ом. Расчет трансформатора сопротивленийТрадиционно трансформаторы сопротивлений выполняются в виде фильтров нижних частот [1-4]. Это во многом обусловлено наличием разработанной методики расчета таких трансформаторов, основанной на использовании таблиц нормированных значений элементов [16]. Недостатком этих трансформаторов является значительное увеличение их коэффициента стоячей волны (КСВ) по входу при увеличении коэффициента трансформации Ктр и относительной полосы рабочих частот W=fв/fн. Указанный недостаток в значительной степени устраняется благодаря использованию трансформатора приведенного на рис. 3, выполненного в виде полосового фильтра и состоящего из элементов L7, C8, C9, L8. Это достигается благодаря увеличению его коэффициента отражения вне полосы рабочих частот. Однако отсутствие методики расчета указанного трансформатора затрудняет его применение. В таблице 1 приведены результаты вычислений нормированных
относительно средней круговой частоты полосы пропускания
разрабатываемого усилителя Таблица 1. – Нормированные значения элементов трансформатора
Расчеты сделаны по методике описанной в [17] для коэффициента трансформации лежащего в пределах Kтр =2...20 и для относительной полосы рабочих частот лежащей в пределах W=1,3...3. Здесь же даны значения КСВ трансформатора по входу, соответствующие заданным значениям Kтр и W. Сравнение характеристик рассматриваемого трансформатора (см. таблицу 1) и характеристик трансформатора выполненного в виде фильтра нижних частот [16], показывает, что при прочих равных условиях он имеет гораздо меньшее значение КСВ. Истинные значения элементов L7, C8, C9, L8 рассчитываются по формулам: Требуемый коэффициент трансформации трансформатора разрабатываемого усилителя находится из выражения: Ктр = Rн / Rопт. Расчет корректирующих цепейМетодика расчета корректирующих цепей используемых в усилителе представленном на рис. 3 описана в [18] и позволяет осуществлять реализацию усилительных каскадов с максимально возможным для заданного схемного решения коэффициентом усиления при одновременном обеспечении заданного допустимого уклонения амплитудно-частотной характеристики от требуемой формы. В таблице 2 приведены результаты вычислений нормированных значений элементов корректирующих цепей КЦ-1 и КЦ-2 для относительной полосы рабочих частот лежащей в пределах W=1,05...1,3 и для неравномерности амплитудно-частотной характеристики равной +- 0,25 дБ. Результаты вычислений даны для различных значений Rвхн1 = Rвх1/Rг и Rвхн3 = Rвх3/Rвых1, где Rвх1,Rвых1 - входное и выходное сопротивления однонаправленной модели транзистора VT1, Rвх3 - входное сопротивление однонаправленной модели транзистора VT3. Скобки соответствуют расчету нормированных значений элементов КЦ-2. При необходимости создания ПУМ с W > 1,3 можно воспользоваться корректирующими цепями четвертого порядка, методика расчета которых подробно описана в [17, 19]. Таблица 2. – Нормированные значения элементов корректирующей цепи
Истинные значения элементов C1, C2, L1 и C5, C6, L3 рассчитываются по формулам:
Коэффициент усиления по напряжению каскада на транзисторе VT1 определяется из соотношения:
где
Gном1 (fср) - коэффициент усиления транзистора VT1 по мощности в
режиме двухстороннего согласования на частоте fср; Коэффициент усиления по напряжению каскада на транзисторе VT3 определяется из соотношения:
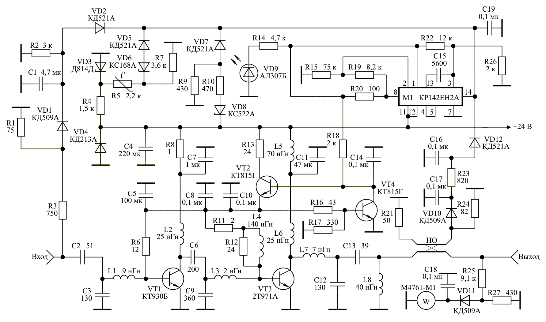
где Gном3 (fср) - коэффициент усиления транзистора VT3 по мощности в режиме двухстороннего согласования на частоте fср. Пример расчетаДля примера осуществим проектирование стабилизатора напряжения базового смещения, выходного трансформатора сопротивлений и корректирующих цепей усилителя предназначенного для работы в 50-омном тракте ( = 50 Ом) в составе радиостанции диапазона 140...150 МГц с выходной мощностью 110 Вт, схема которого приведена на рис. 4. Рис. 4. Принципиальная схема ПУМ ПУМ содержит: два каскада усиления на транзисторах VT1 и VT3; стабилизатор напряжения базового смещения на транзисторах VT2 и VT4; выходной трансформатор сопротивлений, состоящий из элементов L7, C12, C13, L8; схему защиты от перегрузки по входу на диоде VD1 [3]; защиту от рассогласования по выходу на направленном ответвителе НО, и диоде VD10 [3], защиту от превышения напряжением питания номинального значения на стабилитроне VD8 [20], термозащиту на терморезисторе R5 [20]. Срабатывание любой из защит усилителя приводит к уменьшению напряжения подаваемого с микросхемы М1 на верхнюю ножку резистора R 18. Это в свою очередь приводит к падению напряжения смещения на базе транзистора VT 2 стабилизатора напряжения базового смещения. Угол отсечки транзисторов VT 1 и VT 3 в этом случае уменьшается, уменьшая, тем самым, коэффициент усиления ПУМ. При уменьшении выходного напряжения микросхемы М1 до нуля коэффициент усиления ПУМ уменьшается до 3...7 дБ. В соответствии с описанной выше методикой расчета стабилизатора напряжения базового смещения по требуемой выходной мощности и диапазону рабочих частот в качестве транзисторов VT 1 и VT 3 выберем транзисторы КТ930Б и 2Т971А. По справочным данным транзистора 2Т971А [7] найдем: Еп =
28 В; Uост = 1 В; P вых. max = 150 Вт; Согласно (6), (7) максимальная мощность, рассеиваемая на транзисторе VT2 Pрас2, а также максимальные значения Uкэmax2 и Iкmax2 равны: Pрас2= 1,5 Вт; Uкэmax2= 24 В; Iкmax2 = 0,25 А. Исходя из этого, в качестве транзисторов VT2 и VT4 выберем транзисторы КТ815Г. Из (8) найдем: R6 = 3 Ом, R11 = 1,8 Ом. Учитывая, что транзистор VT1 работает в облегченном режиме, для устранения шунтирующего действия низкоомного сопротивления R6, увеличим его величину до 12 Ом. Резистор R16 примем равным 43 Ом, резистор R18 = 2 кОм, а резистор R12 = 24 Ом. По (9) определим: L4 = 140 нГн. Требуемый коэффициент трансформации трансформатора, образованного
элементами L7, C12, C13, L8, равен: Kтр =Rн/Rопт 50/2,4 = 20,8. Относительная
полоса рабочих частот ПУМ равна: W = 150/140 = 1,04. Ближайшие
табличные значения и W в таблице 1 равны: Kтр = 20; W = 1,3.
Для этих значений из таблицы 1 найдем: L7н = 0,129; С12н
= 6,091; С13н = 1,808; L8н = 0.731. Средняя круговая частота
полосы пропускания разрабатываемого ПУМ Для расчета корректирующей цепи состоящей из элементов C6,
C9, L3 напомним, что значения элементов однонаправленной
модели транзистора VT3 составляют: Rвх3= 0,083 Ом; Lвх3=
0. По справочным данным транзистора КТ930Б [7] найдем: Rвых1 =
5 Ом. Нормированное значение Rвх3 и относительная полоса
рабочих частот ПУМ равны: Rвхн3 = 0,083/5 = 0,0166; W =
1,04. Из таблицы 2 следует, что W = 1,05 не может быть реализована
при Rвхн3 > 0.0057.
Это обусловлено уменьшением добротности рассматриваемой цепи с увеличением
Rвхн3. Поэтому выберем W =1,1. Ближайшее табличное
значение Rвхн3 для W =1,1 равно: Rвхн3=
0,016. Для указанных значений Rвхн3 и W из таблицы
2 найдем: С6н = 1,015; С9н = 2,005; L3н = 0,372. Денормируя
приведенные значения элементов по соотношениям (11) определим:
С6 = С6н/ Rвых1 Для расчета корректирующей цепи состоящей из элементов C2,
C3, L1 по справочным данным транзистора КТ930Б [7] найдем:
Gном12 (fср) = 49; rб= 0,085 Ом. Нормированное
значение Rвх1 равно: Rвхн1 = 0,085/50 = 0,0017. Из таблицы
2 для W = 1,05 и Rвхн1 = 0,0 имеем: С2н = 2,115; С3н = 5,78; L1н
= 0,159. Денормируя приведенные значения элементов по (11) определим: С2 =
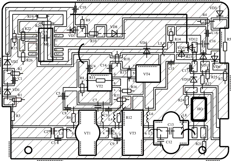
С2н/ Rг Методика настройки подобного вида усилителей (см. рис. 4) подробно описана в [3, 4]. По результатам расчета была произведена разработка и настройка рассматриваемого ПУМ. Чертеж печатной платы ПУМ приведен на рис. 5. На рис. 6 приведена фотография внешнего вида усилителя. Как видно на фотографии оба вывода конденсатора
С13 трансформатора импедансов припаиваются к металлизированным площадкам
керамической подложки размером 18х6 мм, прижатой к корпусу усилителя.
У элементов L7, C12 и L8 трансформатора один из выводов припаивается
к керамической подложке. Это необходимо для устранения перегрева
элементов трансформатора.
Рис. 5. Печатная плата ПУМ
Рис. 6. Фотография внешнего вида усилителя ЗаключениеТаким образом, предложенная методика расчета выходных каскадов ПУМ является достаточно точной и позволяет сократить время, необходимое для проектирования и экспериментальной отработки макетов. В заключение хочется выразить благодарность Александр у Расстригину за изготовление фотографии усилителя. Скачать статью в одном файле
Литература
|
|||||||||||||||||||||||||||||||||||||||||||||||||||||||||||||||||||||||||||||||||||||||||

(10)
(12)
(13) 