Что-то не так?
Пожалуйста, отключите Adblock.
Портал QRZ.RU существует только за счет рекламы, поэтому мы были бы Вам благодарны если Вы внесете сайт в список исключений. Мы стараемся размещать только релевантную рекламу, которая будет интересна не только рекламодателям, но и нашим читателям. Отключив Adblock, вы поможете не только нам, но и себе. Спасибо.
Как добавить наш сайт в исключения AdBlockРеклама
Широкополосный усилитель мощности с защитой от перегрузок
Широкополосный усилитель мощности с защитой от перегрузок
(Схемотехника, 2005, № 8, С. 52–55) Скачать статью в одном файле
Необходимым элементом многих радиотехнических и измерительных систем являются широкополосные усилители мощности, к которым предъявляются требования сохранения работоспособности при неблагоприятных внешних воздействиях. Описание такого усилителя приведено в статье. Технические характеристики усилителя:
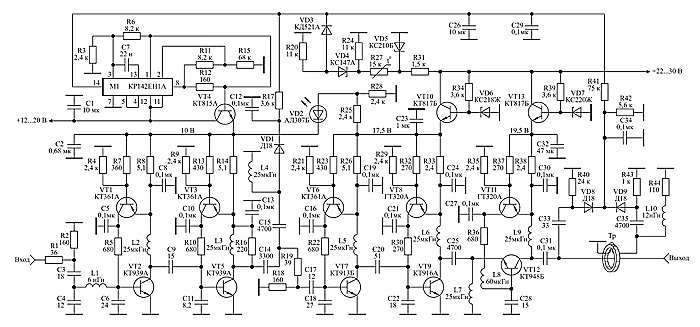
Принципиальная схема усилителя приведена на рис. 1, на рис. 2 приведен чертеж печатной платы, на рис. 3 – чертеж печатной платы с расположением элементов, на рис. 4 – фотография внешнего вида усилителя. Рис. 1. Принципиальная схема усилителя (щелкните мышью для увеличения) Рис. 2. Чертеж печатной платы (щелкните мышью для увеличения) Рис. 3. Чертеж печатной платы с расположением элементов (щелкните мышью для увеличения) Рис. 4. Фотография внешнего вида усилителя (щелкните мышью для увеличения) Усилитель содержит: четыре предварительных каскада на транзисторах VT2, VT5, VT7, VT9, включенных по схеме с общим эмиттером; выходной каскад на транзисторе VT12, включенном по схеме со сложением напряжений [1]; управляемый стабилизатор напряжения на микросхеме М1 и транзисторе VT4; два неуправляемых стабилизатора напряжений на транзисторах VT10 и VT13; схему защиты от перегрузки по входу на диоде VD1; схему защиты от рассогласования по выходу на диодах VD8 и VD9; термозащиту на терморезисторе R27. Все усилительные каскады работают в режиме класса А с фиксированной рабочей точкой с токами покоя транзисторов VT2, VT5, VT7, VT9, VT12 равными 0,2 А; 0,3 А; 0,4 А; 0,7 А; 0,7 А соответственно. Стабилизация токов покоя каскадов достигается благодаря применению схемы активной коллекторной термостабилизации [2]. Установка заданных токов покоя осуществляется подбором номиналов резисторов R7, R13, R23, R32, R37. Увеличение номиналов этих резисторов приводит к увеличению токов потребления, и наоборот. В первом каскаде усилителя применена корректирующая цепь пятого порядка [3], при этом одним из элементов корректирующей цепи является индуктивная составляющая входного импеданса транзистора [4]. Указанная цепь обладает большой степенью свободы и используется для подстройки амплитудно-частотной характеристики усилителя после его покаскадной настройки. В промежуточных каскадах использованы корректирующие цепи третьего порядка [3]. Выходной каскад на транзисторе КТ948Б выполнен по схеме с общей базой с коэффициентом усиления по напряжению, равным 2,5. Заданный коэффициент усиления устанавливается соответствующим выбором емкости конденсатора С28 [1]. При превышении входным воздействием номинального уровня напряжение с детектора на диоде VD1 попадая на управляющий электрод микросхемы М1 приводит к уменьшению напряжения питания первых двух каскадов. Это ведет к уменьшению общего коэффициента усиления усилителя и двухстороннему ограничению усиливаемого сигнала в этих каскадах. Уровень срабатывания схемы защиты от перегрузки по входу устанавливается выбором номинала резистора R17. Загорание светодиода VD2 в этом случае свидетельствует о перегрузке усилителя по входу. Схема защиты от рассогласования по выходу препятствует выгоранию выходных транзисторов VT9 и VT12 при работе на несогласованную нагрузку и состоит из датчика выходного напряжения на диоде VD8 и датчика выходного тока на диоде VD9 и трансформаторе Тр [5]. Датчик выходного тока работает следующим образом. При протекании выходного высокочастотного тока в магнитопроводящем сердечнике трансформатора образуется высокочастотное магнитное поле, в результате чего на концах однослойной обмотки, выполненной из провода навитого на сердечник, наводится высокочастотная ЭДС, пропорциональная протекающему высокочастотному току. Напряжение, снимаемое с обмотки, детектируется детектором на диоде VD9. Однослойная обмотка, при этом, содержит 5...7 витков провода диаметром 0,5...0,8 мм. В качестве магнитопроводящего сердечника использовано ферритовое кольцо М100НН 10х6х3. Цепь, состоящая из элементов L10 и R44, служит для выравнивания коэффициента передачи датчика выходного тока в полосе рабочих частот усилителя. При работе на нагрузку 50 Ом датчики выходного напряжения и выходного тока выдают одинаковые управляющие напряжения, пропорциональные уровню выходного сигнала. При работе на нагрузку более 50 Ом, сигнал управления формируется датчиком выходного напряжения. При работе на нагрузку менее 50 Ом, сигнал управления формируется датчиком выходного тока. В результате использование рассматриваемой системы защиты позволяет при работе на высокоомную нагрузку реализовать максимальное выходное напряжение равное максимальному напряжению, развиваемому усилителем на нагрузке 50 Ом. При работе на низкоомную нагрузку, максимальный ток в нагрузке равен максимальному току, отдаваемому усилителем в нагрузку 50 Ом. Уровень срабатывания схемы защиты от рассогласования по выходу устанавливается выбором номинала резистора R41. Срабатывание схемы термозащиты при перегреве усилителя приводит к уменьшению до нуля напряжения питания входных каскадов и загоранию светодиода VD2. В этом случае светодиод VD2 будет гореть и при отключении генератора усиливаемых сигналов от входа усилителя. В такой ситуации необходимо убрать питающие напряжения и установить кассету усилителя на радиатор. Температура срабатывания схемы термозащиты устанавливается выбором номинала резистора R24. Управляемый стабилизатор напряжения на микросхеме М1 и транзисторе VT4, и два неуправляемых стабилизатора напряжений на транзисторах VT10 и VT13 обеспечивают сохранение неизменными технические характеристики усилителя при его работе от аккумуляторных батарей, напряжение которых в процессе эксплуатации изменяется в пределах +12...20 В и +22...30 В. Подача напряжений питания усилителя через проходные конденсаторы, как это видно на фотографии (Рис. 4), исключает возможность прохождения усиливаемого сигнала по цепям питания в маломощные каскады системы связи, в которой используется рассматриваемый усилитель. Печатная плата (рис. 2) размером 130х90 мм изготавливается из фольгированного с двух сторон стеклотекстолита толщиной 2 мм. Пунктирными линиями на рис. 2 обозначены места металлизации торцов, что может быть сделано с помощью медной фольги, которая припаивается к нижней и верхней части платы. Металлизация необходима для устранения паразитных резонансов и заземления нужных участков печатной платы. Все транзисторы усилителя крепятся к основанию с использованием теплопроводящей пасты. Транзисторы стабилизаторов напряжений VT4, VT10, VT13 при этом укрепляются на основании с использованием слюдяных прокладок намазанных теплопроводной пастой. Это необходимо для изоляции их коллекторов от общей шины при одновременном сохранении хорошей теплоотдачи. Особо следует остановиться на креплении транзистора VT12. Транзистор КТ948Б предназначен для работы с заземленной базой. Однако в данном случае между базой и общей шиной включен конденсатор С28, конструктивно образуемый основанием усилителя и корпусом транзистора КТ948Б. Для отвода тепла от транзистора между ним и основанием устанавливается керамическая подложка толщиной 1 мм. Крепление транзистора VT12 осуществляется с помощью винтов, на которые надеты изолирующие шайбы и кембрики. Перед ввертыванием крепежных винтов под них подкладываются полоски медной фольги с отверстиями для винтов. К этим полоскам в дальнейшем припаивается резистор R36 (см. рис. 4) и дополнительные конденсаторы, входящие в состав конденсатора С28 и обеспечивающие настройку усилителя на максимальную выходную мощность. При сборке усилителя следует минимизировать длину цепи, связывающей коллектор транзистора VT9 с эмиттером транзистора VT12. Это обусловлено тем, что наличие индуктивной составляющей указанной цепи приводит к неполному сложению сигнальных напряжений, отдаваемых двумя выходными транзисторами VT9 и VT12. В этом случае потери выходной мощности в области верхних частот полосы пропускания усилителя могут достигать значительной величины. Настройка усилителя состоит из следующих этапов.Вначале с помощью резистора R6 устанавливается выходное напряжение стабилизатора, питающего входные каскады равным 10 В. Подбором номиналов резисторов R7, R13, R23, R32, R37 устанавливаются токи покоя транзисторов VT2, VT5, VT7, VT9, VT12 на 20...30 % меньше заданных. Затем в режиме малого сигнала производится покаскадная настройка амплитудно-частотной характеристики (АЧХ) усилителя. Для этого в качестве нагрузки транзистора VT2 через разделительный конденсатор подключается резистор 50 Ом. Подбором ёмкости конденсатора С4 достигается равномерная АЧХ каскада в области нижних и средних частот полосы пропускания. Подбором ёмкости конденсатора С6 достигается выравнивание АЧХ в области верхних частот полосы пропускания. Если этого не удается достичь, следует уменьшить величину конденсатора С3 и повторить настройку. Далее к первому каскаду подключается второй и с помощью конденсатора С11 выравнивается АЧХ двух каскадов, и так далее. После этого осуществляется подстройка АЧХ всего усилителя с помощью входной корректирующей цепи. После формирования АЧХ усилителя в режиме малого сигнала проверяется максимальный уровень его выходной мощности в полосе рабочих частот. Введением дополнительного конденсатора, входящего в состав конденсатор С28, следует добиться выравнивания максимального уровня выходной мощности усилителя в полосе рабочих частот. И, наконец, варьируя токами покоя транзисторов усилителя необходимо найти значения указанных токов, при которых усилитель отдает в нагрузку максимальную мощность. ЛИТЕРАТУРА
|
|



