Что-то не так?
Пожалуйста, отключите Adblock.
Портал QRZ.RU существует только за счет рекламы, поэтому мы были бы Вам благодарны если Вы внесете сайт в список исключений. Мы стараемся размещать только релевантную рекламу, которая будет интересна не только рекламодателям, но и нашим читателям. Отключив Adblock, вы поможете не только нам, но и себе. Спасибо.
Как добавить наш сайт в исключения AdBlockРеклама
Усилитель мощности на 432-435 МГц с защитой от перегрузок
Усилитель мощности на 432-435 МГц с защитой от перегрузок
Скачать статью в одном файле
Технические характеристики усилителя:
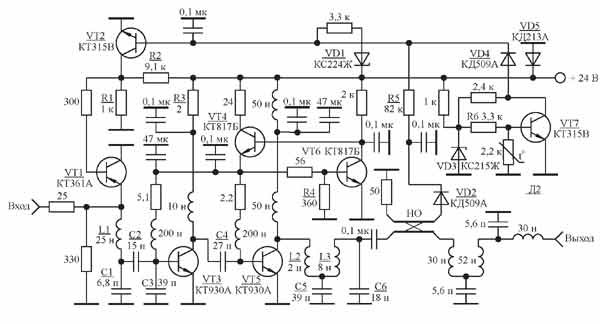
В процессе эксплуатации усилителя мощности (УМ), он может подвергаться воздействию следующих дестабилизирующих факторов: перегрузка по входу; короткое замыкание или отключение нагрузки; перегрев; превышение напряжением питания номинального значения; неверный выбор полярности питающего напряжения. На рис. 1 приведена принципиальная схема УМ, сохраняющего работоспособность при воздействии всех перечисленных выше факторов. УМ содержит два усилительных каскада; стабилизатор базового смещения; трансформатор сопротивлений; направленный ответвитель (НО); фильтр нижних частот; схемы защиты от перегрузки по входу, от рассогласования по выходу, от превышения напряжением питания номинального значения, термозащиту. Рис.1. Принципиальная схема (Щелкните мышью для получения большого изображения) На входе УМ включен резистивный делитель напряжения, обеспечивающий его согласование с сопротивлением генератора при срабатывании схем защиты. С целью сохранения работоспособности УМ при перегрузке по входу, на выходе резистивного делителя включен биполярный транзистор , играющий роль самоуправляемого ограничителя входных сигналов. Ограничитель работает следующим образом. На базу транзистора VT1, с делителя на резисторах R1 и R2, подается постоянное запирающее оба перехода транзистора напряжение. На вход УМ и одновременно на эмиттер транзистора VT1 подается переменное высокочастотное напряжение усиливаемого сигнала. Переменное высокочастотное напряжение делится между емкостями закрытых переходов база – эмиттер и база – коллектор. На переходе база – коллектор выделяется переменное напряжение, амплитуда которого равна значению Uвх Сбэ / (Сбк + Сбэ), где Uвх - амплитуда переменного высокочастотного напряжения на входе УМ; Сбк и Сбэ - емкости запертых переходов база – эмиттер и база – коллектор транзистора VT1. Значения емкостей запертых переходов Сбк и Сбэ биполярных транзисторов отличаются незначительно [1]. Величина постоянного напряжения на базе транзистора устанавливается равной амплитуде переменного высокочастотного напряжения на переходе база – коллектор транзистора, соответствующей номинальному значению переменного высокочастотного напряжения на входе УМ. То есть величина постоянного напряжения на базе транзистора устанавливается приблизительно равной половине амплитуды номинального значения входного высокочастотного напряжения УМ. При воздействии на вход УМ сигнала (или помехи), амплитуда напряжения которого превышает амплитуду номинального значения входного напряжения УМ, в положительный полупериод воздействия переменного сигнала напряжение на эмиттере транзистора превышает напряжение на его базе. Переход база – эмиттер открывается, и через коллекторную цепь начинает протекать ток, равный a*Iэ[2], где а - коэффициент передачи эмиттерного тока, Iэ - ток эмиттера. Для мгновенного значения входного воздействия, превышающего номинальное значение, переход эмиттер – коллектор транзистора представляет собой двухполюсник с сопротивлением Rвх=Uвх/a*Iэ, которое составляет единицы Ом. В отрицательный полупериод воздействия переменного входного сигнала превышающего по амплитуде номинальное значение входного сигнала, открывается переход база – коллектор транзистора T1, и через транзистор начинает протекать ток равный ai*Iк, где ai - коэффициент передачи тока коллектора при инверсном включении транзистора, Iк - ток коллектора. Согласно [2], a~ai. При отрицательной полуволне входного напряжения, амплитуда которого превышает амплитуду номинального входного напряжения, переход эмиттер – коллектор транзистора также представляет собой двухполюсник, сопротивление которого составляет единицы Ом. В этом случае мощное входное воздействие оказывается двухсторонне ограниченным. Для устранения влияния емкости последовательного соединения Сбэ и Сбк закрытого транзистора VT1 на амплитудно-частотную характеристику усилителя, она включена в фильтр нижних частот третьего порядка, образуемый указанной емкостью и элементами L1 и C1. Ограничитель на транзисторе VT1 применяется также в качестве управляемого ограничителя при срабатывании защиты от рассогласования по выходу, от превышения напряжением питания номинального значения, термозащиты. С увеличением рассогласования нагрузки УМ с его выходным сопротивлением (крайние степени рассогласования – короткое замыкание нагрузки и ее обрыв) напряжение, снимаемое с выхода отраженной волны направленного ответвителя, увеличивается, то есть на вход детектора на диоде VD2 подается напряжение пропорциональное напряжению, отраженному от нагрузки усилителя. При номинальной величине выходной мощности и при коэффициенте стоячей волны по напряжению со стороны нагрузки больше максимально допустимого значения транзистор VT2 начинает открываться. Это приводит к уменьшению напряжения управления, подаваемого на базу транзистора VT1 со схемы управления на транзисторе VT2, уменьшая амплитуду входного воздействия, поступающего на вход УМ (уменьшается порог ограничения входного сигнала). Поэтому мощность сигнала на выходе УМ падает пропорционально росту коэффициента стоячей волны по напряжению нагрузки. Порог срабатывания схемы защиты от рассогласования УМ по выходу устанавливается выбором резистора R5. Направленный ответвитель отраженной волны выполнен из двух проводов марки МГТФ 1х0,35 длиной 20 мм, намотанных вплотную друг к другу на цилиндрический изолятор диаметром 4 мм и длиной 13 мм, который помещается затем в заземленный металлический цилиндрический экран [3]. В рабочем диапазоне частот УМ переходное затухание НО равно 20 дБ. Схема термозащиты на транзисторе VT7 минимизирует напряжение управления при превышении температурой корпуса УМ определенного значения. Терморезистор схемы термозащиты приклеивается к корпусу усилителя эпоксидным клеем. С увеличением температуры корпуса сопротивление терморезистора падает, что приводит к запиранию транзистора VT7 и срабатыванию схемы управления. Установка схемы термозащиты на заданную температуру срабатывания осуществляется с помощью резистора R6. Защита от превышения напряжением питания номинального значения, выполненная на стабилитроне VD1, срабатывает при величине питающего напряжения более 25 В. Диод VD5 установлен для защиты транзисторов VT3 и VT5 усилителя от пробоя при неправильном выборе полярности напряжения питания. В условиях длительной эксплуатации УМ необходимо устанавливать на
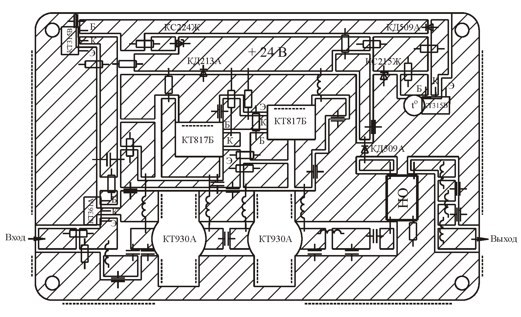
радиатор с использованием принудительной вентиляции. Транзисторы усилителя работают в режиме с отсечкой коллекторного тока. Стабилизация угла отсечки обеспечивается стабилизатором базового смещения [5] на транзисторах КТ817Б. Требуемый угол отсечки устанавливается подбором номинала резистора R4. В первом каскаде использована полосовая корректирующая цепь третьего порядка [6], состоящая из элементов C2, C3 и входной индуктивности транзистора VT3. Во втором каскаде использована полосовая корректирующая цепь второго порядка [7], состоящая из конденсатора C4 и входной индуктивности транзистора VT5. На выходе транзистора VT5 включен трансформатор импедансов с коэффициентом трансформации 1:25, выполненный в виде фильтра нижних частот четвертого порядка (элементы L2, L3, C5, C6) [8], и обеспечивающий получение максимальной мощности в нагрузке. Настройка усилителяНастройка УМ состоит из следующих этапов. Вначале производится настройка входного каскада УМ. Для этого на его выход подключается нагрузка 50 Ом, резистор R3 заменяется двухваттным резистором с сопротивлением 10 Ом и с помощью резистора R4 устанавливается ток покоя транзистора равным (0,1-0,2) А. Двухваттный резистор необходим для защиты транзистора от выгорания при возможном самовозбуждении схемы во время настройки. Формирование амплитудно-частотной характеристики каскада осуществляется с помощью корректирующей цепи, состоящей из элементов C2, C3, и входной индуктивности транзистора VT3, и сводится к подбору конденсатора C3. Настройка каскада на транзисторе VT5, возбуждаемого транзистором VT3, сводится к подбору конденсатора C4. После формирования амплитудно-частотной характеристики УМ, осуществляемого в режиме малого сигнала, резистор R4 увеличивается до величины, при которой потребляемый ток в режиме молчания становится равным 50-100 мА. Далее проверяется отсутствие самовозбуждения усилителя при различных уровнях входного воздействия. После этого 10 - омные резисторы в коллекторных цепях транзисторов VT3 и VT5 заменяются резистором 2 Ом и индуктивностью 50 нГн соответственно, и осуществляется измерение максимальной величины выходной мощности настраиваемого усилителя. Варьируя в небольших пределах величинами элементов и трансформатора импедансов, можно дополнительно подстроить усилитель на максимум отдаваемой мощности. Линеаризация амплитудной характеристики усилителя достигается соответствующим выбором резистора , которая производится после настройки усилителя на максимальную выходную мощность. На рис. 2 приведен чертеж печатной платы УМ. Рис.2. Чертеж печатной платы усилителя мощности (Щелкните мышью для получения большого изображения) Плата размером 130х84 мм изготавливается из двухстороннего фольгированного стеклотекстолита толщиной 3 мм. Пунктиром на чертеже обозначены места необходимой металлизации торцов платы. Отверстия диаметром 3,5 мм на краях платы предназначены для ее крепления в корпусе. Знаком t° на плате указано отверстие, в котором эпоксидным клеем приклеивается терморезистор. Транзисторы стабилизатора базового смещения VT4 и VT6 крепятся к корпусу УМ с использованием слюдяных прокладок и теплопроводной пасты, обеспечивающих хороший тепловой контакт с корпусом. Основные характеристики усилителя мощности: максимальный уровень выходной мощности 30 Вт; полоса пропускания 425-435 МГц; неравномерность амплитудно-частотной характеристики ±1,0 дБ; коэффициент усиления 18 дБ; напряжение питания 24 В; потребляемый ток в режиме молчания 0,1 А; максимальное значение потребляемого тока 3 А; при коротком замыкании или отключении нагрузки потребляемый ток уменьшается до 1 А; сопротивление генератора и нагрузки 50 Ом; габаритные размеры корпуса усилителя 140х110х35 мм. При пересчете элементов L1 - L3, C1 - C6 по формулам:
где fтр- требуемая частота в мегагерцах, возможна
настройка УМ на любой из поддиапазонов, с полосой пропускания (10-20)
МГц, диапазона (100-450) МГц. При этом в диапазоне (100-200) МГц в качестве
транзистора следует использовать транзистор типа КТ816А, в диапазоне
(200-300) МГц в качестве транзистора следует использовать транзистор
VT1 типа КТ814А. Литература
Советую попробовать, не пожалеете! Удачи и 73 !!! |

