Что-то не так?
Пожалуйста, отключите Adblock.
Портал QRZ.RU существует только за счет рекламы, поэтому мы были бы Вам благодарны если Вы внесете сайт в список исключений. Мы стараемся размещать только релевантную рекламу, которая будет интересна не только рекламодателям, но и нашим читателям. Отключив Adblock, вы поможете не только нам, но и себе. Спасибо.
Как добавить наш сайт в исключения AdBlockРеклама
Параметрический синтез корректирующей цепи третьего порядка узкополосного усилительного каскада
Параметрический синтез корректирующей цепи третьего порядка узкополосного усилительного каскада
((Известия вузов. Сер. Радиоэлектроника. – 2003. – № 12. – С. 29 – 35))
Предлагается методика параметрического синтеза четырехполюсной корректирующей цепи третьего порядка, позволяющая осуществлять расчет мощных узкополосных усилительных каскадов по таблицам нормированных значений элементов используемой цепи. Приводится пример расчета каскада на транзисторе КТ939А, результаты машинного и натурного эксперимента, описание схемы усилителя с полосой пропускания 425-445 МГц и выходной мощностью 30 Вт. Узкополосные усилители мощности используются в радиотехнических системах различного назначения, в частности в системах модуляции лазерного излучения, пейджинговой и радиорелейных связи, системах УКВ ЧМ и FM вещания [1]. Исследования различных схемных решений построения корректирующих цепей узкополосных усилителей мощности показали, что наиболее эффективной и простой в изготовлении и настройке является четырехполюсная корректирующая цепь (КЦ) третьего порядка, схема, которой приведена на рис. 1 [1-3].
Рис. 1 Цель работы – разработка методики параметрического синтеза рассматриваемой КЦ, позволяющей по таблицам нормированных значений элементов цепи осуществлять реализацию усилительных каскадов с максимально возможным, для заданного схемного решения, коэффициентом усиления, при одновременном обеспечении заданной допустимой неравномерности амплитудно-частотной характеристики. Для решения поставленной задачи воспользуемся однонаправленной моделью транзистора, согласно которой его входной и выходной импедансы описываются RC- и RL-цепями, а коэффициент усиления транзистора по мощности в режиме двухстороннего согласования падает с ростом частоты со скоростью 6 дБ на октаву [4,5], то есть выражается формулой:
где
Рис. 2 Эквивалентная схема включения межкаскадной корректирующей цепи Вводя идеальный трансформатор после конденсатора , с последующим применением преобразования Нортона [6], перейдем к схеме, представленной на рис. 3.
Рис. 3
Преобразованная эквивалентная схема включения Для полученной схемы, в соответствии с [4,7], коэффициент передачи последовательного соединения КЦ и транзистора Т2, при условии его согласования по выходу, может быть описан в символьном виде дробно-рациональной функцией комплексного переменного:
где
Gном12(1)= коэффициент усиления транзистора Т2 по мощности в режиме двухстороннего согласования на частоте
Из (1) следует, что коэффициент усиления каскада на частоте
По известным значениям
Lвхн - нормированное относительно относительно Rвых и Для расчета нормированных значений элементов Результаты расчета элементов Анализ полученных результатов позволяет установить следующее. При заданной ОПП существует определенное значение R'вхн, при превышении которого реализация каскада с требуемой формой АЧХ становится невозможной. Это обусловлено уменьшением добротности рассматриваемой цепи с увеличением R'вхн. При условии fв/fн>1,3 в каскаде с анализируемой КЦ коэффициент усиления в области частот ниже fн оказывается соизмеримым с его коэффициентом усиления в полосе рабочих частот. Поэтому в таблице приведены результаты расчетов нормированных значений элементов КЦ ограниченные отношением fв/fн равным 1,3. Для построения усилителя мощности с ОПП более 1,3 может быть рекомендована четырехэлементная КЦ, подробная методика расчета которой приведена в [9]. При известных Таблица – Нормированные значения элементов КЦ
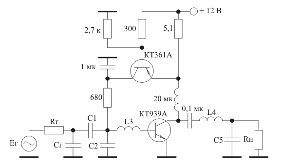
Исследуемая КЦ (рис. 1) может быть использована и в качестве входной корректирующей цепи усилителя. В этом случае при расчетах следует полагать Rвых=Rг, Свых=Сг, где Rг,Сг - активная и емкостная составляющие сопротивления генератора. Для примера осуществим проектирование однокаскадного усилителя на транзисторе КТ939А при условиях: Rг=Rн=50 Ом, где Rн - сопротивление нагрузки; Сг = 2 пФ; центральная частота полосы пропускания равна 1 ГГц; относительная полоса пропускания равна 1,1. Выбор в качестве примера проектирования однокаскадного варианта усилителя обусловлен возможностью простой экспериментальной проверки точности результатов расчета, чего невозможно достичь при реализации многокаскадного усилителя. Схема усилителя приведена на рис. 4.
Рис.4 Схема усилителя На выходе усилителя включена выходная корректирующая цепь, выполненная в виде фильтра нижних частот, рассчитанная по методике Фано [6], состоящая из элементов L4 = 4 нГн, C5 = 4,7 пФ, позволяющая минимизировать значение максимальной величины модуля коэффициента отражения ощущаемого сопротивления нагрузки внутреннего генератора транзистора, и практически не влияющая на форму АЧХ усилителя. В усилителе использована активная коллекторная термостабилизация на транзисторе КТ361А [10], обеспечивающая одновременно исключение влияния детекторного эффекта на уровень выходной мощности усилителя. Используя справочные данные транзистора КТ939А [11] и соотношения для расчета значений элементов однонаправленной модели [12], получим:
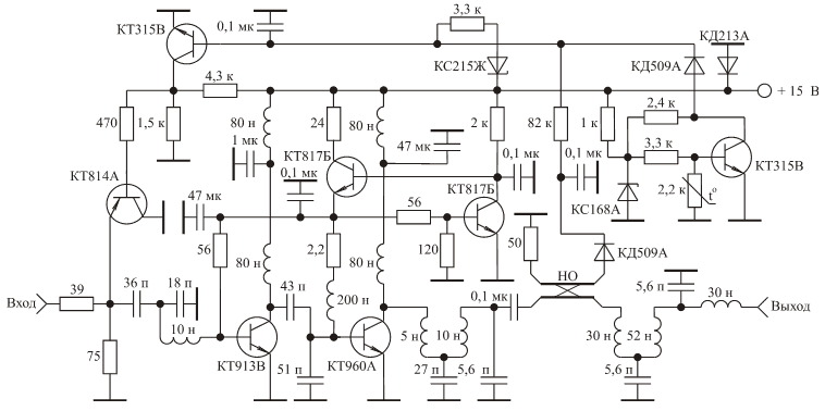
Рис. 5 Рассчитанные значения элементов КЦ были использованы в качестве начального приближения в программе оптимизации, реализованной в среде известного математического пакета для инженерных и научных расчетов MATLAB. Оптимизированная амплитудно-частотная характеристика практически совпадает с кривой 1. По результатам описанных выше исследований разработан узкополосный усилитель мощности, имеющий следующие технические характеристики: максимальный уровень выходной мощности 30 Вт; полоса пропускания 425-445 МГц; неравномерность амплитудно-частотной характеристики ± 0,5 дБ; коэффициент усиления 14 дБ; сопротивление генератора и нагрузки 75 Ом; напряжение питания (12-15) В; потребляемый ток в режиме молчания 0,2 А; максимальное значение потребляемого тока 4 А; габаритные размеры корпуса усилителя 135х95х30 мм; усилитель имеет защиту от перегрузки по входу, термозащиту, защиту от холостого хода и короткого замыкания нагрузки. Принципиальная схема усилителя приведена на рис. 6. Подробное описание и методика настройки подобного вида усилителей даны в [13]. В выходном каскаде роль корректирующей индуктивности играет индуктивная составляющая входного импеданса транзистора КТ960А.
Рис.6. Таким образом, предложенная методика параметрического синтеза рассматриваемой КЦ позволяет по таблицам нормированных значений элементов цепи осуществлять реализацию максимально возможного коэффициента усиления усилительного каскада, при одновременном обеспечении заданной неравномерности его амплитудно-частотной характеристики. Результаты расчетов и оптимизации, а также экспериментальные исследования показывают, что предлагаемая методика является достаточно точной и позволяет сократить время, необходимое для проектирования и экспериментальной отработки макетов. БИБЛИОГРАФИЧЕСКИЙ СПИСОК
|
||||||||||||||||||||||||||||||||
(1)
(2)

расчет КЦ состоит из следующих этапов. Вычисляются значения элементов