Что-то не так?
Пожалуйста, отключите Adblock.
Портал QRZ.RU существует только за счет рекламы, поэтому мы были бы Вам благодарны если Вы внесете сайт в список исключений. Мы стараемся размещать только релевантную рекламу, которая будет интересна не только рекламодателям, но и нашим читателям. Отключив Adblock, вы поможете не только нам, но и себе. Спасибо.
Как добавить наш сайт в исключения AdBlockРеклама
Многоканальные импульсные усилители с частотным разделением каналов
Многоканальные импульсные усилители с частотным разделением каналов
(Известия вузов. Сер. Электроника. – 2003. – № 3. – С. 75–81) Скачать всю статью в одном файле (PDF) Рассмотрены варианты построения многоканальных импульсных усилителей с частотным разделением каналов. Приведено описание усилителя с характеристиками: полоса рабочих частот 0:1,5 ГГц; коэффициент усиления 15 дБ; выходная мощность 2 Вт. Традиционно повышение выходной мощности разрабатываемых усилителей связано с использованием более мощных транзисторов, либо схем сложения мощности отдаваемой несколькими менее мощными транзисторами. Оба эти варианта оказываются не реализуемыми при создании сверхширокополосных усилителей мощности, предназначенных для усиления импульсных сигналов со спектром, лежащим в полосе частот от нуля либо единиц герц до единиц гигагерц. Построение усилителей с указанной полосой рабочих частот на мощных транзисторах оказывается невозможным ввиду высоких добротностей входных импедансов мощных транзисторов и большой величины "паразитных" параметров пассивных элементов, применяемых при построении усилителей. Это приводит к появлению неконтролируемых резонансов внутри их полосы пропускания и искажению формы амплитудно-частотной и переходной (ПХ) характеристик [1, 2]. Повышение выходной мощности рассматриваемых усилителей с помощью устройств сложение мощности отдаваемой несколькими менее мощными транзисторами также затруднительно, так как известные методы построения устройств сложения мощности не позволяют реализовать указанные устройства с коэффициентом перекрытия по частоте более чем в 103-104 раза [3, 4]. В [5] показана возможность неискаженного усиления импульсных сигналов многоканальными структурами с частотным разделением каналов, которая достигается при использовании частотно-разделительных цепей (ЧРЦ) первого порядка, включенных либо на входе, либо на выходе усилителя. Это позволяет осуществлять реализацию канальных усилителей с использованием достоинств схемных решений построения усилителей заданного частотного диапазона и повышение, благодаря этому, выходной мощности разрабатываемого устройства. Недостатком такой реализации является необходимость применения сверхширокополосных сумматоров с развязанными входами. Для устранения указанного недостатка в [2] предложено использовать двухканальный вариант построения импульсного усилителя с ЧРЦ на входе и выходе (рис. 1), где УВЧ - усилитель верхних частот, УНЧ - усилитель нижних частот, Rг- сопротивление генератора, Rн - сопротивление нагрузки усилителя, элементы C1, L1, образуют входную ЧРЦ, C2, L2 - выходную ЧРЦ.
Рис.1 Двухканальный вариант построения импульсного усилителя с ЧРЦ на входе и выходе Резистор является нагрузкой фильтра нижних частот входной ЧРЦ, выбирается из условия R1=Rг, и необходим для обеспечения согласования двухканального усилителя по входу в полосе частот ниже частоты стыковки входной ЧРЦ. Под частотой стыковки, при этом, понимается частота, на которой коэффициенты передачи высокочастотного и низкочастотного канала ЧРЦ оказываются одинаковыми и равными величине 0,5 относительно максимального значения. Резистор R2 выполняет функцию развязывающего сопротивления и выбирается из условия R2 >> Rг. Поэтому коэффициент усиления УНЧ должен превышать коэффициент усиления УВЧ на величину потерь, вносимых резистором R2. Минимизация искажений ПХ, в приведенной схеме, достигается разносом частот стыковки входной fвх и выходной fвых ЧРЦ. Физически это можно объяснить вырождением рассматриваемой схемы в схему с односторонним включением ЧРЦ, которая, в соответствии с [5], обеспечивает неискаженное усиление импульсного сигнала. Согласно [2], при равенстве входного сопротивления УВЧ Rвх УВЧ и входного сопротивления УНЧ Rвх УНЧ величине сопротивления Rг, а выходного сопротивления УВЧ Rвых УВЧ и выходного сопротивления УНЧ Rвых УНЧ величине сопротивления Rн, значения элементов входной и выходной ЧРЦ находятся из соотношений:
где N=fвых/fвх - отношение частоты стыковки выходной ЧРЦ к частоте стыковки входной ЧРЦ.
Рис.2. Результаты расчета ПХ рассматриваемой схемы Как следует из графиков, приемлемые искажения ПХ достигаются при N >= 9. Из условий работы рассматриваемой схемы следует, что верхняя граничная частота УНЧ fвУНЧ должна быть больше или равна частоте стыковки выходной ЧРЦ ( fвУНЧ>= fвых ), а нижняя граничная частота УВЧ fнУВЧ должна быть меньше или равна частоте стыковки входной ЧРЦ (fнУВЧ =< fвх). То есть fвУНЧ и fнУВЧ связаны отношением: fвУНЧ / fнУВЧ >= N . Полное устранение искажений ПХ обусловленных применением ЧРЦ, при одновременном уменьшении взаимного перекрытия рабочих частот канальных усилителей, возможно в случае реализации двухканального усилителя по схеме приведенной на рис. 3.
Рис.3. Схема двухканального усилителя Будем полагать, что УВЧ и УНЧ идеальны, а Rг=Rн=Rвх УВЧ=Rвх УНЧ=Rвых УВЧ =Rвых УНЧ . В этом случае, находя передаточную характеристику схемы в виде дробно-рациональной функции комплексного переменного p=j*
Из равенств (1) следует, что взаимное перекрытие рабочих частот канальных усилителей fв УНЧ/fн УВЧ [7].
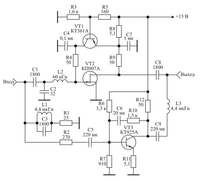
Рис.4 Принципиальная схема экспериментального макета двухканального усилителя Усилитель имеет следующие технические характеристики: коэффициент усиления 6 дБ; время установления фронта импульса 2,5 нс; fвых = 1,8 МГц; спад плоской вершины импульса, при длительности импульса 2 мс, составляет 4 %; Rг = Rн = 50 Ом; искажения обусловленные использованием ЧРЦ визуально не обнаружены. На рис. 5,а приведены переходные характеристики высокочастотного (кривая 1) и низкочастотного (кривая 2) канала исследуемого двухканального усилителя. На рис. 5,б приведена импульсная характеристика рассматриваемого усилителя (кривая 1). Здесь же приведены экспериментальные характеристики двухканального усилителя, при его реализации по схеме приведенной на рис. 1. Кривая 2 соответствует условию fв УНЧ/fн УВЧ=3, то есть выбору fвых= 1,8 МГц и fвх= 0,6 МГц, кривая 3 соответствует условию fв УНЧ/fн УВЧ=9, то есть выбору fвых= 1,8 МГц и fвх= 0,2 МГц.
Рис. 5 Схемное решение, приведенное на рис. 3, может быть распространено и на случай многоканальной структуры построения импульсного усилителя (рис. 6), где ПУ – полосовой усилитель.
Рис.6. Многоканальная структура построения импульсного усилителя Для трехканального варианта импульсного усилителя должны выполняться условия равенства fв УВЧ нижней граничной частоте ПУ и равенства верхней граничной частоты ПУ fн УВЧ. При тех же допущениях, которые были приняты при выводе соотношений (1), условию неискаженного усиления импульсного сигнала соответствуют значения элементов ЧРЦ, рассчитываемые по формулам:
где M=fн УВЧ/fв УВЧ. На рис. 7 приведена принципиальная схема экспериментального макета трехканального варианта усилителя, реализованного на согласованных каскадах [9] по функциональной схеме представленной на рис. 6.
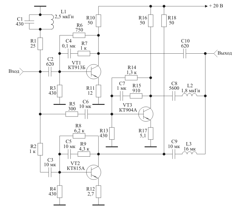
Рис.7. Принципиальная схема экспериментального макета трехканального варианта усилителя Усилитель имеет следующие технические характеристики: коэффициент усиления 3 дБ; время установления фронта импульса 1 нс; спад плоской вершины импульса, при длительности усиливаемого импульса 300 мкс, составляет 10 %; частота fв УВЧ выбрана равной 0,5 МГц; частота fн УВЧ выбрана равной 5 МГц; fвых =fн УВЧ=5 МГц; Rг = Rн = 50 Ом; искажения, обусловленные использованием ЧРЦ, не более 3 %. На рис. 8,а приведена экспериментальная импульсная характеристика рассматриваемого усилителя. На рис. 8,б-г приведены экспериментальные характеристики усилителя при его работе без УВЧ, без ПУ и без УНЧ соответственно.
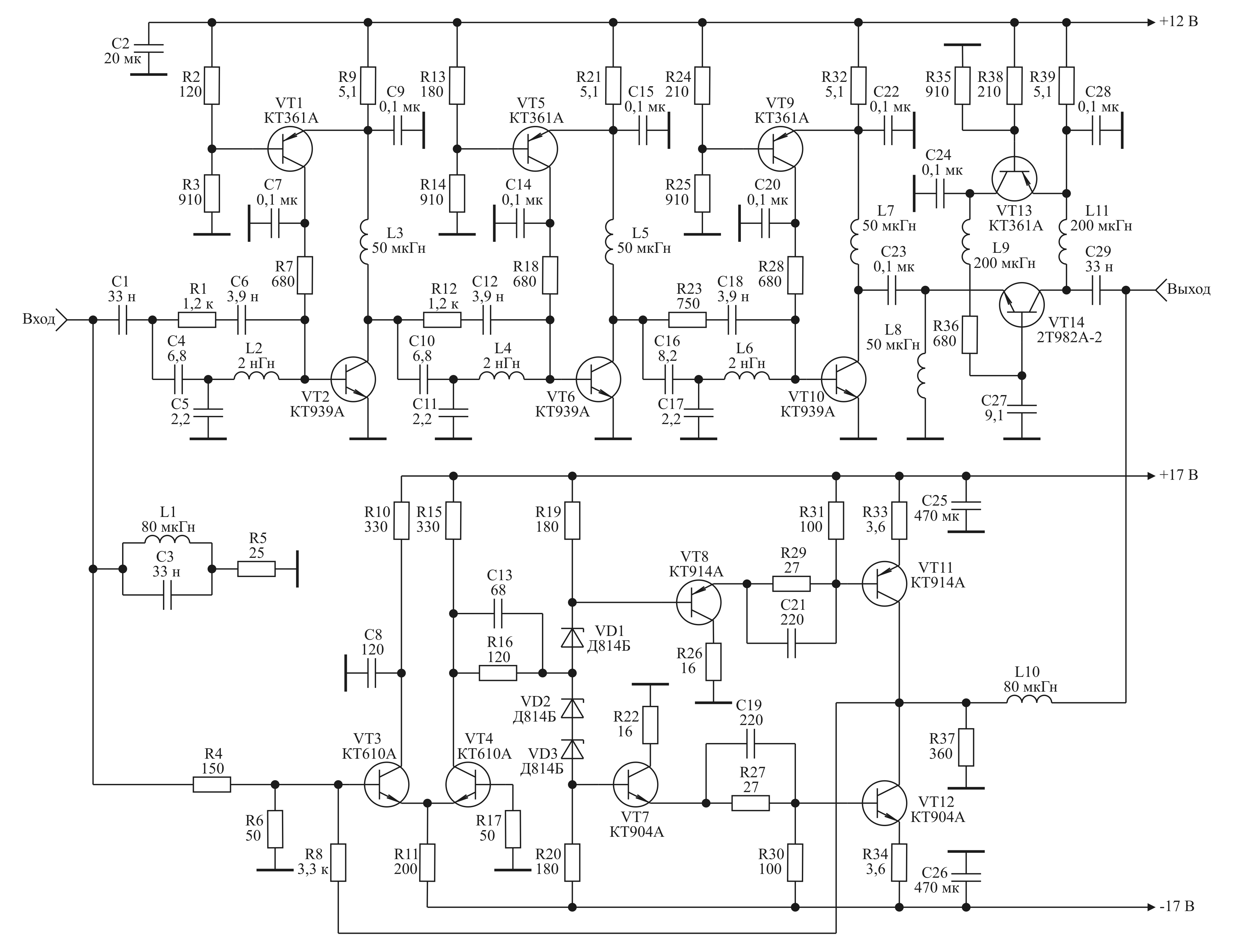
Рис.8. Импульсные характеристики усилителя Для примера рассчитаем значения элементов ЧРЦ рассматриваемого усилителя (рис. 7). В соответствии с выбранными fв УВЧ и fн УВЧ, коэффициент M=fн УВЧ/fв УВЧ= 10. Рассчитывая значения элементов ЧРЦ по соотношениям (2) получим: Несовпадение некоторых значений элементов схемы макета усилителя со значениями элементов, рассчитанными по соотношениям (2), обусловлено необходимостью компенсации влияния реальных параметров канальных усилителей на работу схемы. Принципы построения многоканальных импульсных усилителей с ЧРЦ реализованы в двухканальном сверхширокополосном усилителе мощности постоянного тока с характеристиками: полоса рабочих частот 0:1,5 ГГц; неравномерность АЧХ ±1,5 дБ; коэффициент усиления 15 дБ; номинальный уровень выходной мощности 2 Вт; время нарастания переходной характеристики 250 пс; длительность усиливаемых импульсов не ограничена; выброс переднего фронта импульса не более 10 %; искажения плоской вершины импульса не более 10 %; сопротивление генератора и нагрузки 50 Ом; частота стыковки ЧРЦ 100 кГц; напряжения источников питания ±17 В и +12 В; потребляемая мощность 30 Вт; габаритные размеры корпуса усилителя 190х120х40 мм. Принципиальная схема усилителя приведена на рис. 9. Рис.9. Принципиальная схема усилителя Канальные усилители сверхширокополосного усилителя разработаны с использованием достоинств схемных решений построения усилителей СВЧ и усилителей постоянного тока. Выходной каскад высокочастотного канала выполнен по схеме со сложением напряжений [10], входные каскады выполнены с использованием реактивных межкаскадных корректирующих цепей третьего порядка [11]. Во всех каскадах применена активная коллекторная термостабилизация [12]. Выходной каскад низкочастотного канала построен по двухтактной схеме на основе комплиментарных транзисторов КТ904А и КТ914А и работает от входного балансного каскада. Выравнивание коэффициентов усиления каналов и уменьшение дрейфа нуля достигается введением общей отрицательной обратной связи с помощью резистора R2. Установка заданных режимов работы транзисторов усилителя постоянного тока осуществляется резисторами R3-R5 . Для расширения полосы его рабочих частот использована высокочастотная коррекция с помощью конденсаторов C2-C4 . Компенсация влияния реальных параметров канальных усилителей на искажения, обусловленные двухканальной структурой устройства, осуществляется варьированием в небольших пределах значениями элементов R1, L1, C1. Таким образом, рассматриваемые схемные решения построения многоканальных импульсных усилителей с ЧРЦ позволяют минимизировать взаимное перекрытие рабочих частот канальных усилителей, осуществлять реализацию канальных усилителей с использованием достоинств схемных решений построения усилителей заданного частотного диапазона и повышение, благодаря этому, выходной мощности разрабатываемого устройства. ЛИТЕРАТУРА
|
|||||||||||||




(1) 



(2) 




