Что-то не так?
Пожалуйста, отключите Adblock.
Портал QRZ.RU существует только за счет рекламы, поэтому мы были бы Вам благодарны если Вы внесете сайт в список исключений. Мы стараемся размещать только релевантную рекламу, которая будет интересна не только рекламодателям, но и нашим читателям. Отключив Adblock, вы поможете не только нам, но и себе. Спасибо.
Как добавить наш сайт в исключения AdBlockРеклама
Полосовой усилитель мощности на 1290…1305 МГц
Полосовой усилитель мощности на 1290…1305 МГц
(Схемотехника. – 2006. – № 4. – С. 44–46) Скачать всю статью в одном файле (PDF) В последние годы радиолюбители начинают осваивать диапазон частот 1260…1300 МГц. Однако публикации посвященные усилителям мощности этого диапазона очень немногочисленны и не содержат описаний особенностей их изготовления и настройки. Как показано в [1] антенны диапазона частот выше 1 ГГц обладают большим коэффициентом усиления и поэтому для работы в рассматриваемом диапазоне достаточно иметь усилитель с выходной мощностью около 3 Вт. Описанию такого усилителя и посвящена данная статья. Технические характеристики усилителя:
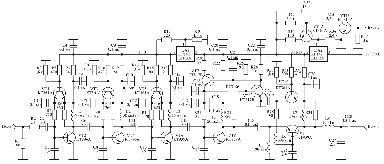
Принципиальная схема усилителя приведена на рис. 1, на рис. 2 дан чертеж печатной платы, на рис. 3 показано расположение элементов, а на рис. 4 представлена фотография внешнего вида усилителя. Рис. 1. Принципиальная схема усилителя Рис. 2. Чертеж печатной платы усилителя Рис. 3 . Размещение элементов усилителя на печатной плате Рис. 4. Фотография усилителя Рассматриваемый усилитель является модификацией схемных решений усилителей описанных в [2, 3], прост в изготовлении и настройке и позволяет осуществлять управление его работой с помощью компьютера, благодаря подаче управляющих синхроимпульсов положительной полярности и амплитудой 1 В на Вход 2 (см. рис. 1). Это дает возможность значительно повысить средний коэффициент полезного действия усилителя при усилении сигналов с большой скважностью. Все транзисторы усилителя, кроме транзистора VT8, работают в режиме класса А с фиксированной рабочей точкой и токами покоя VT2, VT4, VT6, VT11 равными: 0,14; 0,14; 0,35; 0,32 А соответственно. Стабилизация токов покоя достигается благодаря применению схемы активной коллекторной термостабилизации [4]. Токи покоя, при этом, устанавливаются подбором номиналов резисторов R5, R10, R15, R31. Уменьшение указанных резисторов приводит к уменьшению токов покоя и наоборот. Как правило, транзисторы полосовых усилителей мощности работают в режиме с отсечкой коллекторного тока, что позволяет реализовать более высокий коэффициент полезного действия усилителя при большей выходной мощности [5]. Однако в рассматриваемом усилителе использование во всех каскадах режима работы с отсечкой неприемлемо по следующей причине. Средний коэффициент усиления каждого каскада усилителя равен 7…9 дБ. При переходе к режиму работы с отсечкой коэффициент усиления каскада уменьшается примерно на 6 дБ, поскольку одна из усиливаемых полуволн отсекается. В этом случае средний коэффициент усиления каждого каскада оказывается равным 1…3 дБ и для реализации коэффициента усиления усилителя 30 дБ потребуется 10…15 усилительных каскадов. Выходной каскад выполнен по схеме со сложением напряжений и обеспечивает сложение в нагрузке сигнальных напряжений, отдаваемых транзисторами VT8 и VT11 [6]. При сборке усилителя следует минимизировать длину цепи, связывающей коллектор транзистора VT8 с эмиттером транзистора VT11. Это обусловлено тем, что наличие индуктивной составляющей указанной цепи приводит к неполному сложению сигнальных напряжений, отдаваемых транзисторами. Транзистор выходного каскада VT8 работает в режиме с отсечкой. Стабилизацию угла отсечки тока коллектора VT8 при изменении уровня усиливаемого сигнала и температуры основания усилителя обеспечивает стабилизатор напряжения базового смещения на транзисторах VT7, VT9 [3]. Требуемый угол отсечки устанавливается подбором номинала резистора R25. При отсутствии резистора R25 коллекторный ток VT8 составляет 5…20 мА. При подключении R25 напряжение на базе транзистора VT9 уменьшается и его выходное сопротивление по постоянному току растет, что приводит к увеличению смещения на базе транзистора VT8 и увеличению его коллекторного тока. Транзистор VT8 может быть переведен в режим работы класса А с использованием схемы активной коллекторной термостабилизации. В этом случае коэффициент усиления усилителя возрастает до 35…36 дБ, однако максимальное значение его выходной мощности уменьшается до величины 2,5…2,8 Вт. Следует иметь в виду, что перевод транзистора VT11 в режим работы с отсечкой коллекторного тока не позволяет повысить максимальное значение выходной мощности усилителя. Это обусловлено потерей, в этом случае, половины мощности отдаваемой транзистором VT8. Во всех каскадах усилителя использованы реактивные межкаскадные корректирующие цепи третьего порядка [7], где в качестве одного из элементов корректирующей цепи используется индуктивная составляющая входного сопротивления транзистора. Печатная плата (рис. 2) размером 95*65 мм изготавливается из фольгированного с двух сторон стеклотекстолита толщиной 2…2,5 мм. Пунктирными линиями на рис. 3 обозначены места металлизации торцов, что может быть сделано с помощью металлической фольги, которая припаивается к нижней и верхней части платы. Металлизация необходима для устранения паразитных резонансов и заземления нужных участков печатной платы. Основание усилителя выполнено из дюралюминия толщиной 10 мм и при длительной его эксплуатации устанавливается на небольшой радиатор. Все транзисторы усилителя крепятся к основанию с использованием теплопроводящей пасты. Для улучшения теплового контакта транзисторов VT2 и VT4 с основанием усилителя они прижаты к основанию стеклотекстолитовой пластиной (см. рис. 4). Вначале, для имитации сигнала управления, база транзистора VT13 через резистор R32 подключается ко второй ножке микросхемы DA2. Подбором номинала резистора R30 напряжение на выходе микросхемы DA2 устанавливается равным 15 В, а подбором номинала резистора R17 устанавливается напряжение на выходе микросхемы DA1, равное 11 В. С помощью резисторов R5, R10, R15, R31, устанавливаются токи покоя транзисторов VT2, VT4, VT6, VT11. Ток покоя транзистора VT8, с помощью резистора R25, устанавливается равным 0,08…0,1 А, что позволяет осуществлять формирование амплитудно-частотной характеристики усилителя при его работе в режиме малого сигнала. Затем в схему впаиваются конденсаторы С2, С6, С11, С15, С23, С28, а индуктивность L8 заменяется полоском луженой фольги. При включении усилителя его амплитудно-частотная характеристика в режиме малого сигнала будет равномерно нарастать до частот 1500…2000 МГц с дальнейшим медленным спадом. С помощью последовательного подключения конденсаторов С3, С8, С13, С18 следует каждый раз добиваться максимума амплитудно-частотной характеристики на частотах 1290…1300 МГц. Усилитель несложно перестроить на любой из поддиапазонов с полосой пропускания 5…20 МГц в области частот 100…1300 МГц. Перерасчет элементов высокочастотного тракта на требуемую рабочую частоту ориентировочно можно произвести по формулам:
где f0[МГц] – требуемая рабочая частота в мегагерцах. ЛИТЕРАТУРА
|
|



