Что-то не так?
Пожалуйста, отключите Adblock.
Портал QRZ.RU существует только за счет рекламы, поэтому мы были бы Вам благодарны если Вы внесете сайт в список исключений. Мы стараемся размещать только релевантную рекламу, которая будет интересна не только рекламодателям, но и нашим читателям. Отключив Adblock, вы поможете не только нам, но и себе. Спасибо.
Как добавить наш сайт в исключения AdBlockРеклама
Усилитель диапазона 430-442 МГц мощностью 58 Вт с защитой от перегрузок
Усилитель диапазона 430-442 МГц мощностью 58 Вт с защитой от перегрузок
(Радиолюбитель. – 2006. – № 8. – С. 44–48) Скачать всю статью в одном файле (PDF) Технические характеристики усилителя:
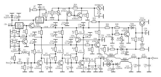
В [1] описан полосовой усилитель мощности диапазона 400...460 МГц с адаптацией к неблагоприятным внешним воздействиям, а именно сохраняющий работоспособность при работе на несогласованную нагрузку, при перегрузке по входу, перегреве, изменении величины питающего напряжения. Недостатками указанного усилителя является малая выходная мощность, малый коэффициент усиления и отсутствие блока управления вентилятором воздушного охлаждения. В статье приведено описание полосового усилителя мощности, являющегося модификацией схемного решения описанного в [1], обладающего по сравнению с ним практически вдвое большей выходной мощностью, на 8 дБ большим коэффициентом усиления и имеющего блок управления вентилятором воздушного охлаждения. Принципиальная схема усилителя приведена на рис. 1, на рис. 2 представлен чертеж печатной платы усилителя, на рис. 3 показано расположение элементов, на рис. 4 дан чертеж основания усилителя, на рис. 5 приведена фотография внешнего вида усилителя. Рис. 1. Принципиальная схема усилителя
Рис. 4. Чертеж основания усилителя Рис. 5 . Фотография усилителя Усилитель содержит: три каскада усиления; стабилизатор напряжения питания усилительных каскадов; стабилизатор напряжения базового смещения; трансформатор сопротивлений; два направленных ответвителя (НО); фильтр нижних частот; схемы защиты от перегрузки по входу и от рассогласования по выходу; термозащиту; блок управления вентилятором; стабилизатор блока управления вентилятором. На входе усилителя включен делитель напряжения на резисторах R4 и R5, обеспечивающий согласование входа усилителя с сопротивлением генератора. Стабилизатор напряжения питания на микросхеме DA1 и транзисторе VT2 выдает стабильное напряжение питания усилительных каскадов равное +24 В при изменении напряжения источника питания в пределах 26:40 В. Установка напряжения питания на заданное значение осуществляется резистором R6. Стабилизатор напряжения на микросхеме DA2 применяется для питания блока управления вентилятором типа D12BH-12, работающим от источника +12 В. Настройка на заданную температуру включения вентилятора осуществляется резистором R11. В исходном состоянии транзистор VT5 блока управления вентилятором открыт, а транзистор VT7 закрыт и вентилятор не работает. С ростом температуры сопротивление терморезистора R14 падает, транзистор VT5 начинает закрываться и через резистор положительной обратной связи R16 на его базу подается уменьшающееся напряжение, что способствует лавинообразному открыванию транзистора VT7. При использовании вентилятора с рабочим напряжением +24 В микросхема DA2 может быть удалена из схемы усилителя, а питание блока управления вентилятором осуществлено от шины питания усилительных каскадов. Стабилизатор напряжения базового смещения на транзисторах VT6, VT9 [2] используется для стабилизации угла отсечки транзисторов тракта усиления VT3, VT4 и VT8 при изменении уровня усиливаемого сигнала и температуры основания усилителя, на котором крепятся эти транзисторы. Требуемый угол отсечки устанавливается подбором номинала резистора R22. При отсутствии указанного резистора коллекторные токи каждого из транзисторов VT3, VT4 и VT8 составляют 10-40 мА. При подключении R22 напряжение на базе транзистора VT9 уменьшается и его выходное сопротивление по постоянному току растет, что приводит к увеличению напряжения на базе транзистора VT6. Это обуславливает увеличение смещения на базах транзисторов VT3, VT4 и VT8 и их коллекторных токов. Стабилизатор напряжения базового смещения используется также в качестве элемента управления коэффициентом усиления усилителя. При срабатывании термозащиты и защиты от рассогласования по выходу происходит открывание транзистора VT11 и уменьшение, в соответствии с этим, напряжения смещения на базе транзистора VT6 стабилизатора напряжения базового смещения. Угол отсечки транзисторов VT3, VT4 и VT8 в этом случае уменьшается, уменьшая, тем самым, коэффициент усиления усилителя. В случае полного открывания транзистора VT11 напряжение базового смещения оказывается равным нулю, и коэффициент усиления усилителя уменьшается до 1-3 дБ. Схема защиты усилителя от перегрузки по входу собрана на диоде VD2 и транзисторе VT1. При подаче на вход усилителя сигналов с амплитудой больше номинального значения детектор на диоде VD2 открывает транзистор VT1, что приводит к заземлению первой ножки микросхемы DA1 и падению напряжения питания усилительных каскадов до 1:2 В. Порог срабатывания защиты по входу устанавливается выбором номинала резистора R3. Схема защиты от рассогласования по выходу состоит из направленного ответвителя НО1 и детектора на диоде VD5. С увеличением рассогласования нагрузки усилителя с его выходным сопротивлением напряжение, снимаемое с выхода отраженной волны направленного ответвителя НО1, увеличивается, то есть на вход детектора на диоде VD5 подается напряжение пропорциональное напряжению, отраженному от нагрузки усилителя. Это напряжение детектируется и, открывая транзистор VT11, приводит к уменьшению коэффициента усиления усилителя. Поэтому мощность сигнала на выходе усилителя падает пропорционально росту рассогласования нагрузки. Направленный ответвитель НО1 выполнен из двух проводов марки МГТФ1 0,35 длиной 25 мм, намотанных вплотную друг к другу на цилиндрический изолятор диаметром 4 мм и длиной 14 мм, который помещается затем в заземленный металлический цилиндрический экран [3]. В рабочем диапазоне частот усилителя переходное затухание НО1 равно 25:30 дБ. Порог срабатывания схемы защиты от рассогласования усилителя по выходу устанавливается выбором резистора R31. Схема термозащиты выполнена на транзисторе VT10. Терморезистор схемы термозащиты R30 приклеивается к корпусу усилителя эпоксидным клеем. С увеличением температуры корпуса сопротивление терморезистора падает, что приводит к запиранию транзистора VT10 и открыванию транзистора VT11. Установка термозащиты на заданную температуру срабатывания осуществляется с помощью подбора номинала резистора R29. Диод VD1 предназначен для защиты транзисторов усилителя от пробоя при неправильном выборе полярности напряжения источника питания усилителя. Для подавления высших гармонических составляющих в спектре выходного сигнала на выходе усилителя установлен чебышевский фильтр нижних частот четвертого порядка [4], состоящий из элементов L11, C28, L12, C30. Направленный ответвитель НО2 выполнен в виде отрезка провода диаметром 0,5-1 мм и длиной около 20 мм, который расположен на расстоянии 5:8 мм над полоском длинной линии идущей от НО1 к выходу усилителя. Загорание светодиода HL1 свидетельствует о работе усилителя в штатном режиме. В усилителе использованы полосовые межкаскадные корректирующие цепи третьего порядка, обладающие простотой конструктивной реализации и настройки [5]. Сопротивление нагрузки мощного транзистора, на которое он отдает максимальную мощность, составляет единицы Ом [2]. Поэтому на выходе транзистора VT8 включен трансформатор сопротивлений с коэффициентом трансформации 1:25, выполненный в виде фильтра нижних частот четвертого порядка и состоящий из элементов L8, C20, C21, L9, C23 [6]. Настройка усилителя состоит из следующих этапов.С помощью резистора R6 напряжение питания усилительных каскадов устанавливается равным 24 В и производится настройка входного каскада на транзисторе VT3. Для этого на его выход через разделительный конденсатор подключается нагрузка 75 Ом, резистор R9 заменяется двухваттным резистором сопротивлением 10 Ом и с помощью резистора R22 устанавливается ток покоя транзистора VT3 равным 0,1:0,2 А. Двухваттный резистор необходим для защиты транзистора от выгорания при возможном самовозбуждении схемы во время настройки. Формирование амплитудно-частотной характеристики каскада осуществляется с помощью корректирующей цепи, состоящей из элементов C4, C5 и входной индуктивности транзистора VT3, и сводится к следующему. С помощью изменения номинала конденсатора C5 изменяется центральная частота полосы пропускания каскада, изменением номинала конденсатора C4 регулируется ширина полосы пропускания каскада. Чем больше номинал конденсатора C4, тем больше полоса пропускания, чем больше номинал конденсатора C5, тем меньше центральная рабочая частота каскада. Настройка каскадов на транзисторах VT4 и VT8 производится аналогично и сводится к подбору конденсаторов С9, С10 и С15, С17. Надо только не забыть перед началом настройки заменить резистор R15 и катушку индуктивности L6 на двухваттные резисторы сопротивлением 10 Ом. При настройке каскада на транзисторе VT8 нагрузка подключается не к коллектору транзистора, а к выходу усилителя. Индуктивности выводов конденсаторов С5, С10, С17, С20, С21 приводят к значительному ухудшению характеристик усилителя. В тоже время безындуктивные конденсаторы типа К10-42 не допускают перепайки. Поэтому конденсаторы С10, С17 реализованы в виде параллельного соединения нескольких дисковых керамических конденсаторов примерно одинакового номинала с минимально короткими ножками. После формирования амплитудно-частотной характеристики усилителя, которое ведется в режиме малого сигнала, резистор R22 выпаивается из схемы и на вход усилителя подается амплитудно-модулированный сигнал. Постепенно увеличивая амплитуду подаваемого сигнала, следует убедиться в отсутствии самовозбуждения усилителя при различных уровнях входного воздействия. Чаще всего возбуждение обусловлено выбором больших значений конденсаторов С4, С9 и С15, когда в диапазоне 10:50 МГц появляется второй пик усиления. Причиной самовозбуждения может быть и выбор индуктивности L8 в 2-3 раза больше расчетного значения. Линеаризация начального участка амплитудной характеристики усилителя достигается соответствующим выбором резистора R22, которая производится после настройки усилителя на максимальную выходную мощность [3]. При работе на стандартную нагрузку 75 Ом и уровне выходного сигнала равном 55:60 Вт на выходе детектора, выполненного на диоде VD5, напряжение должно быть не более 0,1...0,2 В. В противном случае следует так подобрать балластное сопротивление R25 направленного ответвителя НО1, чтобы это напряжение было минимальным. Далее при неизменном уровне выходного сигнала параллельно стандартной нагрузке 75 Ом периодически подключается двухваттный резистор сопротивлением 75 Ом и с помощью изменения номинала резистора R31 устанавливается порог срабатывания схемы защиты от холостого хода и короткого замыкания нагрузки. В случае правильного выбора резистора R31 подключение дополнительного двухваттного резистора сопротивлением 75 Ом к выходу усилителя должно приводить к небольшому уменьшению потребляемого усилителем тока. В этом случае короткое замыкание нагрузки или ее холостой ход будут сопровождаться уменьшением тока потребления в 3-5 раз. Печатная плата (рис. 2) размером 175х100 мм изготавливается из двухстороннего фольгированного стеклотекстолита толщиной 2,5-3 мм. Для облегчения процесса изготовления печатной платы на рис. 2 нанесена миллиметровая сетка. Пунктирной линией на рис. 3 обозначены места металлизации торцов, что может быть сделано с помощью металлической фольги, которая припаивается к нижней и верхней части платы. Металлизация необходима для устранения паразитных резонансов и заземления нужных участков печатной платы. Транзисторы VT3, VT4 и VT8 крепятся к дюралевому основанию (рис. 4) с использованием теплопроводящей пасты. При креплении транзисторов VT2, VT6, VT7, VT9 и микросхем DA1, DA2 также используется теплопроводящая паста. Однако между ними и основанием следует устанавливать слюдяную прокладку и перед настройкой усилителя следует с помощью тестера убедиться в том, что не нарушена изоляция между их корпусами и земляной шиной. Без особого труда усилитель может быть настроен на диапазон 144 МГц [7]. В этом случае для повышения его выходной мощности до 100:150 Вт вместо транзистора выходного каскада КТ930Б может быть использован транзистор КТ970А или КТ971А [8], что предусмотрено в конструкции печатной платы усилителя (рис. 2). ЛИТЕРАТУРА
|
||||




