Что-то не так?
Пожалуйста, отключите Adblock.
Портал QRZ.RU существует только за счет рекламы, поэтому мы были бы Вам благодарны если Вы внесете сайт в список исключений. Мы стараемся размещать только релевантную рекламу, которая будет интересна не только рекламодателям, но и нашим читателям. Отключив Adblock, вы поможете не только нам, но и себе. Спасибо.
Как добавить наш сайт в исключения AdBlockРеклама
Полосовой усилитель мощности диапазона 66-73 МГц
Полосовой усилитель мощности диапазона 66-73 МГц
(Радиомир. – 2005. – № 5. – С. 21–22, Радиомир. – 2005. – № 6. – С. 21–23) Скачать всю статью в одном файле (PDF) Полосовые усилители мощности применяются во многих радиотехнических системах. Для повышения выходной мощности таких усилителей используются различные схемы сложения мощности, отдаваемой несколькими транзисторами. В статье приведено описание усилителя, в котором использованы кольцевые схемы деления и сложения мощности. Технические характеристики усилителя:
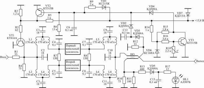
Функциональная схема полосового усилителя мощности (ПУМ), предназначенного для работы в составе передатчика УКВ ЧМ вещания и являющегося модификацией схемного решения описанного в [1], приведена на рис. 1. ПУМ содержит два идентичных канальных усилителя (рис. 2); кольцевые делитель и сумматор мощности; схемы защиты от перегрузки по входу, от рассогласования по выходу, от превышения напряжением питания номинального значения, термозащиту. Каждый из канальных усилителей имеет следующие характеристики: максимальный уровень выходной мощности 75 Вт; коэффициент усиления 20 дБ; полоса пропускания 64...75 МГц; неравномерность амплитудно-частотной характеристики ± 0,5 дБ; сопротивление генератора и нагрузки 75 Ом. На входе ПУМ включен делитель напряжения на резисторах R1 и R4, обеспечивающий согласование входа усилителя с сопротивлением генератора при срабатывании любой из защит. Для защиты ПУМ от перегрузки по входу на выходе делителя установлен биполярный транзистор VT1, играющий роль самоуправляемого ограничителя входных сигналов. Порог срабатывания ограничителя устанавливается делителем на резисторах R2 и R5. С уменьшением постоянного напряжения на базе транзистора VT1 уменьшается сигнальное напряжение, подаваемое на вход кольцевого делителя мощности и на входы канальных усилителей соответственно. Величина постоянного напряжения на базе транзистора VT1 устанавливается приблизительно равной половине амплитуды номинального значения входного высокочастотного напряжения. Подробное описание физики работы ограничителя и методика его настройки подробно описаны в [1]. Ограничитель на транзисторе VT1 используется также в качестве управляемого ограничителя при срабатывании защиты от рассогласования по выходу, от превышения напряжением питания номинального значения, термозащиты [2]. С увеличением рассогласования нагрузки усилителя с его выходным сопротивлением увеличивается напряжение, снимаемое с выхода отраженной волны направленного ответвителя НО. Это напряжение детектируется детектором на диоде VD3 и, открывая транзистор VT2, приводит к уменьшению порога срабатывания ограничителя на транзисторе VT1. Поэтому мощность сигнала на выходе усилителя будет падать пропорционально росту рассогласования нагрузки. Минимизация напряжения, снимаемого с выхода отраженной волны направленного ответвителя НО при работе ПУМ на стандартную нагрузку, достигается подбором номинала резистора R11. Направленный ответвитель НО выполнен из двух проводов марки МГТФ 1х0,35 длиной 10 см, намотанных вплотную друг к другу на цилиндрический изолятор, который помещается затем в заземленный металлический цилиндрический экран. Порог срабатывания схемы защиты от рассогласования усилителя по выходу устанавливается выбором резистора R12. В качестве изолятора НО может быть использован деревянный цилиндр. Схема термозащиты на транзисторе VT3 минимизирует напряжение управления при превышении температурой корпуса усилителя определенного значения. Терморезистор R18 схемы термозащиты приклеивается к корпусу усилителя эпоксидным клеем. С увеличением температуры корпуса сопротивление терморезистора падает, что приводит к запиранию транзистора VT3 и открыванию транзистора VT2. Установка схемы термозащиты на заданную температуру срабатывания осуществляется с помощью соответствующего выбора резистора R16. Защита от превышения напряжением питания номинального значения выполнена на стабилитроне VD1 и приводит к падению выходной мощности усилителя при величине питающего напряжения более 15,5 вольт. Диод VD7 установлен для защиты транзисторов ПУМ от пробоя при неправильном выборе полярности напряжения питания. В усилителе использованы кольцевые схемы сложения, выполненные на сосредоточенных элементах в виде фильтров нижних частот пятого порядка, применяемые для синфазного возбуждения и суммирования мощности двух каналов усиления и позволяющие создавать усилители с полосой пропускания до 20...30 % [3]. При изготовлении кольцевых схем сложения на элементах с сосредоточенными параметрами значения этих элементов могут быть рассчитаны по формулам [4]:
где Rн – сопротивление нагрузки; fср – средняя частота полосы пропускания усилителя. Транзисторы канальных усилителей работают в режиме с отсечкой коллекторного тока. Стабилизация угла отсечки обеспечивается стабилизатором напряжения базового смещения [1] на транзисторах VT5 и VT7. Во всех усилительных каскадах использованы полосовые корректирующие цепи пятого порядка, обеспечивающие высокие технические характеристики усилителя и достаточно простые в конструктивном исполнении и настройке [5]. Например, формирование амплитудно-частотной характеристики каскада на транзисторе VT4 с помощью корректирующей цепи, состоящей из элементов L9, L10, C14,C16, C19, производится в следующей последовательности. При заданных нижней fН и верхней fВ частотах полосы пропускания ПУМ подбором конденсатора С16 устанавливается максимально возможный коэффициент усиления каскада на частоте fВ. Далее величина индуктивности L9 изменяется так, чтобы на частоте fН коэффициент усиления каскада также стал максимально возможным. Если окажется, что на частоте fН коэффициент усиления больше, чем на частоте fВ, следует уменьшить величину конденсатора С14 и заново найти оптимальное значение индуктивности L9. На выходах канальных усилителей включены трансформаторы сопротивлений с коэффициентом трансформации 1:30, выполненные в виде полосовых фильтров четвертого порядка (элементы L17, C27, C28, L18) [6]. В этом случае ощущаемые сопротивления нагрузки транзисторов выходных каскадов равны около 2,5 Ом, что позволяет получить от них максимальную мощность. На рис. 3 приведен чертеж печатной платы ПУМ, на рис. 4 показано размещение элементов, а на рис. 5 дана фотография его внешнего вида. ПУМ устанавливается на радиатор, обеспечивающий круглосуточную непрерывную его работу. Размеры радиатора 700х310х30 мм. Рис. 3. Рис. 4.
Рис. 5 Печатная плата размером 235х180 мм изготавливается из фольгированного с двух сторон стеклотекстолита толщиной 3 мм. Пунктирной линией на рис. 4 обозначены места металлизации торцов, что может быть сделано с помощью металлической фольги, которая припаивается к нижней и верхней части платы. Металлизация необходима для устранения паразитных резонансов и заземления нужных участков печатной платы. Транзисторы VT1, VT4, VT5, VT6, VT7 крепятся к основанию с использованием теплопроводящей пасты. Однако между транзисторамиVT5, VT7 и основанием следует устанавливать слюдяные прокладки и перед настройкой усилителя следует с помощью тестера убедиться в том, что не нарушена изоляция между коллекторами VT5, VT7 и общей шиной. Резисторы ПУМ R1 и R8 напылены на керамические подложки и прижимаются к основанию с использованием теплопроводной пасты. Один из выводов элементов L17, C27, L18 трансформаторов импедансов припаивается к металлизированным площадкам керамических подложек, имеющих размер 19х9 мм. У конденсатора C28 оба вывода припаиваются к металлизированным площадкам подложек. Подложки, как видно на фотографии, прижаты к основанию стеклотекстолитовой пластиной. Нижняя часть подложек перед установкой смазывается теплопроводящей пастой. Это необходимо для устранения перегрева элементов трансформатора. Если нет необходимости согласования ПУМ по входу, резисторы R1 и R4 могут быть удалены из схемы. В этом случае коэффициент усиления ПУМ возрастает до 19 дБ. Печатная плата ПУМ разработана из условия возможности его настройки на любой из поддиапазонов с fср лежащей в пределах 20...450 МГц и с полосой пропускания дельта f = fВ–fН равной 5...30 МГц. При настройке ПУМ на fср более 100 МГц в качестве транзистора VT6 может быть использован транзистор КТ970А, при fср более 400 МГц – транзистор КТ930Б. Перерасчет элементов L1–L10, L12, L13, L17, L18, C1–C5, C7–C11, C14, C16, C19, C20, C23, C24, C27, C28 высокочастотного тракта ПУМ на требуемую рабочую частоту производится по формулам:
где fср [МГц] – требуемая частота fср в мегагерцах.
где d[см] – длина проводов в сантиметрах. Выходная мощность ПУМ может быть повышена до 230...240 Вт при увеличении напряжения источника питания до 24 вольт. Однако в этом случае усилитель требует дополнительной подстройки и использования принудительной вентиляции в условиях продолжительной непрерывной его работы. ЛИТЕРАТУРА
|



