LAB599.RU — интернет-магазин средств связи
EN FR DE CN JP
QRZ.RU > Каталог схем и документации > Схемы наших читателей > Усилители мощности > Модулятор амплитуды сигналов мощностью 10-100 Вт диапазона 10-450 МГц

Модулятор амплитуды сигналов мощностью 10-100 Вт диапазона 10-450 МГц

Модулятор амплитуды сигналов мощностью 10-100 Вт диапазона 10-450 МГц

Александр Титов
Томский государственный университет систем управления и радиоэлектроники Россия, 634050, Томск, пр.. Ленина, 40
Тел. (382-2) 55-98-17
E-mail: titov_aa (at) rk.tusur.ru

(Электросвязь. – 2007. – № 12. – С. 46–48)

Скачать всю статью в одном файле (PDF)

Постановка задачи.

Устройства регулирования и модуляции амплитуды электрических сигналов используются во многих радиотехнических системах, например, в радиосвязи, в передатчиках теле- и радиовещания. Недостатком известных схемных решений построения таких устройств является их малая выходная мощность [1].

Задача построения устройств регулирования и модуляции амплитуды электрических сигналов мощностью 10...100 Вт может быть успешно решена, если воспользоваться свойствами биполярного транзистора с закрытыми переходами [2, 3].

Свойства биполярного транзистора с закрытыми переходами.

Для понимания свойств биполярного транзистора с закрытыми переходами рассмотрим физику работы устройства защиты полосовых усилителей мощности от перегрузок, в котором впервые были использованы указанные свойства [2, 3]. Функциональная схема устройства защиты приведена на рис. 1, где НО - направленный ответвитель, Rб - балластное сопротивление.

Рис. 1

Устройство защиты работает следующим образом. На базу транзистора с блока управления подается постоянное напряжение, запирающее оба перехода транзистора. На вход усилителя и одновременно на эмиттер транзистора подается переменное высокочастотное напряжение усиливаемого сигнала. Переменное высокочастотное напряжение делится между емкостями закрытых переходов база - эмиттер Cбэ и база - коллектор Cбк. На переходе база - коллектор выделяется переменное напряжение, амплитуда которого равна значению UвхCбэ/(Сбк+Сбэ), где Uвх - амплитуда переменного высокочастотного напряжения на входе усилителя. Значения емкостей закрытых переходов Сбк и Сбэ биполярных транзисторов отличаются незначительно [4]. Поэтому величина постоянного напряжения на базе транзистора устанавливается приблизительно равной половине амплитуды номинального значения входного напряжения.

При воздействии на вход усилителя сигнала (или помехи), амплитуда напряжения которого превышает амплитуду номинального значения входного напряжения, в положительный полупериод воздействия переменного сигнала напряжение на эмиттере транзистора превышает напряжение на его базе. Переход база - эмиттер открывается, и через коллекторную цепь начинает протекать ток, равный aIэ [4], где а - коэффициент передачи эмиттерного тока, Iэ - ток эмиттера. Для мгновенного значения входного воздействия, превышающего номинальное значение, переход эмиттер - коллектор транзистора представляет собой двухполюсник с сопротивлением Rвх=Uвх/aIэ, которое составляет единицы Ом. В отрицательный полупериод воздействия переменного входного сигнала превышающего по амплитуде номинальное значение входного сигнала, открывается переход база - коллектор транзистора, и через транзистор начинает протекать ток равный aIIк , где aI - коэффициент передачи тока коллектора при инверсном включении транзистора, Iк - ток коллектора. Согласно [4], a ~~ aI. При отрицательной полуволне входного напряжения, амплитуда которого превышает амплитуду номинального входного напряжения, переход эмиттер - коллектор транзистора также представляет собой двухполюсник, сопротивление которого составляет единицы Ом. В этом случае мощное входное воздействие оказывается двухсторонне ограниченным.

С увеличением рассогласования нагрузки усилителя с выходным сопротивлением НО (крайние степени рассогласования - короткое замыкание нагрузки и ее обрыв) напряжение, снимаемое с выхода отраженной волны НО, увеличивается, то есть на вход детектора подается напряжение пропорциональное напряжению, отраженному от нагрузки усилителя. При номинальной величине выходной мощности и при коэффициенте стоячей волны по напряжению со стороны нагрузки больше максимально допустимого значения, напряжение управления, подаваемое на базу транзистора с блока управления, начинает уменьшаться, уменьшая амплитуду входного воздействия, поступающего на вход усилителя. Поэтому мощность сигнала на выходе усилителя падает пропорционально росту коэффициента стоячей волны по напряжению нагрузки.

Регулятор амплитуды мощных сигналов.

Рассмотренные свойства биполярного транзистора могут быть использованы для построения регулятора амплитуды мощных сигналов. Предлагаемая функциональная схема регулятора приведена на рис. 2 [5], где Uw - регулируемый сигнал; Uупр- напряжение управления; Uвых - выходное напряжение.

Рис. 2

Первый и второй фильтры нижних частот (ФНЧ) предназначены для подавления высших гармонических составляющих в спектре выходного сигнала, резистор R1 служит для уменьшения влияния изменяющегося в процессе регулирования выходного сопротивления источника напряжения управления на перераспределение напряжения высокочастотного сигнала на емкостях Сбэ и Сбк закрытого транзистора VT1.

На рис. 3 приведена принципиальная схема регулятора амплитуды мощных сигналов, разработанного на основе его функциональной схемы (рис. 2), где Еп - источник напряжения. Элементы L1, C1, L2, C2 и L3, C3, L4, C4 образуют фильтры нижних частот с частотой среза равной 240 МГц. Резистор R2 предназначен для изменения напряжения управления.

Рис. 3

Характеристики регулятора: максимальный уровень входной мощности, не менее 50 Вт; полоса рабочих частот 200:240 МГц; сопротивление генератора и нагрузки 50 Ом; область регулирования выходной мощности 0,04:46 Вт.

На рис. 4 приведена экспериментально измеренная зависимость амплитуды выходного напряжения регулятора (рис. 3) от напряжения управления при амплитуде сигнала, подаваемого на вход регулятора, равной 70 В.

Рис. 4

На рис. 5 приведена экспериментально измеренная зависимость мощности на выходе регулятора Рвых от мощности на его входе Рвхпри напряжении управления равном 7 В.

Рис. 5

На рис. 6 приведены экспериментальные зависимости формы огибающей амплитудно-модулированного колебания, подаваемого на вход регулятора (рис. 3), снятые при трех различных значениях напряжения управления (2, 4 и 6 В).

Рис. 6

Частота модуляции амплитудно-модулированного колебания, подаваемого на вход регулятора, была выбрана равной 1 кГц для облегчения наблюдения формы огибающей и упрощения измерения уровня ограничения выходного сигнала. Длительность каждой огибающей на рис. 6 равна одному периоду модулирующего колебания. Масштаб времени на оси абсцисс не обозначен.

Анализ характеристик представленных на рис. 4-6 позволяет сделать следующие выводы. Начальные потери мощности в регуляторе не превышают 5 %. Линейная зависимость выходного напряжения от напряжения управления сохраняется в диапазоне около 40 дБ. С момента начала ограничения подаваемого на вход сигнала, мощность на выходе ограничителя увеличивается не более чем на 20 % при пятикратном увеличении мощности входного сигнала. Ограничение амплитудно-модулированного сигнала происходит без каких либо переходных процессов.

Устройства регулировки и модуляции амплитуды мощных сигналов.

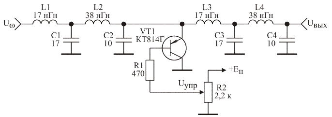
Перечисленные свойства регулятора (рис. 3) позволяют использовать его в качестве модулятора амплитуды мощных сигналов. Принципиальная схема устройства регулировки и модуляции амплитуды мощных сигналов приведена на рис. 7, где Uомега - модулирующий сигнал.

Рис. 7

Напряжение управления, в случае использования устройства (рис. 7) в качестве модулятора амплитуды, следует устанавливать равным примерно одной четвертой от значения амплитуды модулируемого сигнала. В этом случае, при отсутствии сигнала модуляции, напряжение на выходе будет равно одной второй от амплитуды модулируемого сигнала.

На рис. 8 приведена экспериментальная зависимость формы огибающей сигнала на выходе устройства (рис. 7) при плавном увеличении напряжения модулирующего моногармонического сигнала частотой 10 МГц.

Рис. 8

При выборе частоты модуляции более 10 МГц появляются визуально заметные искажения формы огибающей выходного сигнала. Следует напомнить, что граничная частота коэффициента усиления тока базы fТ транзистора КТ814Г равна 3 МГц.

На рис. 9 приведена экспериментальная осциллограмма огибающей сигнала на выходе устройства (рис. 7) в случае использования в качестве модулирующего сигнала тестового восьмиступенчатого телевизионного видеосигнала яркости, спектр которого занимает полосу частот 50 Гц...6,5 МГц.

Рис. 9

Масштаб времени на оси абсцисс не обозначен. Длительность фронтов радиосигнала на выходе устройства не превышала 80 нс.

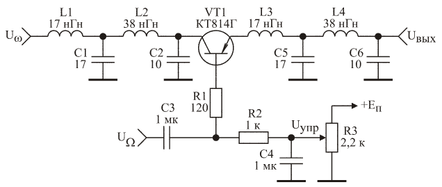
Недостатком устройства, принципиальная схема которого приведена на рис. 7, является необходимость выполнения следующего условия. Выходное сопротивление генератора модулируемого сигнала должно быть много больше сопротивления насыщения транзистора VT1. При малом значении выходного сопротивления генератора модулируемого сигнала, например, если выходной каскад генератора является эмиттерным повторителем, лучше использовать устройство, принципиальная схема которого приведена на рис. 10.

Рис. 10

Экспериментально установлено, что если выходной каскад генератора модулируемого сигнала собран на транзисторе по схеме с общим эмиттером, то характеристики устройств, принципиальные схемы которых приведены на рис. 7 и 10, практически совпадают. Особенностью работы схемы представленной на рис. 10 является то, что максимальной амплитуде сигнала на выходе соответствует напряжение управления равное нулю.

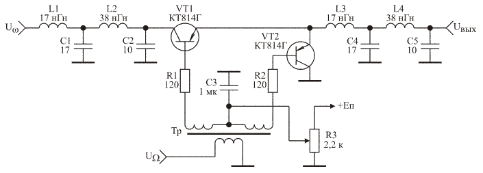
И, наконец, если заранее не известно выходное сопротивление генератора модулируемого сигнала, то можно воспользоваться устройством регулировки и модуляции амплитуды мощных сигналов, принципиальная схема которого приведена на рис. 11 [6].

Рис. 11

В этом случае при работе от генератора тока, то есть от генератора с большим выходным сопротивлением, модуляция сигнала будет осуществляться транзистором VT2, при работе от генератора напряжения - транзистором VT1. Недостатком схемы является необходимость использования трансформатора со средней точкой во вторичной обмотке, который компенсируется возможностью увеличения мощности модулируемого сигнала.

При построении устройства регулировки и модуляции амплитуды мощных сигналов, предназначенного для управления сигналами в области частот 50:200 МГц, вместо транзисторов КТ814Г могут быть использованы транзисторы типа КТ816А-КТ816Г, в диапазоне частот 10:50 МГц - КТ818А-КТ818Г, в диапазоне 300:450 МГц - КТ361А-КТ361Е [7].

Заключение.

Предлагаемые схемные решения позволяют осуществлять построение устройств регулировки и модуляции амплитуды сигналов мощностью 10...100 Вт в диапазоне частот 10...450 МГц. Не ясной оказывается физика работы указанных устройств на частотах во много раз превышающих граничную частоту коэффициента усиления тока базы используемых транзисторов. Остается только надеяться на пытливый ум будущих исследователей.

ЛИТЕРАТУРА

  1. Радиопередающие устройства / Л.А. Белов, М.В. Благовещенский, В.М. Богачев и др.; Под ред. М.В. Благовещенского, Г.М. Уткина. - М.: Радио и связь, 1982. - 408 с.
  2. Титов А.А. Усилитель мощности для оптического модулятора // Приборы и техника эксперимента. - 2002. - № 5. - С. 88-90.
  3. Титов А.А., Ильюшенко В.Н. Устройство для защиты усилителя мощности от перегрузки // Патент на изобретение № 2217861 Российского агентства по патентам и товарным знакам. - Опубл. 27.11.2003 Бюл. № 33.
  4. Петухов В.М. Полевые и высокочастотные биполярные транзисторы средней и большой мощности и их зарубежные аналоги: Справочник. В 4 томах. - М.: КУбК-а, 1997.
  5. Титов А.А., Ильюшенко В.Н. Амплитудный модулятор мощных сигналов // Патент на изобретение № 2240645 Российского агентства по патентам и товарным знакам. - Опубл. 20.11.2004 Бюл. № 32.
  6. Титов А.А., Ильюшенко В.Н. Модулятор амплитуды мощных сигналов // Патент на изобретение № 2307452 Российского агентства по патентам и товарным знакам. - Опубл. 27.09.2007 Бюл. № 27.
  7. Титов А.А. Усилитель мощности на 425:435 МГц // Радиолюбитель. КВ и УКВ. 2003. - № 5. - С. 25-27.

   

Партнеры