Что-то не так?
Пожалуйста, отключите Adblock.
Портал QRZ.RU существует только за счет рекламы, поэтому мы были бы Вам благодарны если Вы внесете сайт в список исключений. Мы стараемся размещать только релевантную рекламу, которая будет интересна не только рекламодателям, но и нашим читателям. Отключив Adblock, вы поможете не только нам, но и себе. Спасибо.
Как добавить наш сайт в исключения AdBlockРеклама
Полосовой телевизионный усилитель мощности с повышенной линейностью амплитудной характеристики
Полосовой телевизионный усилитель мощности с повышенной линейностью амплитудной характеристики
Скачать статью в одном файле
Описан полосовой усилитель мощности с корректором. В качестве корректирующего элемента корректора использована управляемая нелинейная емкость коллектор-эмиттер закрытого низкочастотного транзистора. Технические характеристики усилителя:
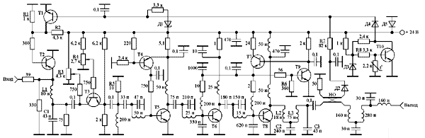
Высокие требования к линейности амплитудной характеристики полосовых усилителей мощности предъявляются при усилении телевизионных, однополосных, многочастотных, амплитудно-модулированных радиосигналов [1, 2]. Методы повышения линейности основаны на оптимизации базового смещения транзисторов усилителя, работающих в режиме с отсечкой коллекторного тока [3-5], использовании предыскажений входного сигнала [6-8] и адаптивной компенсации [8-10]. Несмотря на теоретические преимущества схем адаптивной компенсации [9], они достаточно сложны в реализации, поскольку содержат в своем составе такие элементы как синхронный детектор, направленные ответвители, линии задержки, управляемый аттенюатор, сумматор, усилитель искажений. Поэтому, например, в усилителях телевизионных передатчиков эти схемы не находят применения. Для реализации предыскажений входного сигнала используются корректоры, в качестве основного элемента которых может быть применен варикап [11]. Недостатком использования корректора на варикапе является невозможность осуществления плавной регулировки и подстройки его дифференциального коэффициента усиления [12]. На рис. 1 приведена принципиальная схема полосового усилителя мощности с корректором амплитудной характеристики на транзисторе. Рис. 1. Принципиальная схема полосового усилителя мощности с повышенной линейностью амплитудной характеристики. (Щелкните мышью для получения большого изображения) , Т1, Т10 - КТ315В, Т2 - КТ816А, Т3 - КТ630А, Т4 - КТ361В, Т5 - КТ913В, Т6 - КТ930А, Т7, Т9 - КТ817Б, Т8 - КТ971А; D1 - КС224Ж, D2,D4 - КД509А,D3 - КС215Ж,D5 - КД213А; НО – направленный ответвитель. Усилитель содержит корректор, три каскада усиления, фильтр нижних частот, схемы защиты от перегрузки по входу, от рассогласования по выходу, от превышения напряжением питания номинального значения, термозащиту. В качестве корректирующего элемента корректора использована управляемая нелинейная емкость коллектор-эмиттер Скэ закрытого низкочастотного транзистора Т3. Экспериментальные исследования зависимости емкости Скэ ряда транзисторов от напряжений на переходах коллектор-эмиттер Uкэ и база-эмиттер Uбэ показали следующее. В транзисторе с закрытыми переходами емкость Скэ практически не зависит от напряжения Uкэ, если это напряжение больше или равно двум вольтам. В случае дальнейшего уменьшения напряжения Uкэ значение емкости Скэ плавно нарастает. Скорость нарастания значения емкости Скэ, при этом, зависит от величины напряжения Uбэ и увеличивается с уменьшением указанного напряжения. Работа корректора основана на увеличении коэффициента его передачи при увеличении емкости Скэ. Потенциометром R3 устанавливается напряжение Uкэ, потенциометром R4 устанавливается напряжение Uбэ транзистора Т3. Резистор R5 обеспечивает линеаризацию скорости нарастания коэффициента передачи корректора при увеличении значения емкости Скэ. При условии, что амплитуда сигнала подаваемого на вход корректора меньше или равна значению Uкэ -2 В, сигнал на выходе корректора оказывается пропорциональным входному воздействию. Дальнейшее увеличение сигнала подаваемого на вход корректора приводит к увеличению среднего за период значения емкости Скэ и соответствующему увеличению коэффициента передачи корректора. Таким образом, изменением напряжения Uкэ можно регулировать величину линейного участка амплитудной характеристики корректора, а изменением напряжения Uбэ скорость нарастания его коэффициента передачи в нелинейной области работы. Входной усилительный каскад на транзисторе Т5 работает в режиме класса А, предоконечный и выходной каскады на транзисторах Т6 и Т8 в режиме с отсечкой коллекторного тока. В усилителе использован стабилизатор напряжения базового смещения на транзисторах Т7 и Т9. Требуемая величина базового смещения транзисторов выходного и предоконечного каскадов устанавливается выбором номинала резистора R6. Методика настройки подобных усилительных каскадов подробно описана в [5]. Использование корректора может быть эффективным, если начальный участок амплитудной характеристики разрабатываемого усилителя линеен. Это достигается оптимизацией базового смещения транзисторов T6 и T8 с помощью резистора R6. На входе усилителя включен резистивный делитель напряжения, обеспечивающий его согласование с сопротивлением генератора при срабатывании схем защиты. С целью сохранения работоспособности усилителя при перегрузке по входу, на выходе резистивного делителя включен биполярный транзистор T2, играющий роль самоуправляемого ограничителя входных сигналов. Порог срабатывания ограничителя устанавливается делителем на резисторах R1 и R2. Подробное описание физики работы ограничителя и методика его настройки даны в [13]. Для устранения влияния емкости Cкэ закрытого транзистора Т2 на амплитудно-частотную характеристику усилителя, она включена в фильтр нижних частот третьего порядка, образуемый указанной емкостью и элементами L1 и C1. Ограничитель на транзисторе T2 применяется также в качестве управляемого ограничителя при срабатывании защит от рассогласования по выходу, от превышения напряжением питания номинального значения, термозащиты. Выбором номинала резистора R7 устанавливается величина коэффициента стоячей волны по напряжению со стороны нагрузки, при котором мощность сигнала на выходе усилителя начинает падать пропорционально росту этого коэффициента. Защита от превышения напряжением питания номинального значения выполнена на стабилитроне D1. Установка схемы термозащиты на заданную температуру срабатывания осуществляется с помощью резистора R8. Описание работы используемых схем защиты и методика их настройки приведены в [13]. На выходе усилителя установлен чебышевский фильтр нижних частот пятого порядка [14], обеспечивающий подавление высших гармонических составляющих в спектре выходного сигнала. На рис. 2 представлены экспериментальные амплитудные характеристики разработанного усилителя, показывающие возможности их коррекции с помощью предлагаемого корректора и полученные при условии оптимального выбора величины базового смещения транзисторов T6 и T8.
Рис. 2 Экспериментальные амплитудные характеристики усилителя. В процессе перестройки корректора происходит незначительное изменение коэффициента передачи усилителя. Кроме того, при отключенном корректоре коэффициент передачи усилителя возрастает на 21 дБ. Поэтому на рис. 2, для удобства сравнения линейности амплитудных характеристик усилителя при различных режимах его работы, по оси ординат отложено эффективное значение амплитуды первой гармоники сигнала в нагрузке Uвых.эф., а по оси абсцисс отложена эффективная амплитуда ЭДС источника сигнала Ег.эф., нормированная относительно своего значения , соответствующего величине напряжения Uвых.эф.= 30 В. Прямая 1 на рис. 2 соответствует идеальной амплитудной характеристике усилителя, кривая 2 – амплитудная характеристика усилителя при отключенном корректоре, кривая 3 – при напряжениях на транзисторе корректора Uбэ = -2 В, Uкэ = 6 В, кривая 4 – при напряжениях на транзисторе корректора Uбэ = -1 В, Uкэ = 7 В, кривая 5 – при напряжениях на транзисторе корректора Uбэ = 0 В, Uкэ = 8 В. Анализ характеристик приведенных на рис. 2 позволяет установить следующее. Предлагаемый корректор дает возможность плавно изменять наклон амплитудной характеристики усилителя в области больших напряжений, обеспечить постоянство дифференциального коэффициента усиления вплоть до выходного напряжения равного 85% от максимального значения, в два раза увеличить выходную мощность, ограниченную областью линейной работы усилителя. Технические характеристики усилителя:
Усилитель сохраняет работоспособность при внезапном длительном отключении или коротком замыкании нагрузки; при эксплуатации устанавливается на радиатор с использованием принудительной вентиляции. Литература
Советую попробовать, не пожалеете! Удачи и 73 !!! |

