Что-то не так?
Пожалуйста, отключите Adblock.
Портал QRZ.RU существует только за счет рекламы, поэтому мы были бы Вам благодарны если Вы внесете сайт в список исключений. Мы стараемся размещать только релевантную рекламу, которая будет интересна не только рекламодателям, но и нашим читателям. Отключив Adblock, вы поможете не только нам, но и себе. Спасибо.
Как добавить наш сайт в исключения AdBlockРеклама
Сверхширокополосный усилитель мощности
Сверхширокополосный усилитель мощности
Радиомир 2004. – № 3 В радиолюбительской практике при построении перестраиваемых генераторов напряжений, для проверки и настройки передатчиков может быть полезен сверхширокополосный усилитель с электронной регулировкой усиления. На рис. 1 приведена принципиальная схема такого усилителя, обладающего следующими характеристиками:
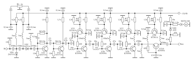
Рис. 1 Принципиальная схема сверхширокополосного усилителя (щелкните мышью для увеличения) Усилитель содержит Г-образный аттенюатор на p - i - n диодах VD1 и VD2, шесть каскадов усиления на транзисторах VT1, VT2, VT4, VT6, VT8, VT10 и датчик уровня выходного напряжения на диоде VD3. Аттенюатор изменяет уровень сигнала на входе усилительных каскадов, изменяя тем самым коэффициент усиления усилителя. При перемещении движка резистора R1 в крайнее левое положение напряжение на диоде VD1 будет равным нулю и его сопротивление окажется максимальным. В это время напряжение на диоде VD2 максимально и его сопротивление минимально. В этом случае коэффициент передачи усилителя максимален. Теперь при перемещении движка вправо коэффициент усиления будет плавно уменьшаться. В процессе регулировки усиления происходит небольшое изменение наклона АЧХ усилителя, однако, в диапазоне регулировки 34 дБ ее неравномерность не превышает ±1,5 дБ. В первом усилительном каскаде на транзисторе VT1 используется параллельная обратная связь по напряжению (резистор R2), уменьшающая входное сопротивление каскада и обеспечивающая, тем самым, увеличение глубины электронной регулировки усиления. Во втором каскаде использована корректирующая цепь первого порядка, выполненная на конденсаторе C1. Требуемый режим работы первых двух каскадов, с током покоя в рабочей точке равным 5 мА, устанавливается подбором резисторов R3 и R4. В остальных каскадах на транзисторах VT4, VT6, VT8, VT10 применена активная коллекторная термостабилизация [1]. Токи покоя указанных транзисторов выбираются равными 50 мА, 50 мА, 400 мА, 400 мА соответственно и устанавливаются подбором номиналов резисторов R5–R8. Обеспечение требуемой полосы пропускания в каскадах на транзисторах VT4, VT6 и VT8 достигается благодаря использованию реактивных межкаскадных корректирующих цепей третьего порядка [2]. Выходной каскад выполнен по схеме со сложением напряжений [3] и обеспечивает сложение в нагрузке сигнальных напряжений, отдаваемых транзисторами VT8 и VT10. Рис. 2 Чертеж печатной платы (щелкните мышью для увеличения) Печатная плата усилителя (рис. 2) состоит из двух частей размерами 65х45 мм и 82х45 мм и изготавливается из фольгированного с двух сторон стеклотекстолита толщиной 1,5-2 мм. Пунктирной линией на рис. 2 обозначены места металлизации торцов, что может быть сделано с помощью металлической фольги, которая припаивается к нижней и верхней части платы. Металлизация необходима для устранения паразитных резонансов и заземления нужных участков печатной платы. После металлизации торцов с помощью напильника выравнивается нижняя часть платы, и она устанавливается, как это видно на фотографии, в корпус. Настройка усилителя состоит из следующих этапов. Вначале производится покаскадная настройка АЧХ усилителя. Для этого с помощью резисторов R3– R8 устанавливаются токи покоя транзисторов VT1, VT2, VT4, VT6, VT8, VT10. Затем в качестве нагрузки транзистора VT1 через разделительный конденсатор подключается резистор 50 Ом. Подбором резистора R2 достигается равномерная АЧХ каскада до частоты 250 МГц. Далее к первому каскаду подключается второй и подбором ёмкости конденсатора C1 достигается выравнивание АЧХ двух первых каскадов. После подключения каскада на транзисторе VT4 подбором ёмкости конденсатора C2 достигается равномерная АЧХ трех первых каскадов в области нижних и средних частот полосы пропускания усилителя. Подбором ёмкости конденсатора C3 достигается выравнивание АЧХ в области верхних частот. Если этого не удается достичь, следует уменьшить величину конденсатора C2. Далее подключается следующий каскад и процесс настройки повторяется. После подключения каскада на транзисторе VT10 подбором емкости конденсатора C4 достигается максимальная выходная мощность усилителя. Ориентировочно это условие соответствует коэффициенту передачи по напряжению выходного каскада равному двум [3]. Рис. 3 Фотография внешнего вида усилителя. (щелкните мышью для увеличения) На фотографии, приведенной на рис. 3, видна стеклотекстолитовая панель с пятью выводами, к которым подводится напряжение питания усилителя, а так же подключается потенциометр R1 и стрелочный индикатор уровня выходной мощности М4761-М1. Коррекция показаний индикатора осуществляется с помощью величины резистора R9. Литература
Советую попробовать, не пожалеете! Удачи и 73 !!! |


