Что-то не так?
Пожалуйста, отключите Adblock.
Портал QRZ.RU существует только за счет рекламы, поэтому мы были бы Вам благодарны если Вы внесете сайт в список исключений. Мы стараемся размещать только релевантную рекламу, которая будет интересна не только рекламодателям, но и нашим читателям. Отключив Adblock, вы поможете не только нам, но и себе. Спасибо.
Как добавить наш сайт в исключения AdBlockРеклама
Перестраиваемый полосовой усилитель мощности диапазона 400..460 МГц
Перестраиваемый полосовой усилитель мощности диапазона 400..460 МГц
Скачать статью в одном файле
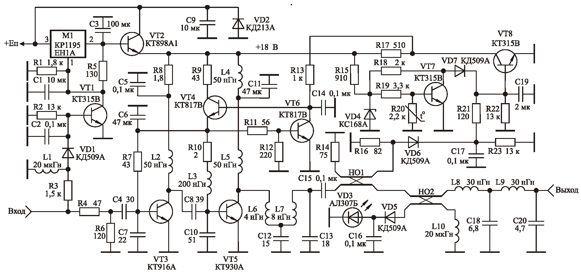
Журнал “Схемотехника”, 2004. – № 4. – С. 8–10 Полосовые усилители мощности диапазона 400...460 МГц используются в радиолокации, системах подвижной, стационарной, любительской радиосвязи. Одним из основных требований к таким усилителям является способность их адаптации к неблагоприятным внешним воздействиям, а именно сохранение работоспособности при работе на несогласованную нагрузку, перегрузке по входу, перегреве, изменении величины питающего напряжения. На рис. 1 приведена принципиальная схема такого усилителя, обладающего следующими характеристиками:
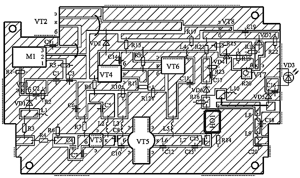
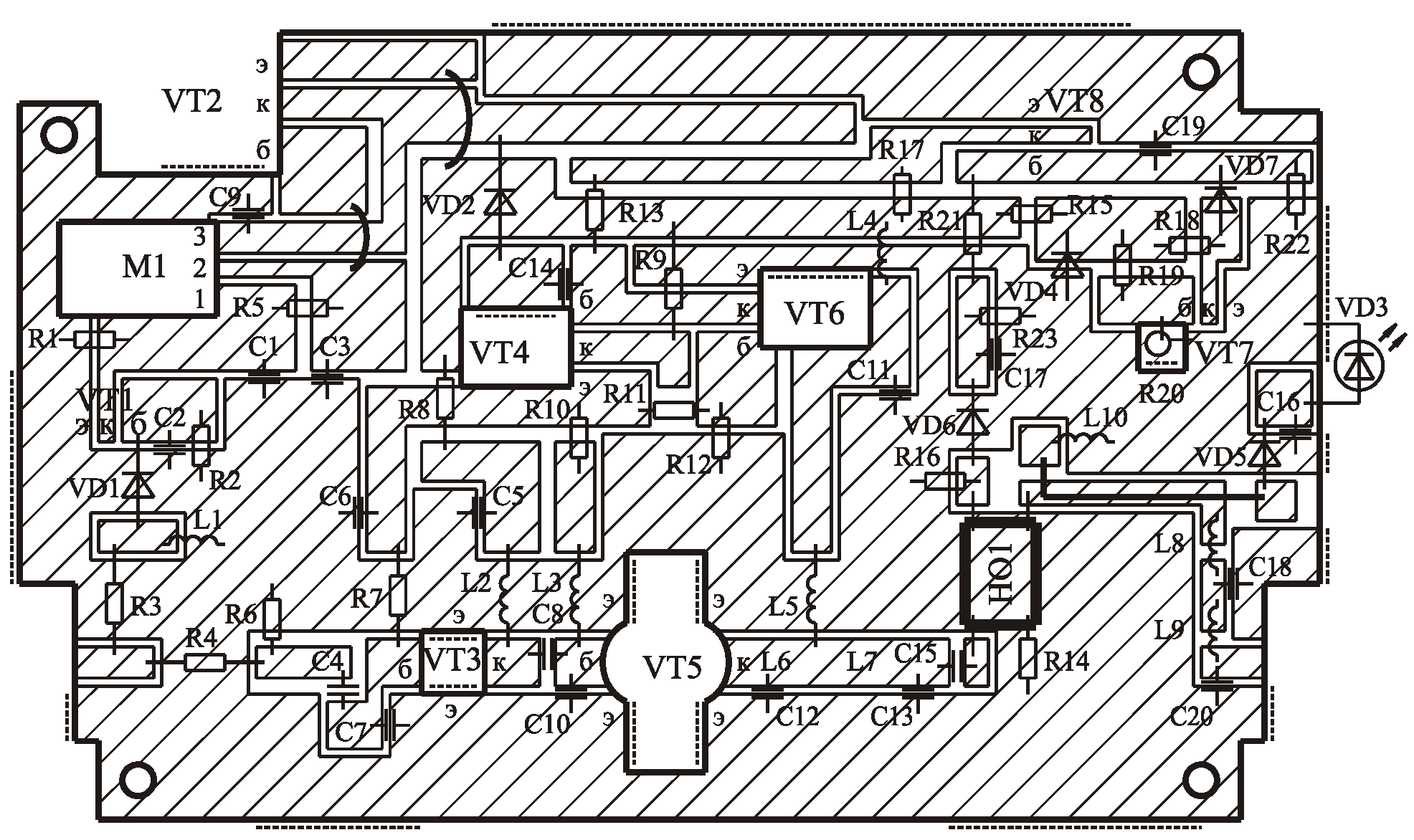
Рис. 1 Принципиальная схема сверхширокополосного усилителя (щелкните мышью для увеличения) На рис. 1 приведена схема усилителя мощности, обладающего перечисленными выше свойствами. На рис. 2 приведен чертеж печатной платы с расположением элементов, на рис. 3 –фотография внешнего вида усилителя.. Усилитель содержит два усилительных каскада; стабилизатор напряжения питания, стабилизатор базового смещения; трансформатор сопротивлений; два направленных ответвителя (НО); фильтр нижних частот; схемы защиты от перегрузки по входу, от рассогласования по выходу, термозащиту. На входе усилителя включен делитель напряжения на резисторах R4 и R6, обеспечивающий согласование входа усилителя с сопротивлением генератора. Стабилизатор напряжения на микросхеме M1 и транзисторе VT2 выдает стабильное напряжение питания усилителя равное +18 В при изменении напряжения источника питания Eп в пределах 20...32 В. Установка напряжения питания усилителя на заданное значение осуществляется резистором R5. Схема защиты усилителя от перегрузки по входу собрана на диоде VD1 и транзисторе VT1. При подаче на вход усилителя сигналов с амплитудой больше номинального значения детектор на диоде VD1 открывает транзистор VT1, что приводит к заземлению первой ножки микросхемы M1 и падению напряжения питания усилителя до 1...2 В. Порог срабатывания защиты по входу устанавливается выбором номинала резистора R3. Стабилизатор напряжения базового смещения на транзисторах VT4, VT6 используется для стабилизации угла отсечки транзисторов VT3 и VT5 усилителя при изменении уровня усиливаемого сигнала и температуры основания усилителя, на котором устанавливаются эти транзисторы. Кроме того, применение стабилизатора напряжения базового смещения позволяет осуществлять линеаризацию начального участка амплитудной характеристики разрабатываемого усилителя [1]. Требуемый угол отсечки устанавливается подбором номинала резистора R12. При отсутствии резистора R12 коллекторные токи каждого из транзисторов VT3 и VT5 составляют 10...40 мА. При подключении R12 напряжение на базе транзистора VT6 уменьшается и его выходное сопротивление по постоянному току растет, что приводит к увеличению базового смещения транзисторов VT3, VT5 и увеличению их коллекторных токов. Стабилизатор напряжения базового смещения используется также в качестве элемента управления коэффициентом усиления усилителя. При срабатывании защиты от рассогласования по выходу и термозащиты происходит открывание транзистора VT8 и уменьшение напряжения смещения на базе транзистора VT4 стабилизатора напряжения базового смещения. Угол отсечки транзисторов VT3 и VT5 в этом случае уменьшается, уменьшая, тем самым, коэффициент усиления усилителя. В случае полного открывания транзистора VT8 напряжение базового смещения оказывается равным нулю, и коэффициент усиления усилителя уменьшается до 2...5 дБ. Схема защиты от рассогласования по выходу состоит из направленного ответвителя НО1 и детектора на диоде VD6. С увеличением рассогласования нагрузки усилителя с его выходным сопротивлением (крайние степени рассогласования – короткое замыкание нагрузки и ее обрыв) напряжение, снимаемое с выхода отраженной волны направленного ответвителя НО1, увеличивается, то есть на вход детектора на диоде VD6 подается напряжение пропорциональное напряжению, отраженному от нагрузки усилителя. Это напряжение детектируется и, открывая транзистор VT8, приводит к уменьшению коэффициента усиления усилителя. Поэтому мощность сигнала на выходе усилителя падает пропорционально росту рассогласования нагрузки. Направленный ответвитель НО1 выполнен из двух проводов марки МГТФ 1х0,35 длиной 30 мм, намотанных вплотную друг к другу на цилиндрический изолятор диаметром 4 мм и длиной 13 мм, который помещается затем в заземленный металлический цилиндрический экран [2]. В рабочем диапазоне частот усилителя переходное затухание НО1 равно 20 дБ. Порог срабатывания схемы защиты от рассогласования усилителя по выходу устанавливается выбором резистора R21. Схема термозащиты выполнена на транзисторе VT7. Терморезистор схемы термозащиты R20 приклеивается к корпусу усилителя эпоксидным клеем. С увеличением температуры корпуса сопротивление терморезистора падает, что приводит к запиранию транзистора VT7 и открыванию транзистора VT8. Установка термозащиты на заданную температуру срабатывания осуществляется с помощью подбора резистора R19. Диод VD2 предназначен для защиты транзисторов усилителя от пробоя при неправильном выборе полярности напряжения источника питания Еп. Для подавления высших гармонических составляющих в спектре выходного сигнала на выходе усилителя установлен чебышевский фильтр нижних частот четвертого порядка [3], состоящий из элементов L8, L9, C18 и C20. Направленный ответвитель НО2 выполнен в виде отрезка провода диаметром 0,5...1 мм и длиной 20 мм, который расположен на расстоянии 3...8 мм над полоском длинной линии идущей от НО1 к выходу усилителя. Загорание светодиода VD5 свидетельствует о работе усилителя в штатном режиме. В усилителе использованы полосовые межкаскадные корректирующие цепи третьего порядка, обладающие простотой конструктивной реализации и настройки [4]. На выходе транзистора VT5 включен трансформатор импедансов с коэффициентом трансформации 1:25, выполненный в виде фильтра нижних частот четвертого порядка, состоящий из элементов L6, L7, C12, C13 [5], и обеспечивающий получение максимальной мощности в нагрузке. Настройка усилителясостоит из следующих этапов. Вначале производится настройка входного каскада усилителя. Для этого на его выход подключается нагрузка 75 Ом, резистор R8 заменяется двухваттным резистором с сопротивлением 10 Ом и с помощью резистора R12 устанавливается ток покоя транзистора VT3 равным 0,1...0,2 А. Двухваттный резистор необходим для защиты транзистора от выгорания при возможном самовозбуждении схемы во время настройки. Формирование амплитудно-частотной характеристики каскада осуществляется с помощью корректирующей цепи, состоящей из элементов C4, C7 и входной индуктивности транзистора VT3, и сводится к следующему. С помощью изменения номинала конденсатора C7 изменяется центральная частота полосы пропускания каскада, изменением номинала конденсатора C4 регулируется ширина полосы пропускания каскада. Чем больше номинал конденсатора C4, тем больше полоса пропускания, чем больше номинал конденсатора C7, тем меньше центральная рабочая частота каскада. Настройка каскада на транзисторе VT5, возбуждаемого транзистором VT3, производится аналогично и сводится к подбору конденсатора C10. Отличие заключается в том, что нагрузка подключается не к коллектору транзистора, а к выходу трансформатора импедансов, состоящему из элементов L6, L7, C12, C13. После формирования амплитудно-частотной характеристики усилителя, которое ведется в режиме малого сигнала, резистор R12 выпаивается из схемы, на вход усилителя подается амплитудно-модулированный сигнал и проверяется отсутствие самовозбуждения усилителя при различных уровнях входного воздействия. В случае самовозбуждения усилителя следует параллельно индуктивности L3 подключить резистор с сопротивлением равным 24...30 Ом. Это приводит к некоторому уменьшению выходной мощности усилителя, однако значительно повышает надежность его работы. На фотографии виден резистор с намотанной на него индуктивностью L3. После этого 10-омные резисторы в коллекторных цепях транзисторов VT3 и Vt5 заменяются резистором R8 и индуктивностью L4 соответственно, и осуществляется измерение максимальной величины выходной мощности настраиваемого усилителя. Варьируя в небольших пределах величинами элементов L6, C12 и C13 трансформатора импедансов можно дополнительно подстроить усилитель на максимум отдаваемой мощности. Практически это осуществляется с помощью изменения точки подключения дополнительного конденсатора к полоску на выходе транзистора VT5, который играет роль индуктивностей L6, L7. Линеаризация амплитудной характеристики усилителя достигается соответствующим выбором резистора R12, которая производится после настройки усилителя на максимальную выходную мощность [1]. При работе на стандартную нагрузку 75 Ом и уровне выходного сигнала равном 30 Вт на выходе детектора, выполненного на диоде VD6, напряжение должно быть не более 0,1...0,2 вольта. В противном случае следует так подобрать балластное сопротивление R14 направленного ответвителя НО1, чтобы это напряжение было минимальным. Далее при уровне выходного сигнала равном 30 Вт параллельно стандартной нагрузке 75 Ом периодически подключается двухваттный резистор 75 Ом и с помощью изменения номинала резистора R21 устанавливается порог срабатывания схемы защиты от холостого хода и короткого замыкания нагрузки. В случае правильного выбора резистора R21 подключение дополнительного двухваттного резистора 75 Ом к выходу усилителя должно приводить к небольшому уменьшению потребляемого усилителем тока. В этом случае короткое замыкание нагрузки или ее холостой ход будут сопровождаться уменьшением тока потребления в 4...8 раз. Рис. 2 Чертеж печатной платы (щелкните мышью для увеличения) Печатная плата (рис. 2) размером 165х100 мм изготавливается из двухстороннего фольгированного стеклотекстолита толщиной 2...3 мм. Пунктиром на чертеже обозначены места необходимой металлизации торцов платы, что может быть сделано с помощью металлической фольги, которая припаивается к нижней и верхней части платы. Металлизация необходима для устранения паразитных резонансов и заземления нужных участков печатной платы. Отверстия диаметром 3,5 мм на краях платы предназначены для ее крепления к основанию. Транзисторы VT3 и VT5 крепятся к основанию с использованием теплопроводящей пасты. При креплении транзисторов VT4, VT6 и микросхемы M1 также используется теплопроводящая паста. Однако между транзисторами VT4, VT6, микросхемой M1 и основанием следует устанавливать слюдяную прокладку и перед настройкой усилителя следует с помощью тестера убедиться в том, что не нарушена изоляция между коллекторами транзисторов VT4, VT6, выходом микросхемы и земляной шиной. При выходной мощности 30 Вт ток потребления усилителя составляет около 3,5 А. Поэтому в условиях длительной эксплуатации его необходимо устанавливать на радиатор с использованием принудительной вентиляции. Для этого по краям основания усилителя (см. фото) высверлены отверстия диаметром 4,3 мм. Номиналы элементов схемы, приведенные на рис. 1, соответствуют настройке усилителя на центральную частоту 430 МГц. Для настройки усилителя на одну из частот диапазона 400...460 МГц достаточно на 5...10 % изменить номиналы конденсаторов C7, C10, C13. Рис. 3 Фотография внешнего вида усилителя. (щелкните мышью для увеличения) Литература
Советую попробовать, не пожалеете! Удачи и 73 !!! |


