Что-то не так?
Пожалуйста, отключите Adblock.
Портал QRZ.RU существует только за счет рекламы, поэтому мы были бы Вам благодарны если Вы внесете сайт в список исключений. Мы стараемся размещать только релевантную рекламу, которая будет интересна не только рекламодателям, но и нашим читателям. Отключив Adblock, вы поможете не только нам, но и себе. Спасибо.
Как добавить наш сайт в исключения AdBlockРеклама
Полосовой усилитель диапазона 144 МГц
Полосовой МШУ диапазона 144 МГц
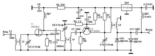
В радиолюбительской литературе - как в зарубежной, так и отечественной встречаются многочисленные описания малошумящих антенных усилителей, построенные на арсенид-галлиевых полевых транзисторах. Зарубежные образцы несомненно обладают высокими электрическими характеристиками. Но так же высока их стоимость. На обычных земных радиотрассах целесообразно применять более дешевые транзисторы и усилители. В результате анализа публикаций в Российских радиолюбительских журналах, была выделена типовая схема с использованием транзистора 3П602. Для повторения выбран транзистор 3П602Б-2, обладающий меньшей крутизной характеристики в своем ряде и соответственно более дешевый. Были сформулированы основные требования к усилителю. Это использование недорогих комплектующих, низкий уровень собственных шумов, высокое усиление и подавление внеполосных мешающих сигналов. В результате экспериментов был построен усилитель в целом удовлетворяющий вышеописанным требованиям. Исключением может стать относительная сложность сборки и настройки. Принципиальная схема устройства показана на рис. 1. кликни для расширения! Рис. 1 Входной сигнал через полосовой фильтр L1,L2,C2 поступает на полевой транзистор Т1. Связь с антенной индуктивная, что дополнительно защищает транзистор от атмосферного электричества. Защитные диоды по входу отсутствуют для улучшения шумовых характеристик усилителя. Каскад на транзисторе T1 нагружен на щирокополосный дроссель Др1 и резонансный контур L3,L4,C6. Напряжение на стоке Т1 составляет порядка 3.3 В, коэффициент усиления каскада не хуже 8 дб. Данный режим работы полевого транзистора выбран для минимизации уровня собственных шумов. Далее сигнал через катушку связи L4 и разделительный конденсатор С7 поступает на биполярный транзистор Т2. Транзистор включен по схеме с общей базой, выходной контур L5 целиком включается к коллекторную цепь. Для расширения полосы пропускания и повышения устойчивости к самовозбуждению контур L5 зашунтирован резистором R7. Напряжение питания второго каскада составляет 9 В и стабилизировано интегральным стабилизатором на DA1. Коэффициент усиления составляет около 12 дб. Усиленный сигнал через катушку связи L6 поступает в кабель снижения. Диоды с барьером Шоттки VD1 и VD2 защищают выходной транзистор от сигнала передатчика, при использовании усилителя в составе антенного блока. Питание подается по кабелю и может составлять от 12 до 28 В (положительное). При использовании больших напряжений питания целесообразно погасить избыточное напряжение на входе стабилизатора DA1 последовательно включенным резистором (подбирается экспериментально). Все резонансные контуры настраиваются подстроечными конденсаторами С2,С6,С10 на центральную частоту 145 МГц. Электрический режим транзистора Т1 устанавливается подбором резистора в цепи истока (допустимо уменьшить номинал до 100 Ом при несколько худших шумовых свойствах и большем усилении). Напряжение на стоке – 3.3 В устанавливается подбором резистора R2. Можно подобрать резистор R7. Уменьшение его номинала уменьшает усиление и расширяет полосу пропускания, увеличение – сужает полосу пропускания, увеличивает усиление каскада на Т2, одновременно повышая склонность к самовозбуждению. Каскад на Т2 полностью работоспособен при снижении его питания до 7 В (повышается устойчивость). Транзистор можно заменить подходящим СВЧ с нормированным шумом, например КТ399А. Все катушки бескаркасные, намотаны эмалированным проводом диаметром 0.5 мм на оправке 7 мм. L2,L3,L5 содержат по 4 витка с шагом 1 мм. У L3 отвод от 1 витка считая от земляного конца. Катушки связи L1,L4,L6 содержат по 1 витку. Все катушки связи располагаются со стороны заземленного конца контурных, вплотную. Дроссель содержит 10 – 15 витков эмалированного провода, намотанных на оправке диаметром 4 мм, виток к витку. Исток транзистора Т1 зашунтирован 4-мя керамическими конденсаторами, из-за его большой конструктивной площади. Все контура на макетной плате располагались на достаточном удалении друг от друга (4-5 см), взаимно перпендикулярно. Все соединения выполнялись максимально короткими проводниками, экранирующие перегородки не ставились. При изготовлении вышеописанного усилителя на печатной плате с плотным монтажем рационально снизить напряжение на втором каскаде до 7 В. Это можно сделать гасящим резистором номиналом около 30 Ом, установленным на выходе стабилизатора напряжения. Напряжение на втором каскаде устанавливается 3.3 В при использовании 3П602Б-2, и 4,5 - 5 В при использовании 3П602Д-2. Подбором резистора R2 устанавливается необходимое усиление устройства. Понижение питания второго каскада при плотном монтаже мотивируется улучшением устойчивости к самовозбуждению. Окончательную настройку необходимо проводить в закрытом металлическом кожухе. В результате проведенных измерений, полоса пропускания усилителя составила порядка 4 МГц, настройка острая. Коэффициент усиления не хуже 20 дб. Уровень собственных шумов не измерялся, но при проверке с SSB приемником диапазона 144 МГц, подключение внешней антенны заметно увеличивало уровень шумов. При включении совместно с портативной радиостанцией, данный усилитель не изменял соотношения сигнал/шум в худшую сторону. В заключении хочу сказать, что использование других типов транзисторов может значительно улучшить шумовые характеристики устройства. Данный усилитель лучше использовать в составе антенного блока (АУ) с релейной коммутацией высокочастотными реле. Напряжение же питания выбирается исходя из необходимости получения нужной выходной мощности в передающем блоке. Конкретное исполнение АУ здесь не рассматривается, так достаточно широко освещено в радиолюбительской литературе. Усилитель выполнен на печатной плате размерами 85*35 мм из стеклотекстолита. Толщиной 1,5 мм с односторонней металлизацией. Макет МШУ на 144 МГц
Полоса пропускания изготовленного усилителя по уровню -3дб, 4 МГц (143 - 147 МГц). Коэффициент усиления от 10 до 20 дб (регулируется изменением параметров R2* и дополнительного резистора в цепи питания +8 Вольт). Литература:
|

