LAB599.RU — интернет-магазин средств связи
EN FR DE CN JP
QRZ.RU > Каталог схем и документации > Схемы наших читателей > Усилители мощности > Простой усилитель мощности на транзисторах КП904А

Простой усилитель мощности на транзисторах КП904А

Усилитель мощности ВЭБР

Радиолюбитель 9/99, c.39
Официальный сайт компании ВЭБР

Технические характеристики

  • Выходная мощность - 8...15 Вт.
  • Потребляемый ток в режиме "Прием" - 10 мА.
  • Потребляемый ток в режиме "Передача" - 3 А.

Данный усилитель мощности разработан и изготавливается Воронежским экспериментальным бюро радиосвязи. Усилитель имеет две модификации - для работы в диапазонах 40 МГц (ВЭБР-УМ-40/8-10) или 27 МГц (ВЭБР-УМ-27-10), разработан для работы совместно с радиостанцией ВЭБР-НР [1], но может использоваться и с другими радиостанциями. Ниже описан вариант для использования в диапазоне 27 МГц.

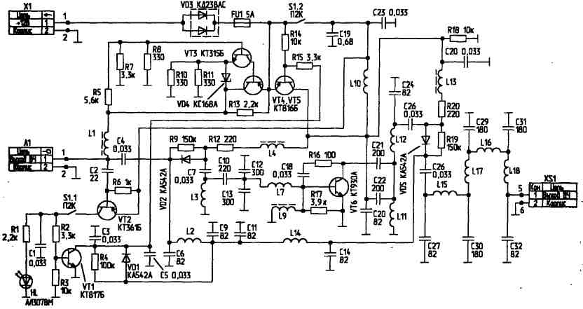
Принципиальная электрическая схема усилителя мощности приведена на рисунке. Ее отличительной особенностью является наличие электронного переключателя "прием-передача". Переключение в режим передачи происходит при включенном напряжении питания и подаче на вход усилителя выходного сигнала с радиостанции, т.е. при работе радиостанции в режиме "Передача". При выключенном напряжении питания усилитель работает в режиме "Обход" и не требует отключения кабелей усилителя.

В режиме приема сигнал с антенны поступает на разъем XS1. Пройдя выходной фильтр усилителя и двухзвен-ный П-фильтр, сигнал поступает на разъем А1. Ослабление сигнала приемника - не более 1,5 дБ.

В режиме передачи сигнал с радиостанции поступает на разъем А1. При включенном питании (выключатель S1) часть входного сигнала через С2 поступает на базу транзистора VT2. Транзистор открывается, что приводит к открыванию ключа на транзисторе VT1 и зажиганию светодиода HL, индицирующего режим "Передача". При этом также открывается транзистор VT5, который служит для подачи питания на усилитель и отпирания диодов VD2, VD5, которые являются электронными переключателями "Прием/Передача". Входной сигнал поступает на усилитель, выполненный на транзисторе VT6 типа КТ930А. Для подавления гармоник на выходе каскада применен четырехзвен-ный П-фильтр.

Не рекомендуется включать усилитель без подключенной антенны и использовать его с антеннами, имеющих КСВ хуже 2,5.

Для защиты от переполюсовки питающего напряжения служит диод VD3.

Намоточные данные катушек индуктивности для диапазона 27 МГц приведены в таблице.

Позиция Диаметр
оправки,
мм
Кол-во
витков
Диаметр
провода,
мм
L1 Дроссель ДПМ-1 ,2-6 мкГн
L2 7 7 0,56
L3 7 7 0,56
L4 Дроссель ДПМ-1 ,2-60 мкГн
L7 5 0,56
L8 Перемычка
L9 7 8 0,56
L10 7 15 0,56
L11 7 5 0,56
L12 7 6 0,56
L13 Дроссель ДПМ-1 ,2-60 мкГн
L14 7 7 0,56
L15 6 9 0,56
L16 6 9 0,56
L17 6 9 0,56
L18 6 9 0,56

По всем вопросам изготовления или приобретения данного усилителя мощности обращаться по адресу: 394053, г.Воронеж, а/я 15. Малееву Владимиру Федоровичу. Teл.. 13-46-78.

Литература:  

  1. Радиолюбитель, 1999, N1,0.40-41.
  2. Официальный сайт компании ВЭБР

Партнеры