Что-то не так?
Пожалуйста, отключите Adblock.
Портал QRZ.RU существует только за счет рекламы, поэтому мы были бы Вам благодарны если Вы внесете сайт в список исключений. Мы стараемся размещать только релевантную рекламу, которая будет интересна не только рекламодателям, но и нашим читателям. Отключив Adblock, вы поможете не только нам, но и себе. Спасибо.
Как добавить наш сайт в исключения AdBlockРеклама
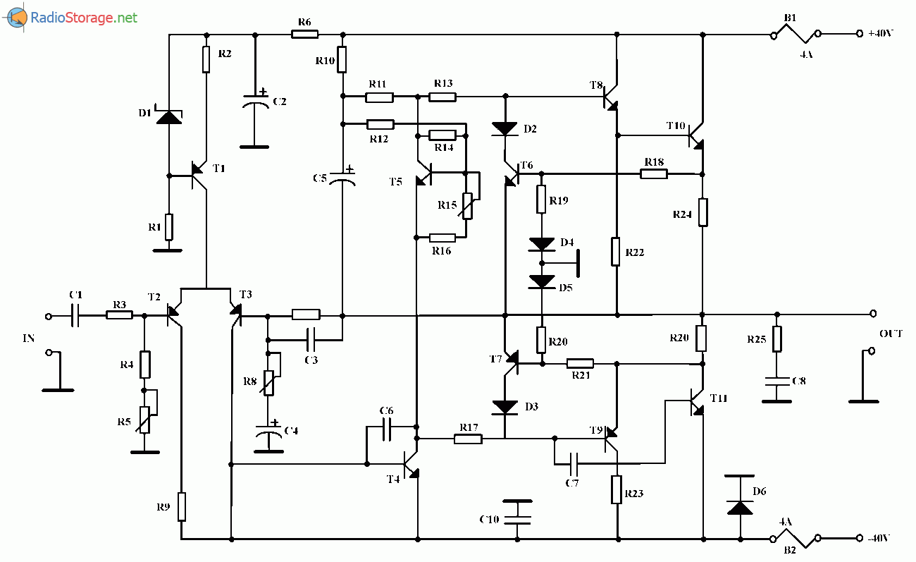
Высококачественный усилитель мощности на 11 транзисторах (100 Вт)
Усилитель предназначен для озвучивания залов средних размеров. При дополнении его предусилителем соответствующей чувствительности, оборудованным регулятором тембра, может работать с электрической гитарой, органом или магнитофоном.
Основные характеристики:
- диапазон усиливаемых частот 20 Гц-20 кГц;
- коэффициент гармоник не более 0,2%;
- входное сопротивление 15 кОм.
Усилитель приспособлен для работы с группой динамиков с сопротивлением 4 Ом. Во время включения усилителя его выход следует нагрузить комплектом резисторов большой мощности. Перед выключением питания монтажные потенциометры R5 и R8 нужно установить в среднее положение, а потенциометр R15 - на самую малую величину сопротивления.
После включения питания вместо предохранителя В1 следует включить миллиамперметр. Потенциометром R15 установить ток покоя усилителя 100 мА. Затем подключить вольтметр постоянного напряжения к выходу усилителя и потенциометром R5 установить 0 В (+/-50 мВ).

Монтажный потенциометр R8 служит для регулирования обратной связи и влияет на чувствительность усилителя. Во время регулировки следует контролировать температуру выходных транзисторов. Значительный ее рост свидетельствует о возбуждении усилителя.
В этом случае следует подобрать емкости конденсаторов С3, С6, С7. Удобнее всего это сделать, наблюдая выходной процесс на осциллографе. Транзисторы Т8 и T9 следует оборудовать небольшими радиаторами площадью в несколько квадратных сантиметров.
|
Т1, Т2, Т3, Т7 |
ВС557, 558 |
|
Т4, Т8 |
BD135, 335, 139 |
|
Т5, Т6 |
ВС237, 547, 548 |
|
T9 |
BD136, 138, 140 |
|
Т10, Т11 |
2N3055, BDY23 |
|
R1 |
4,7 кОм |
|
R2 |
5,6 кОм |
|
R3, R10 |
1 кОм |
|
R4 |
6,8 кОм |
|
R5(PR) |
47 кОм |
|
D1 |
BZP611C12 |
|
D2, D3, D4, D5 |
1 N4148 |
|
D6 |
1 N4001 |
|
Гнезда |
|
|
C1 |
1 мкФ MKS |
|
С2 |
220 мкФ/40 В |
|
С3 |
30 пФ |
|
С4 |
100 мкФ/16 В |
|
С5 |
100 мкФ /35 В |
|
С6 |
100 пФ |
|
С7 |
220-470 пФ |
|
С8,С10 |
100 нФ |
|
R6, R9, R18 |
680 Ом |
|
R7 |
22 кОм |
|
R8, R15 (PR) |
2,2 кОм |
|
R11 |
2,7 кОм |
|
R12 |
150 кОм |
|
R13, R17 |
360 Ом |
|
R14 |
2,2 кОм |
|
R16 |
470-510 Ом |
|
R19, R20 |
1,2 кОм |
|
R21 |
150 Ом |
|
R22, R23 |
100 Ом |
|
R24, R25 |
0,33 Ом/5 Вт |
|
R26 |
10-15 Ом |
Радиаторы транзисторов Т10 и Т11 должны обеспечить соответствующее охлаждение при теряемой мощности 40 Вт. Усилитель оборудован защитой от короткого замыкания с транзисторами Т6 и Т7.
Он начинает работать, когда сопротивление нагрузки понизится до 2 Ом. Трансформатор, питающий схему, должен иметь мощность ~200 Вт и обеспечивать напряжение на вторичной обмотке 2 х 28 В.
Источник: Radiostorage.net/
