Что-то не так?
Пожалуйста, отключите Adblock.
Портал QRZ.RU существует только за счет рекламы, поэтому мы были бы Вам благодарны если Вы внесете сайт в список исключений. Мы стараемся размещать только релевантную рекламу, которая будет интересна не только рекламодателям, но и нашим читателям. Отключив Adblock, вы поможете не только нам, но и себе. Спасибо.
Как добавить наш сайт в исключения AdBlockРеклама
О доработке усилителя ";радиотехника-020";
О доработке усилителя "Радиотехника-020"
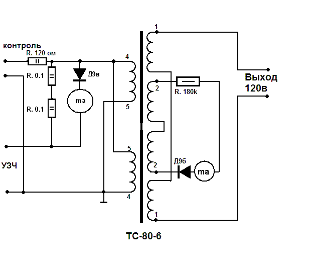
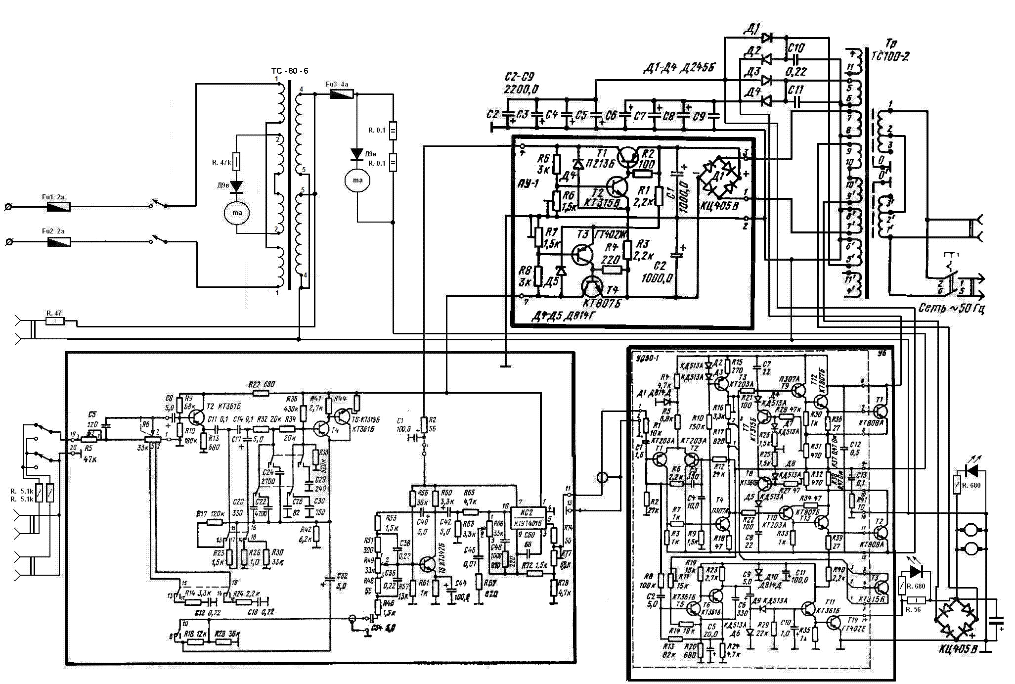
Недавно появилась нужда в трансляционном усилителе, но не было возможности приобрести специализированный усилитель, поэтому решил заняться модернизацией усилителя "радиотехника-020", купленного незадолго до появления потребности в трансляционном усилителе. Усилитель был куплен с рук за 750 рублей. Он тогда был в хорошем состоянии, но один канал не работал, а после ремонта часто выходил из строя. Как известно, трансляционные узлы имеют специфическую конструкцию с трансформаторным выходом. Усилитель не подходил для радиоузла, так как не имел трансформатора на выходе, из-за чего не мог должным образом работать на трансляционную сеть. Модернизацию я провел следующим образом. 1. Удалил штатные входные разъемы (нечто вроде Din5), все 6 штук. 2. Удалил штатные предварительные усилители (для микрофона, магн.ЗС, эл.муз инструмента). 3. Удалил штатный селектор входов вместе со всеми кнопками. 4. Удалил один из оконченных усилителей (тот, который не работал) вместе с радиаторами, принадлежащими ему. 5. На место старых входных разъемов были поставлены два гнезда типа 6.3мм и тумблер, их коммутирующий (ведь селектора больше нет). 6. Гнезда соединялись с тумблером, а тумблер напрямую с платой регуляторов. 7. Сигнальный кабель от платы регуляторов к оконченному усилителю был заменен отрезком хорошего микрофонного кабеля. 8. На место из-под предварительных усилителей был возведен выходной трансформатор, повышающий напряжение линии с 20 вольт усилителя до 240 вольт в линию (стандарт). 9. На место селектора входов были поставлены мощные кнопки для коммутации линий. Кнопки были нужны еще и для того, чтобы не оставлять пустых отверстий на передней панели (что очень не эстетично). 10. На место выходных разъемов (их было 2, советской конструкции) были поставлены зажимы, свойственные любому трансляционному, и вообще мощному усилителю. 11. Была скошена колодка переключения сетевого напряжения (на современный взгляд это полный бред). Из- за этой колодки только летят трансформаторы вследствие неправильного включения. 12. Был удален сетевой предохранитель, перед чем был проверен силовой трансформатор на исправность. 13. Было удалено место ввода сетевого "шнура" в корпус усилителя. 14. Как известно, радиаторы были прикрыты специальной крышкой, дабы их не замкнули случайно на корпус. Так вот, в моем случае два радиатора были удалены (см. пункт 4), следовательно под крышкой освободилось немного места. Далее в этой крышке были прорезаны прямоугольные отверстия, в которые были установлены силовые разъемы от старого "компа". 15. Эти разъемы (силовой вход (сеть) и отключаемый выход 220 в) были соединены между собой через силовой выключатель, который на передней панели, и тоже был заменен. 16. Этот самый выключатель был также снят со старого компьютера (еще AT). Выключатель был нужен мощный из-за возможной мощной нагрузки по силовому выходу. 17. Сюда же был подключен силовой трансформатор, жестко выставленный на 220в. 18. В довершение ко всему был установлен небольшой вентилятор от старого "компового" блока питания. Установлен он был снаружи, на крышку радиаторов, и предназначался для охлаждения последних. 19. Также был заменен разъем наушников, что был на передней панели и имел тип Din5, на современный 6,3мм. Назначение также изменилось- разъем был подключен на одну из кнопок выходного коммутатора линий. Он теперь используется как разъем контрольного громкоговорителя (старый "маяк202") или высокоомных наушников (типа тон-1 или тон-2). Параметры трансформатора и выходного блока.
Еще одним нововведением является индикатор выходного тока (как амперметр). В отличие от амперметра он не дает точных показаний, но позволяет определить степень загруженности сети (и определить замыкание). В качестве шунтирующего резистора применен С5-16мв-2вт. В качестве стрелочного прибора применен один из бывших индикаторов выхода, включенный через диод. риведенный мною вариант реально испытывался на абонентской линии городской сети. Для этого он включался через трансформатор 240/30, который по сути был как абонентский. Включался как в ночное время (в отсутствие передач), так и днем (при работе центрального узла). В обоих случаях и усилитель, и Абонентский трансформатор в подъезде остались целы, и продолжали исправно работать. При этом в нашем подъезде были включены 20 громкоговорителей в 10 квартирах из возможных 15. (Данные телефонного опроса соседей в день испытаний). Таким образом, делаем вывод, что обычный усилитель (для акустики) может быть использован для проводного вещания не хуже, чем специализированный усилитель, при стоимости на порядок ниже (750 рублей + 250 на расходы (разъемы, выходной тр-р, кнопки)). Доработка силовых цепей также уменьшает риск спалить трансформатор из-за неправильного включения колодки; использовать кабели питания от компьютера (с "землей"); включать и отключать другую аппаратуру одной кнопкой на усилителе.
Страница обновлена 29.07.06 в связи с изменением конструкции усилителя. | |
