Что-то не так?
Пожалуйста, отключите Adblock.
Портал QRZ.RU существует только за счет рекламы, поэтому мы были бы Вам благодарны если Вы внесете сайт в список исключений. Мы стараемся размещать только релевантную рекламу, которая будет интересна не только рекламодателям, но и нашим читателям. Отключив Adblock, вы поможете не только нам, но и себе. Спасибо.
Как добавить наш сайт в исключения AdBlockРеклама
Сабвуфер на основе 50АС-106 ";Вега";
Сабвуфер на основе 50АС-106 "Вега"
Прочитав статьи по изготовлению саба на 35-ке (35Гдн-1-8) и решил предложить читателям свою версию саба. Небольшой опыт в сборке подобных вещей уже имелся на 75Гдн-ках, (бандпасс). Решил сбацать нечто подобное. На 35-ке результат получился очень даже не плохой. При выборе саба необходимо учитывать резонанс комнаты или же резонанс авто куда он будет устанавливаться. Саб хорошо зарекомендовал при использовании его в стандартных жилых комнатах резонанс которых от 29-50Гц , а также в авто универсалах (ока, девятка). За основу сабвуфера был взят корпус от Вега (50АС-106) высотой 580мм. Высота не напугала и решено было остановиться на нем нежели собирать другой. Так вот саб представляет собой бандпасс 6-го порядка. Немного об изготовлении перед вами корпус АС с вырезанными передней и задней стенкой Порядок изготовленияВырезаем по периметру переднюю и заднюю стенку (она вставлена в пазы и извлечь ее не сломав боковые стенки сложно не снимая). эти же боковые стенки пропил делается с лицевой и задней стороны ящика АС вынимается передняя и задняя стенка. Заднюю стенку пилить немного сложнее.
Вид спереди
Вид сбоку Ящик у нас имеет 33л, чего вполне оказалось достаточно для мягкого пронизывающего баса . Далее после несложных расчетов в JBL получаем верхний объем ящика 5л а нижний соответственно оставшиеся без малого 28л со вставленными в них трубами по 2-е в каждую камеру диаметром 4,5см. Динамик естественно крепится в получившейся перегородке которая изготавливается из передней стенки АС выпиливая его так чтобы динамик был по центру перегородки.
Одна сторона глушится наглухо куском ДСП который крепится на саморезы и клей вставляя в ящик внахлест, ящик будет шире на 1.6 в данном случае этого не нужно было.
Чертеж сабвуфера Трубы диаметром 4,5, нижние составляют длину 245мм , верхние 165мм. Внутри сабвуфер оклеивается войлоком или ватином, прогоняется рейка 20*30 прикручивается саморезами одновременно приклеиваемая эпоксидной смолой, сверлится 7 отверстий желательно равномерно располагая их изнутри вкручиваются болты врезные, мебельные сверху винты как показала практика саморезы для крепления не подходят либо слишком много их надо вкручивать.
Сверху на рейки клеится уплотнитель здесь главное не продешевить и взять нормальный стоящий от 15 до 20р метр. Головка была проклеена клеем для увеличения массы диффузора , увеличения прочности и уменьшения влияния неблагоприятных условий (влаги в авто) Купол было решено вклеить пластиковый просверлив по центру отверстие и наклеив изнутри сеточку чтобы в отверстие не могли попасть писчинки , пыль. При креплении динамика к нижней его части тоже клеится уплотнитель из той же серии
Вид с той же стороны только с закрытой крышкой.
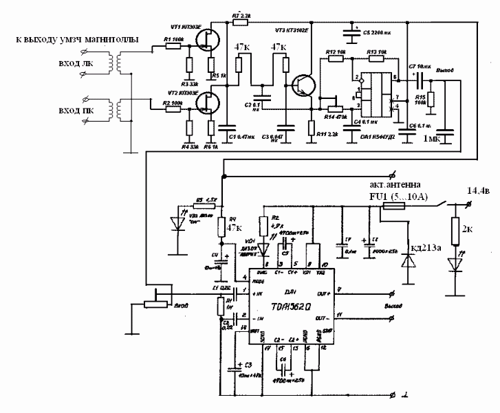
Внутренности Немного о внутренностях: Усилок был собран на базе ИМС tda1562Q. Запаса мощности усилителя хватает, он хорошо раскачивает динамик. Под экраном расположен сумматор, фазовращатель и ФНЧ. Все схемы были взяты с инета с небольшой переделкой. Поскольку усилитель в авто собран по мостовой схеме я решил развязать его с помощъю двух небольших трансформаторов которые подключаются непосредственно к выходу автомагнитолы и входу сумматора. Усилок целесообразно защитить от переполюсовки при подключении, включив параллельно в цепь питания диод большой мощности.
Плюсом к плюсу минусом к минусу. Камеры должны быть герметичны не только между собой (я использовал наплавляемый клей - трубку).
Схема внутренностей приведена ниже.
Трансформаторы малогабаритные по 350 витков коэфф. трансформации 1. Обе схемы взяты из инета я просто их соединил. удут вопросы, пожелания, предложения - пишите. arr83 (at) list.ru |










