Что-то не так?
Пожалуйста, отключите Adblock.
Портал QRZ.RU существует только за счет рекламы, поэтому мы были бы Вам благодарны если Вы внесете сайт в список исключений. Мы стараемся размещать только релевантную рекламу, которая будет интересна не только рекламодателям, но и нашим читателям. Отключив Adblock, вы поможете не только нам, но и себе. Спасибо.
Как добавить наш сайт в исключения AdBlockРеклама
Полный стерео усилитель на базе TDA 1554Q
Полный стерео усилитель на базе TDA 1554Q
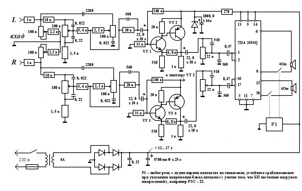
TDA 1554Q – очень популярная микросхема, работает устойчиво, требует небольшое количество деталей для обвески, недорогая. Это ее плюсы. С другой стороны, имеется и ряд минусов. Максимальная выходная мощность едва достигает 18 Вт, (несмотря на обещанные, PHILIPS, 22 Вт). Хотя, возможно, кого - то устроит и это значение. Чувствительность TDA 1554Q – невысокая, около 25 дБ, а это значит, что если мы желаем подать на нее сигнал с линейного выхода аудиоустройства, то нам придется использовать раскачку. Не верьте разработчику, который заявляет нижнюю граничную частоту ИМС в 20 Гц. Область звукового спектра ниже 80Гц. этой микросхеме дается с трудом. Учитывая все "за" и "против" выносим окончательный приговор – да, строить усилитель на базе TDA 1554Q можно, только договоримся не возлагать на него слишком больших надежд. Считаю, что конструкция заслуживает оценку "4" по пятибалльной шкале. В любом случае, я старался выжать из TDA 1554Q все, что она умеет. Первым делом, было решено отказаться от использования в качестве раскачки ИМС TDA 1524 (такие примеры в сети имеются), лично я, считаю ее самым неудачным творением PHILIPS. Почему – рассказывать долго, и в данной ситуации неактуально. Переходим к самой схеме; если рисунок в вашем браузере мелковат и плохо
видны номиналы деталей , качните файл с крупной картинкой, щелкнув по
ней мышью.
Детали: постоянные резисторы любого типа, предпочтительно мощностью 0,125 Вт. Балансный резистор на 270 Ом, через который осуществляется питание транзисторов раскачки должен быть мощностью не менее 0,5 Вт. Переменные резисторы - ( слева на право, по схеме) 100ком - регулятор баланса / секции включены противофазно /, любой группы; регуляторы НЧ и ВЧ, каждый 100ком, группы Б; регулятор громкости, 22 ком, желательно группы В, все спаренные. Я использовал потенциометры типа СПЗ-33-23. В каскадах раскачки используются транзисторы типов КТ 502Е (Д) и КТ 503Е (Д). Другие типы транзисторов не тестировались. Электролитические и неполярные конденсаторы могут быть самых разных типов, предпочтительны малогабаритные. Стабилитрон - Д814А. Диоды выпрямителя в БП - любые, рассчитанные на ток не менее 4А. Если уровень фона усилителя покажется завышенным, можно увеличить емкость конденсатора фильтра с 4700мкф до 8..10 000мкф. Трансформатор БП должен обеспечивать ток не менее 4А с переменным напряжением на холостом ходу 9...13в. В последней сборке я использовал два трансформатора типа ТВК - 110 ЛМ, первичные и вторичные обмотки которых соединял параллельно( синфазно!), т.е. вывод первого трансформатора №1 соединял с выводом №1 второго трансформатора и т. д. Выводы трансформаторов №6 - не используются и между собой не соединяются. Реле, избавляющее от хлопков в АС при включении усилителя может быть представителем распространенной серии РЭС. Использовать необходимо нормально разомкнутые контакты. Если ваше реле окажется слишком чувствительным и будет срабатывать
с минимальной задержкой ПАРАЛЛЕЛЬНО обмотке реле подключите электролит 1000х25в. ОДНАКО, УЧИТЫВАЙТЕ ТОТ ФАКТ, ЧТО ПОСЛЕ НАГРУЗКИ БЛОКА ПИТАНИЯ МИКРОСХЕМОЙ, К РЕЛЕ ПОСТУПИТ МЕНЬШИЙ ТОК И СОПРОТИВЛЕНИЕ РЕЗИСТОРА ПРИДЕТСЯ ЕЩЕ НЕМНОГО УМЕНЬШИТЬ. Требования к монтажу: при совмещении микросхемы с усилителем раскачки конструкция становится более чувствительной к внешним помехам. Поэтому, все цепи в блоке регуляторов, должны быть короткими. Рекомендую монтировать все регуляторы на единой планке, ( у меня это пластиковая полоска 190 х 30 мм.)в одну линию, в очередности согласно схемы; слева - на - право БАЛАНС, НЧ, ВЧ, ГРОМКОСТЬ. Расстояния между центрами монтажных отверстий для регуляторов я выбирал одинаковым - 45мм., расстояние между самими регуляторами составило 30 мм. Все резисторы и конденсаторы относящиеся к входным цепям и темброблоку, располагайте прямо на / между выводами потенциометров, навесным монтажом. В некоторых местах связь между регуляторами выполняется короткими, изолированными проводами. Экранирующие контуры регуляторов необходимо связать с общим проводом (массой). Затем, планку с регуляторами можно монтировать на передней панели корпуса усилителя. Предварительный усилитель необходимо собрать на единой плате, желательно - печатной и расположить детали максимально компактно. Плату надо установить как можно ближе к регуляторам ВЧ и ГРОМКОСТЬ ( в идеале -между ними). Саму микросхему следует монтировать на тыльную часть радиатора площадью 150 -300 кв.см, пластины которого выступают за пределы корпуса конструкции сзади. В непосредственной близости от выводов ИМС смонтируйте конденсаторы на 0,47 мкФ и на 360пФ. Соединения от входных гнезд до блока регуляторов и от выхода регулятора громкости до входных элементов микросхемы должны быть выполнены экранированными проводами. Реле можно монтировать возле выходных гнезд усилителя. Провода подводящие к микросхеме питание и отводящие сигнал в нагрузку должны иметь сечение не меньше сечения самих выводов микросхемы. Полезно будет ввести в схему и индикатор включения усилителя; для этого к выходу БП подключите какой - нибудь светодиод, соединив его последовательно через резистор 3...10 ком. Да, не забудьте соединить между собой эмиттеры транзисторов VT2 и VT4 . Субъективное прослушивание усилителя показало: звучание качественной фонограммы с качественного источника на скромной 2-х полосной акустике бюджетного класса производит очень даже неплохое впечатление . Искажения, (как между прочим и у очень хороших усилителей), становятся отчетливо заметными только в самом крайнем положении регулятора громкости. С высокими полный порядок, а басы... да басы есть, но их слышишь ушами, а хотелось бы еще ощущать и телом. Добиться более богатого и мощного звучания можно собрав усилитель на
базе TDA 8560Q , причем схема еще проще . Но ее я пока выкладывать бесплатно
не собираюсь ( есть причины), вместе с тем, за небольшую плату схему
можно заказать - просто пошлите мне письменный заказ на мой e-mail.
Ознакомиться с описанием усилителя на базе TDA 8560Q можно на
моем сайте (см. раздел ''схемы''). И еще - в этом же разделе представлена
(бесплатно) схема усилителя на базе TDA 8563Q. |
