Что-то не так?
Пожалуйста, отключите Adblock.
Портал QRZ.RU существует только за счет рекламы, поэтому мы были бы Вам благодарны если Вы внесете сайт в список исключений. Мы стараемся размещать только релевантную рекламу, которая будет интересна не только рекламодателям, но и нашим читателям. Отключив Adblock, вы поможете не только нам, но и себе. Спасибо.
Как добавить наш сайт в исключения AdBlockРеклама
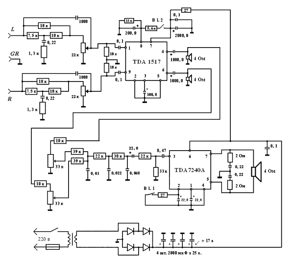
Двухполосный усилитель на TDA 7240A и TDA 1517 (вторая версия)
Двухполосный усилитель на TDA 7240A и TDA 1517 (вторая версия)
При копировании материала, ссылка на первоисточник - http://yooree.narod.ru, обязательна. Схема: Все просто и понятно из рисунка; TDA 1517 работает как двухканальный широкополосный драйвер, TDA 7240А - усилитель общего НЧ канала. Суммирование сигналов левого и правого каналов производится на выходе TDA 1517, что не влияет не уровень разделения между ними. Произведены и другие изменения, с целью улучшения работы конструкции в целом. Детали: Все переменные резисторы - двухсекционные, спаренные, группы В, типоразмер - любой. Постоянные резисторы - любого типа, мощностью 0,125 Вт. Неполярные конденсаторы - любые, малогабаритные. Рабочее напряжение электролитических конденсаторов должно быть не менее 25в. Обе микросхемы должны быть установлены на независимые теплоотводы. Усилитель можно питать нестабилизированным током, но суммарная емкость в фильтре блока питания, должна быть на уровне 8000 мкФ. Диоды в БП - любые, рассчитанные на ток, не менее 4А. Трансформатор БП должен обеспечивать ток 3,5... 4А с переменным напряжением на холостом ходу 10...14в. В этой сборке я , опять же, использовал два трансформатора типа ТВК - 110 ЛМ, первичные и вторичные обмотки которых соединял параллельно( синфазно!), более подробно - см. ЗДЕСЬ. Динамики: Вуфер - 25ГД-26(35ГДН-1) или10ГД-34(25ГДН-1) или 15ГД-14(25ГДН-3) или 15ГД-17(25ГДН-4) или импортный с подобными характеристиками, в соответствующем акустическом оформлении. Устанавливать LC фильтры не надо. Необходимо только выбрать правильную полярность подсоединения динамика, при пиках мощности диффузор должен подаваться вперед. Саттелиты - широкополосные динамики мощностью 3...6 Вт, дополненные "пищалками", которые подсоединяются параллельно широкополосным, через неполярный конденсатор емкостью 4 ...1 мкФ. Монтаж: Регулятор громкости двухканального усилителя(22 ком, он же общий регулятор громкости), и регулятор уровня НЧ (33 ком) располагаются на единой планке, которая крепится к передней панели корпуса. Микросхему TDA 1517 надо монтировать на отдельной платке и желательно установить ее, поближе к своему регулятору. Если это не представляется возможным, то соединение с регулятором выполняется экранированным проводом. Микросхему TDA 7240А надо монтировать на отдельной плате и желательно расположить ее в корпусе устройства так, чтобы теплоотвод выступал за его пределы. Все элементы составляющие фильтр - сумматор (начиная с резисторов на 39 ком и заканчивая конденсатором на 0,47 мкФ) , устанавливаются как можно ближе к выводам микросхемы. Провода, соединяющие выход первого усилителя с регулятором уровня НЧ и этот регулятор со входом сумматора должны быть экранированы. То же касается и проводов, соединяющих входные гнезда усилителя с первым регулятором и этот же регулятор со входом широкополосного усилителя. Не будет лишним соединить с общим проводом и экранирующие контуры обоих регуляторов. Элементы, предшествующие первому регулятору (тонкорректор), устанавливайте вблизи его выводов, навесным монтажом. То же касается и резисторов на 10 ком, предшествующих регулятору уровня НЧ. Управление: Предварительное включение в сеть производится выключателем в цепи первичной обмотки силового трансформатора, после чего устройство переходит в состояние Standby. Переход в рабочий режим осуществляется РАЗМЫКАНИЕМ выключателя В1.1 и одновременным ЗАМЫКАНИЕМ выключателя В 1.2. Это сопровождается незначительным хлопком вуфера (диффузор втягивается внутрь). Для удобства управления можно использовать спаренный клавишный переключатель китайского производства с двумя независимыми секциями на два положения. Выключение не вызывает хлопков, но выключение блока питания желательно производить несколько позже, после того как разрядится конденсатор на 2000 мкФ в цепи питания TDA 1517 (около 8 сек.) Пожелание: Не пренебрегайте установкой следующих элементов: * резисторы на 2 Ома и конденсаторы на 0,22 мкФ, шунтирующие выход микросхемы TDA 7240А* конденсатор на 22 мкФ в цепи фильтра - сумматора Сама принципиальная схема усилителя представлена на рисунке, ниже. Для увеличения изображения щелкните мышью, удерживая курсор на картинке. ![]() Хотелось бы узнать и ваши соображения, относительно усилительных устройств типа 2.1. Пишите. Юрий Баранов,yooree (at) inbox.ru |
