Что-то не так?
Пожалуйста, отключите Adblock.
Портал QRZ.RU существует только за счет рекламы, поэтому мы были бы Вам благодарны если Вы внесете сайт в список исключений. Мы стараемся размещать только релевантную рекламу, которая будет интересна не только рекламодателям, но и нашим читателям. Отключив Adblock, вы поможете не только нам, но и себе. Спасибо.
Как добавить наш сайт в исключения AdBlockРеклама
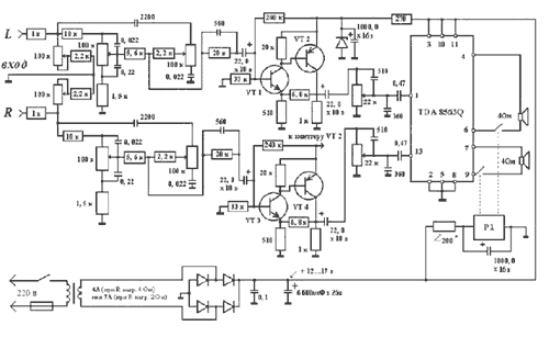
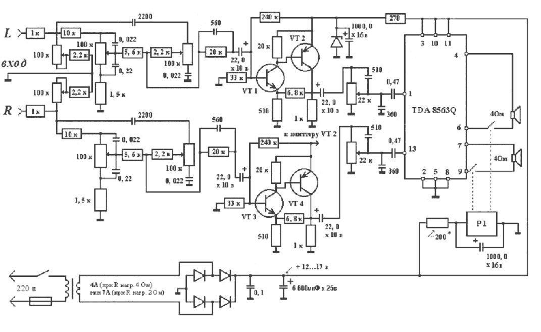
Стереоусилитель на базе TDA8563Q
Стереоусилитель на базе TDA8563Q
На базе этой микросхемы можно построить усилитель с показателями, приближенными к характеристикам усилителя на TDA8560Q. Одно из немногих отличий TDA 8563 от TDA 8560 - более низкая чувствительность, но по важнейшим показателям (выходная мощность и диапазон усиливаемых частот) - они идентичны. Построение полного устройства выполнялось исходя из принципов, которые ранее использовались при конструировании усилителя на ИМС TDA1554Q. Принципиальную схему устройства выкладываю полностью и без ограничений.
Как видите, схема блока регуляторов и ПУ ничем не отличается от аналогичных цепей в конструкции на базе TDA1554Q. Однако, следует учитывать то, что распиновка TDA 8563 - другая. Кроме того, в схему включен еще один фрагмент - пример устройства задержки включения реле (основан на опыте использования реле РЭС - 22, паспорт РФ4500129). Сопротивление резистора может отличаться от обозначенного на схеме и требует подбора. Емкость конденсатор фильтра в блоке питания увеличена до 6 600 мкФ. В случае, если усилитель будет работать только на нагрузку 4 Ом, в качестве силового трансформатора можно использовать два спараллеленных ТВК-110 ЛМ ( проверено на практике, что тока хватает), о том как их правильно составить, подробно изложено в описании усилителя на TDA1554Q, там же приведены требования к монтажу и деталям. Они полностью применимы и к усилителю на базе TDA 8563 ( перейти и посмотреть ). Моя субъективная оценка - усилитель звучит хорошо, но все же уступает конструкции на базе TDA8560Q. Итак, если для вас не проблема достать TDA 8563Q и если вы не прочь повозиться с изготовлением предварительного усилителя, то можете смело повторять данную конструкцию, она этого вполне заслуживает. Будут вопросы, пожелания, предложения - пишите. Юрий yooree (at) inbox.ru
|
