Что-то не так?
Пожалуйста, отключите Adblock.
Портал QRZ.RU существует только за счет рекламы, поэтому мы были бы Вам благодарны если Вы внесете сайт в список исключений. Мы стараемся размещать только релевантную рекламу, которая будет интересна не только рекламодателям, но и нашим читателям. Отключив Adblock, вы поможете не только нам, но и себе. Спасибо.
Как добавить наш сайт в исключения AdBlockРеклама
Доработка усилителя воспроизведения магнитофона ВЕГА-МП122С
Доработка усилителя воспроизведения магнитофона ВЕГА-МП122С
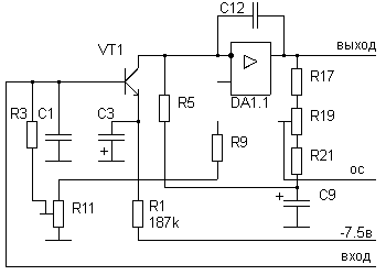
Рассматривая принципиальную схему усилителя воспроизведения магнитофона ВЕГА МП122С, а в особенности входной каскад, даже слабовооруженным глазом видны следующие особенности: каскад собран по схеме с общим эмиттером (ОЭ), какая либо отрицательная обратная связь отсутствует, последовательно с воспроизводящей головкой включен электролитический конденсатор C3 (см. верхний рис.) Каскад с ОЭ сам по себе источник нелинейных искажений, а особенно при работе на удвоенной скорости ленты, когда ЭДС на выходе воспроизводящей головкой увеличивается. Гармоники, больших по уровню, средних частот, маскируют, меньшие по уровню, высокие частоты. Совсем плохо обстоят дела при ускоренной перезаписи. Правда если нужно качество, ускоренной перезаписью не пользуются, но коли есть функция, то пусть и функционирует как следует. А о "пользе" электролитических конденсаторов на входе усилителя воспроизведения я говорить не буду.
Ниже изображена простая доработка усилителя воспроизведения, позволяющая значительно улучшить его характеристики.
Идея доработки Основная идея доработки - замена входного каскада, собраного по схеме с общим эмиттером, на дифференциальный каскад. Сопротивление R1 уменьшено для сохранения режима по постоянному току транзисторов. Дополнительный резистор Rnew установлен для увеличения коэффициента усиления каскада на ОУ, так как коэффициент усиления входного каскада становится меньше. Регулировка канала воспроизведения Для подстройки канала воспроизведения после данной доработки УВ необходима кассета с записанной синусоидой 400-1000 Гц и уровнем около 0 db. Перед доработкой УВ, воспроизведите эту кассету, и измерьте амплитуду напряжения на линейном выходе или запомните положение индикаторов уровня на магнитофоне. После доработки выставите с помощью подстроечных резисторов R19 (R20) прежние значения амплитуды напряжения на линейном выходе или положение индикаторов уровня на магнитофоне. Подстройка ВЧ коррекции не требуется. Хотя при такой схеме коррекции, оптимальное положение, с позиции качества звучания, в минимуме верхних частот, так как при этом отсутствует положительная обратная связь. Более подробно можно ознакомиться с методикой регулировки канала записи/воспроизведения магнитофона ВЕГА МП122С здесь. |
Необходимо подобрать пару транзисторов (КТ3102ДМ) с большим коэф. усиления. Транзистор VT1' устанавливают вместо емкости C3. Номинал R1 уменьшают в два раза. И допаивают новое сопротивление 5.1k. Все доработки показаны на нижнем рисунке красным цветом. После доработки необходимо отрегулировать канал воспроизведения.