LAB599.RU — интернет-магазин средств связи
EN FR DE CN JP
QRZ.RU > Каталог схем и документации > Схемы наших читателей > Автомобильная техника > Цифровой тахометр для карбюраторного автомобиля с бесконтактной системой зажигания на PIC16F84A

Цифровой тахометр для карбюраторного автомобиля с бесконтактной системой зажигания на PIC16F84A

Цифровой тахометр для автомобиля с бесконтактной системой зажигания на PIC16F84A

Ильиных Андрей,

E-mail: smana (at) udm.ru
(замените (at) на @)

Предлагаю схему цифрового тахометра для карбюраторного автомобиля с бесконтактной системой зажигания на PIC16F84A

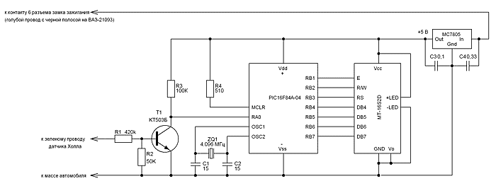
Принцип работы: Основан на измерении времени 50-ти импульсов с датчика распределителя (датчика Холла) . Далее делается перерасчет в об/мин и результат по 4-битной шине выводится на двухстрочный ЖКИ MT-16SD. Также на ЖКИ выводятся часы и минуты работы двигателя.

Точность тахометра: при 3000 об/мин + -0,75 об/мин, при 1000 +-0,1 об/мин , теоретически

Рис.1. Принципиальная схема устройства (Щелкните мышью для получения большого изображения)

Рис.1. Принципиальная схема устройства (Щелкните мышью для получения большого изображения)

Будут вопросы, пожелания, предложения - пишите.
Ильиных Андрей, E-mail: smana (at) udm.ru

Партнеры