LAB599.RU — интернет-магазин средств связи
EN FR DE CN JP
QRZ.RU > Каталог схем и документации > Схемы наших читателей > Конструкции для начинающих > Радиоприемник ЧМ сигналов высокой чувствительности

Радиоприемник ЧМ сигналов высокой чувствительности

Радиоприемник ЧМ сигналов высокой чувствительности

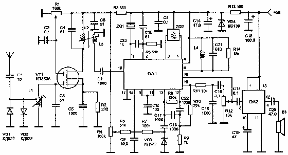
Радиоприемное устройство предназначено для приема сигнала в диапазоне 27-29 МГц с использованием узкополосной частотной модуляции с девиацией частоты 2,5 кГц. Чувствительность такого приемника около 1 мкВ. Напряжение питания - 4-9 В. Избирательность по соседнему и зеркальному каналам не хуже 40 дБ и 23 дБ, соответственно.

Приемник выполнен по супергетеродинной схеме на интегральной микросхеме К174ХА26, которая предназначена для работы в тракте ПЧ приемников с двойным преобразованием частоты. Для упрощения схемы в нашем случае используется только одно преобразование частоты.

Сигнал от антенны поступает на входной контур L1, C3, настроенный на частоту входного сигнала. Диоды VD1, VD2 служат для ограничения входного сигнала большой амплитуды, например, импульсных помех. Контур L1, C3 полностью подключен к затвору транзистора VT1 типа КП350А. Этот транзистор выполняет роль резонансного усилителя высокой частоты. В его стоковую цепь включен контур L2, С 4 , также настроенный на частоту принимаемого сигнала. С катушки связи L3 усиленный сигнал поступает на вход смесителя - микросхему DA1. На второй затвор транзистора VT1 поступает напряжение, снимаемое с движка подстроечного резистора R1. Изменением напряжения на втором затворе транзистора изменяют коэффициент усиления резонансного усилителя на транзисторе VT1 и, как следствие, повышают чувствительность всего приемника в целом. Гетеродин приемника выполнен на элементах, входящих в состав микросхемы DA1, его частота определяется подключенным к выводу 1 кварцевым резонатором. Частота кварцевого резонатора должна отличаться от частоты входного сигнала на 465 кГц (в меньшую или большую сторону). С выхода смесителя сигнал ПЧ через буферный каскад поступает на пьезокерамический фильтр ZQ2, который определяет селективность по соседнему каналу. С выхода фильтра ZQ2 сигнал поступает на усилитель-ограничитель ПЧ и частотный детектор, входящие в состав микросхемы DA1. Пятикаскадный УПЧ имеет коэффициент усиления по напряжению около 100.

 

Радиоприемник ЧМ сигналов высокой чувствительности

Рис. 1 Радиоприемник ЧМ сигналов высокой чувствительности


Детектор выполнен по схеме двойного балансного перемножителя. Для нормальной работы детектора необходим фазосдвигающий контур L4, С21. Резистор R14 шунтирует контур, расширяя тем самым его полосу пропускания. От него зависит чувствительность и уровень шумов на выходе устройства. Резистор R14 подбирается по оптимальному значению приведенных показателей. Продетектированный сигнал усиливается предварительным У3Ч, который также находится в микросхеме DA1, и поступает на регулятор громкости, выполненный на резисторе R12, а с движка этого переменного резистора - на вход УЗЧ, выполненного на микросхеме DA2 типа К174ХА10. Приемник имеет систему бесшумной настройки, которая работает следующим образом. При отсутствии входного сигнала или значительном снижении его уровня на выводе 10 микросхемы DA1 резко увеличивается уровень шумов, которые имеют максимальную спектральную плотность в диапазоне 7-10 кГц. Этот шум поступает на активный фильтр, собранный на операционном усилителе, входящем в состав микросхемы DA1. Усиленный сигнал шумов поступает на детектор, собранный на диоде VD3, где и преобразуется в уровень постоянного напряжения. Это напряжение поступает на вход триггера, входящего в состав микросхемы DA1, на выходе которого (вывод 16), при отсутствии полезного сигнала, устанавливается нулевой уровень. Этот уровень шунтирует регулятор громкости R13 и блокирует вход УЗЧ. Порог срабатывания системы бесшумной настройки устанавливается резистором R4.

В приемнике вместо микросхемы DA1 типа К174ХА26 можно использовать микросхему КФ1066ХА2. Эта микросхема по своему составу аналогична К174ХА26, но отличается расположением выводов. Вместо микросхемы DA2 можно использовать К174УН14, К174УН7 или выполнить УЗЧ на дискретных элементах. Транзистор КП350 можно заменить на КП306. Пьезокерамический фильтр ZQ2 - любой малогабаритный фильтр на 465 кГц. Катушки L1, L2, L3 намотаны на цилиндрических каркасах диаметром 5 мм с подстроечными сердечниками из феррита марки 100НН, длиной 12 мм и диаметром 2,8 мм. Катушка L1 содержит 9 витков с отводом от третьего витка, L2 - 9 витков, L3 - 3 витка провода ПЭВ 0,3 мм. Катушка L3 наматывается поверх катушки L2. Катушка L4 наматывается на каркасе от контура ПЧ радиовещательного приемника и содержит 90 витков провода ПЭВ 0,12 мм.
Настройку приемника выполняют традиционным способом. Резистором R1 устанавливается максимальная чувствительность, а резистором R4 - порог срабатывания бесшумной настройки.

Андрианов В.И., Бородин В.А., Соколов А.В. "Шпионские штучки и устройства для защиты объектов и информации", 1996 г., стр.100


Партнеры