Что-то не так?
Пожалуйста, отключите Adblock.
Портал QRZ.RU существует только за счет рекламы, поэтому мы были бы Вам благодарны если Вы внесете сайт в список исключений. Мы стараемся размещать только релевантную рекламу, которая будет интересна не только рекламодателям, но и нашим читателям. Отключив Adblock, вы поможете не только нам, но и себе. Спасибо.
Как добавить наш сайт в исключения AdBlockРеклама
Домино 20м
Домино 20м
|
Алексей Хамидуллин (no call), |
Радиоприемник предназначен для прослушивания любительских SSB (телефонных) и CW (телеграфных) радиостанций в коротковолновом диапазоне 20 метров (14 МГц).
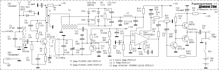
Схема
Принципиальная схема радиоприемника прямого преобразования Домино 20м представлена на рис. 1
Рис. 1. Принципиальная схема радиоприемника прямого преобразования Домино 20м.
Структурная схема радиоприемника Домино 20м изображена на рис. 2
Рис. 2. Составные узлы радиоприемника Домино 20м.
Схемы этих узлов заимствованы из различных конструкций радиолюбителей.
Схема УРЧ взята из статьи "Приемник коротковолновика-наблюдателя" (Радио, 1985, №11, стр.60).
Схема смесителя, гетеродина и ФНЧ - из книги В.Т. Полякова (RA3AAE) <Радиолюбителям о технике прямого преобразования> (Москва, "Патриот", 1990).
УЗЧ взят из схемы "Трансивер прямого преобразования на 28 МГц" Лутс Э. (UR2RIB) (Радио, 1988, №1, стр.16).
Описание схемы
Простой радиоприемник прямого преобразования Домино 20м выполнен по гетеродинной схеме и содержит входной контур, УРЧ, смеситель с гетеродином, ФНЧ и УЗЧ. Сигнал с антенны поступает на гнездо XS1 "Антенна". Диоды VD1, VD2 защищают транзистор УРЧ (диоды смесителя в варианте без УРЧ) от влияния мощных местных наводок и от действия статического электричества в цепи антенны. Далее с входного контура L1C1 через отвод катушки L1 сигнал идет на широкополосный усилитель радиочастоты (УРЧ) на транзисторе VT1. Усиленный сигнал через трансформатор Т1 подается на балансный смеситель на встречно-параллельных диодах с автоматическим смещением (Т2, VD3-VD6, R8, C13,C14). Две пары диодов и симметричная вторичная обмотка трансформатора Т2 образуют сбалансированный мост, не позволяющий попадать сигналу гетеродина ни во входные цепи, ни в ФНЧ. Цепочка R8C13C14, общая для двух пар диодов, создает начальное смещение, пропорциональное напряжению гетеродина. На смеситель подается и напряжение гетеродина с частотой 7 МГц через конденсатор С11. В колебательный контур гетеродина входят катушка L2 и конденсаторы С7-С10. Гетеродин работает на частоте вдвое ниже частоты принимаемого сигнала. Фильтр нижних частот (ФНЧ) C17L3C18 (частота среза 2700 Гц) выделяет звуковой сигнал, который усиливается двухкаскадным усилителем звуковых частот (УЗЧ). Первый каскад собран на операционном усилителе DA1, второй каскад состоит из усилителя на транзисторе VT3 и эмиттерного повторителя на транзисторах VT4 и VT5. Диод VD7 создает небольшое начальное смещение выходных транзисторов, устраняя искажения типа "ступенька". Между каскадами расположен регулятор громкости (переменный резистор R18). К гнезду XS3 "Тлф" подключаются низкоомные телефоны. Допускается использование обычных стереофонических головных телефонов.
Частота гетеродина изменяется электронным способом переменным резистором R10 (настройка на станции).
Для питания приемника может использоваться выпрямитель со стабилизированным выходным напряжением 6 вольт или шестивольтовая гальваническая батарея. Допускается повышение напряжения питания до 9 В.
Заземление, присоединенное к гнезду XS2, значительно улучшает качество приема и уменьшает помехи, в том числе от сетевого выпрямителя.
Для предотвращения самовозбуждения приемника из-за паразитных связей его каскадов через общий источник питания применены развязывающие фильтры R6C6, R16C20, R21C23 и конденсатор C15.
Намоточные данные катушек индуктивности
Катушки входного (L1) и гетеродинного (L2) контуров намотаны на каркасах диаметром 6 мм с завинчивающимися ферритовыми сердечниками для настройки проводом ПЭЛ диаметром 0,15 мм. L1 содержит 6 витков, с отводом от 3-го витка. L2 содержит 11 витков. Намотка ведется виток к витку. Катушки помещены в экраны, соединенные с общим проводом. Общий провод подключается к корпусу устройства.
Катушка ФНЧ L3 намотана на ферритовом кольце К20x12x6 (внешний диаметр 20 мм, внутренний диаметр 12 мм, высота 6 мм) с магнитной проницаемостью 2000. Провод ПЭЛ 0,15. Намотка ведется двумя сложенными вместе проводами. После намотки начало одного провода соединяется с концом другого. Образовавшийся средний вывод не используется. Таким образом, сдвоенным проводом наматывается 136 витков.
Трансформатор смесителя Т2 наматывается на кольцевом ферритовом сердечнике К10x6x5 проводом ПЭЛ 0,15. Намотка ведется сложенным втрое проводом. После намотки начало одного из сложенных проводов соединяют с концом другого, образуя среднюю точку симметричной вторичной обмотки. Третий провод составляет первичную обмотку. Таким образом, строенным проводом наматывается 40 витков.
Широкополосный трансформатор Т1 УРЧ намотан на кольцевом ферритовом магнитопроводе К12x9x8. Каждая из его обмоток содержит 8 витков эмалированного провода диаметром 0,15 мм (намотка выполнена одновременно тремя проводами). Начала обмоток обозначены на схеме жирными точками.
Намотка на кольца равномерная, 8-12 витков на оборот.
О деталях, узлах и монтаже
- Конденсаторы контуров - КСОТ.
- Электролитические конденсаторы - К50-35.
- Конденсатор С8 - КПП-2?4/240 с твердым диэлектриком.
- Резисторы - ОМЛТ-0,125.
- R10 и R18 - СП4-1 0,25 Вт.
- Высокочастотный транзистор VT1 УРЧ используется с большим статическим коэффициентом передачи тока (серия КТ3102 или др.)
УЗЧ можно выполнить на другом операционном усилителе и собрать второй каскад на транзисторах КТ3102, КТ3107, как это, например, предложено в "Коротковолновом приемнике прямого преобразования" в книге В.В. Мосягина "Юному радиолюбителю для прочтения с паяльником", Москва, СОЛОН-Пресс, 2003.
Для ознакомления с процессами, происходящими в смесителе, можно порекомендовать книгу В.Т. Полякова (RA3AAE) "Радиолюбителям о технике прямого преобразования" (Москва, "Патриот", 1990), а также раздел, посвященный смесителям в книге "Справочник радиолюбителя-коротковолновика" (Бунин С.Г., Яйленко Л.П., 2-е изд., Киев, "Техника", 1984).
Плата собранного радиоприемника Домино 20м показана на рис.3. УРЧ сделан на вертикальной маленькой плате, расположенной слева. Детали с обратной стороны платы спаяны жестким одножильным проводом. Размеры платы 70х110 мм, металлического корпуса - 180х80х40 мм.
Рис. 3. Монтажная плата радиоприемника п.п. Домино 20м.
Для монтажа микросхемы DA1 используется так называемая "кроватка" на 14 выводов, в которую вставляется операционный усилитель КР140УД1А. Выводы L1, L2 (концы проводов) не припаиваются к ножкам оснований катушек, а продолжаются дальше до соединения со следующей деталью. Для скрепления витков катушек L1 и L2 эффективно использовать лак для ногтей.
Удвоенный или утроенный провод предварительно наматывается на обычную спичку, а уже потом непосредственно на ферритовые кольца.
Расположение выводов микросхемы и транзисторов показано на рис.4.
Рис. 4. Расположение выводов радиодеталей.
Настройка
Для начала проверяем напряжение на эмиттерах транзисторов VT4 и VT5 (точка отмечена на схеме). Оно должно равняться половине напряжения питания, что достигается подбором резистора R20.
На расположенный рядом радиовещательный приемник с коротковолновым диапазоном 41м принимаем сигнал гетеродина. Он должен прослушиваться как мощная несущая АМ-станции в паузах передачи.
Если на этом вспомогательном приемнике слышно много "несущих" от гетеродина, а в телефонах, кроме свиста, ничего нет, то надо настроить в другой режим смеситель в зависимости от уровня колебаний гетеродина (подбором, например, количества витков трансформатора смесителя Т2).
Переменным конденсатором С8 делаем так, чтобы сигналы гетеродина, совпадающие с частотами любительского диапазона 40м (7 МГц), попали в область регулировки переменного резистора R10 (контролируется по шкале радиовещательного приемника с диапазоном 41м). При этом Домино 20м будет принимать и преобразовывать сигналы любительского диапазона 20 метров (14 МГц), так как гетеродин работает на половинной частоте входного сигнала.
Подключив антенну и заземление, сердечником катушки L1 или подбором числа витков катушки L1 настраиваем входной контур L1C1 по наибольшей громкости приема SSB-станций.
При работе радиоприемника п.п. Домино 20м в городе с антенной в виде 5 метров медного провода (четверть длины волны), протянутого между окнами многоэтажки с наружной стороны дома, уверенно принимаются SSB-станции, находящиеся на расстоянии до 1500 км (в варианте без УРЧ), а также CW-станции "своего" региона (в варианте с УРЧ).
