Что-то не так?
Пожалуйста, отключите Adblock.
Портал QRZ.RU существует только за счет рекламы, поэтому мы были бы Вам благодарны если Вы внесете сайт в список исключений. Мы стараемся размещать только релевантную рекламу, которая будет интересна не только рекламодателям, но и нашим читателям. Отключив Adblock, вы поможете не только нам, но и себе. Спасибо.
Как добавить наш сайт в исключения AdBlockРеклама
Простой приемник прямого преобразования
Простой приемник прямого преобразования
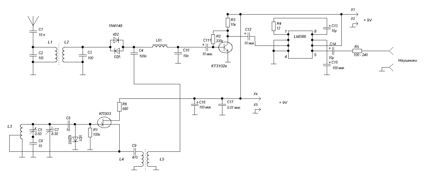
Этот приемник составлен из кусочков обычных схем. Многое наученное от товарища Полякова, за что ему огромное спасибо. Приемник очень хорош. Лично я на него принимал в первый же день , RD3ZP, GN3TWM, DF5WBA, LA9BD и вчера принимал Африку с силой 56- 55. И совсем недавно SSB из Германии. Причем антенна длинной 6 метров обмотана вокруг окна. Как ни странно это первый приемник который у меня заработал. Ранее ни одна конструкция не работала вообще. Этот не только работает, но как я и говорил принимает дальние станции с низким количеством шумов. Есть один недостаток низкая селективность. Ну это понятно. Да и ухо современен легко принимает две станции рядом стоящие с друг другом. Принципиальная схема (щелкните мышью для получения большого изображения) О теперь о конструкции и деталях. L1 и L2 содержит 14 витков. Наматывается первая, а потом вторая как бы поверх первой. Единственное что надо так это переменные конденсаторы правильно расставить. Что б они плавно растягивали диапазон. Пожалуй это самое хитрое. Потому что с простым конденсатором КПЕ тупо подставленным к контуру настройка происходит от 5.5 мегагерц до 9 мегагерц. Поэтому сами понимаете, что надо то всего расстройку 14200 - 14300 Кгц. Вот и приходится мучится. Конечно он нуждается в доработках. Но лично я решил, что по сути за свои "2 копейки" он превосходно выполняет все функции. Например. Улучшить входные цепи. А смысл? АМ станции не мешают, сотовые гасятся как то сами. У меня просто сотовая вышка в 200 метрах от окна. Причем на прямую бьет в приемник. Если отключит УНЧ от смесителя то только вышку и слышно причем на 59++++. А так в эфире ее не слышно. Это радует. ГПД при правильной настройки и конструкции очень стабильно. Чувствительность вполне приемлема, и особенно отношение сигнал шум. Так что если и улучшать что то потом так это вообще создавать новую конструкцию. Не имеет смысл в "Запорожец" ставить кондиционер. Надеюсь "неудачливым" новичкам пригодится эта конструкция. Все что над чем придется попотеть, так это вогнать его ГПД в диапазон. Но если у вас есть перемменик от 8 -- 30 пф. то тогда не отступайте от схемы. У меня КПЕ от китайского приемника, причем подобраны выходы (от КПЕ) с самым малой емкостью. Это от 8 пф. - до 30. Так что паяйте этот приемник. Когда ничего нет. Микросхема LM 386 позволяет работать на любые наушники. Парится не придется. ГПД на поливеке, стабильно и жрет около 1.5 милиампера. В смесители применяйте те диоды которые указанны, потому что КД 503 не совсем "симметричны". Но если выбора нет то тогда их. Питание 9 - 12 вольт. Потребление 6 - 7 ma. Вот аткое чудо. Но на самом деле это модернизированный приемник Полякова. RA3AAE так что вся хвала ему.
|
