Что-то не так?
Пожалуйста, отключите Adblock.
Портал QRZ.RU существует только за счет рекламы, поэтому мы были бы Вам благодарны если Вы внесете сайт в список исключений. Мы стараемся размещать только релевантную рекламу, которая будет интересна не только рекламодателям, но и нашим читателям. Отключив Adblock, вы поможете не только нам, но и себе. Спасибо.
Как добавить наш сайт в исключения AdBlockРеклама
Радиоприемник рыболова любителя
Радиоприемник рыболова любителя
В радиолюбительской литературе неоднократно публиковались различные конструкции
радиоприемников для рыболовов, но все они были рассчитаны на использование
монофонических наушнико типа ТМ-1, ТМ-2 или им подобных. В настоящее время
такие наушники можно редко встретить на прилавках магазинов, так как наибольшее
распространение имеют стереонаушники для плееров и современных карманных
радиоприемников. Описанные приемники для рыболовов достаточно трудоемки
в изготовлении и не всегда могут быть повторены неопытными радиолюбителями.
В связи с этим были сформулированы требования, предъявляемые к созданию
радиоприемника для рыболова, а потом найдено простое схемное решение приемника,
изготовление которого под силу каждому желающему. При конструировании радиоприемника для рыболовов предъявляются следующие
требования. Приемник должен быть небольших размеров, чтобы его можно было
положить в карман куртки или рубашки. Его чувствительность должна позволять
принимать на магнитную антенну радиостанции расположенные от места приема
на расстоянии до 200 км, а при подключении внешней антенны еще и дальше.
Рабочий диапазон частот, средние или длинные волны, так как приходится
рыбачить вдали от городов, где прием УКВ - станций во многих случаях бывает
невозможен, а прием на КВ неустойчив. Схема приемника должна быть достаточно
простой, чтобы его мог собрать каждый желающий, имеющий небольшие навыки
пайки электропаяльником. Монтаж деталей в этом случае лучше делать на
монтажной планке, так как изготовление печатной платы достаточно сложный
процесс для неопытных любителей. Питание приемника рыболова должно производится
от источника с постоянным напряжением 1,5-3 В. Это могут быть один или
два гальванических элемента типа 316. Прослушивание радиостанций на такой
приемник должно производится на наиболее распространенные типы наушников,
в частности, электродинамические или изодинамические стереофонические
наушники с сопротивлением звуковых катушек от 28-300 Ом.
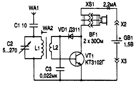
Принципиальная схема приемника рыболова, отвечающая выше приведенным
требованиям, приведена на рис.1. Приемник собран на одном транзисторе
VT1 по рефлексной схеме. Транзистор VT1 выполняет одновременно две функции,
усилителя радиочастоты и усилителя звуковых частот. Настройка на радиостанцию
производится конденсатором переменной емкости С2, который, вместе с катушкой
индуктивности L1 образовывает колебательный контур. Через катушку связи
L2, индуктивно связанную с катушкой L1, сигнал радиостанции поступает
на базу транзистора VT1, который работает как каскад усиления радиочастоты.
Нагрузкой каскада являются звуковые катушки индуктивности стереонаушников.Усиленный
транзистором высокочастотный сигнал со звуковых катушек поступает на диодный
детектор VD1 и детектируется. Продетектированнный сигнал (звуковой частоты)
попадает на базу транзистора VT1. В этом случае, транзистор VT1 работает
уже как усилитель звуковой частоты. Нагрузкой каскада по звуковой частоте
является сопротивление обмоток катушек стереонаушников. Необходимый режим
работы транзистора VT1, обеспечивается напряжением смещения, которое подается
на его базу через диод VD1. В приемнике нет регулятора громкости. Для
изменнения громкости звука используются направленные свойства магнитной
антенны, которая находится в корпусе. Сила звучания стеренаушников уменьшиться
или увеличится, если повернуть корпус приемника в ту или иную сторону.
Приемник также не имеет отдельного выключателя питания, его включение
происходит в момент, когда штеккер стереонаушников оказывется вставленным
в гнездо XS2. Выключение приемника соответствует случаю, когда штеккер
вынут из гнезда. Питание радиоприемника осуществляется от одного элемента
типа 316. В режиме молчания приемник потребляет ток 2,2 мА. Одной из особенностей радиоприемника является использование транзистора
типа КТ3102Г, который имеет больший коэффициент передачи тока в режиме
малого сигнала в схеме с общим эмиттером h21э=400-1000, в то время как
у широко используемых транзисторов, например, КТ315 Б этот показатель
гораздо меньше и составляет h21э=50-350. Благодаря свойствам транзистора
КТ3102Г, удалось построить приемник с хорошей чувствительностью, всего
на одном транзисторе, в противном случае, для этого потребовалось бы 2-3
транзистора типа КТ315. Вторая особенность приемника заключается в следующем.
В рефлексных усилительных каскадах всегда есть высокочастотный трансформатор
или дроссель, служащий для отделения высокочастотного сигнала от сигнала
звуковых частот и передачи его на детектор. В данной конструкции, такая
задача решается с помощью обмоток катушек стереонаушников, благодаря их
большой индуктивности. Другими словами, роль дросселя выполняют обмотки
катушек стереонаушников. Это дало возможность сэкономить место на монтажной
плате, но самое главное, вынос индуктивного элемента за пределы корпуса
приемника позволил исключить возможную опасность самовозбуждения устройства.
В приемнике можно использовать транзисторы типа КТ3102 с любым буквенным
индексом. Вместо указанного на схеме типа диода, можно использовать диоды
типа Д9 или Д18. Постоянные конденсаторы С1, С3 типа К10-7, а переменный
конденсатор С2 типа КПЕ-5 от приемника "Селга-404". Гнездо XS2
- промышленного изготовления, для подключения стереонаушников с диаметром
штеккера 3,5 мм. Катушки L1 и L2 наматываются на пластмассовых или бумажных
каркасах, которые свободно могут передвигаться по плоскому ферритовому
стержню марки 400НН или 600НН и с размерами 100х20х3 мм. Для средних волн
катушка L1 содержит 68 витков провода ЛЭШО 7х0,7 намотанных виток к витку,
а L2 - 6 витков ПЭВ-1 0,15-0,2. В случае длинных волн, L1 должна иметь
55х4 витков провода ПЭВ-1 0,08-0,1 намотанных на каркасе внавал четырьмя
секциями, а L2 - 20 витков ПЭВ-1 0,1-0,12. Можно использовать также подходящие
готовые контурные катушки от промышленных карманных радиоприемников. Приемник собирается в пластмассовой коробочке с внешними размерами 120х68х20 мм. В авторском варианте в качестве корпуса приемника использвана "Коробка рыболова". Работу начинают с того, что в корпусе сверлят отверстия для крепления конденсатора переменной емкости, контактов гальванического элемента, небольшой монтажной планке и гнезда стренаушников. После этого производят крепление винтами и гайками основных габаритных деталей приемника. Ферритовый стержнь с катушками индуктивности закрепляют в выступах небольших пластмассовых уголков приклеенных дихлорэтаном к внутренней боковой стороне корпуса. Монтаж пассивных элементов и электронных компонентов приемника производится на монтажной планке, к которой также, согласно принципиальной схемы припаиваются выводы проводов в пластмассовой изоляции идущих от конденсатора переменной емкости, контактов гальванического элемента, гнезда наушников и выводы катушек индуктивности, рис. 2.
Правильно спаянный приемник, особой наладки не требует. Укладка границ принимаемого диапазона волн производится перемещением каркасов контурных катушек по ферритовому стержню. При установке гальванического элемента и подключении наушников приемник начинает сразу работать. Настройка на радиостанции осуществляется вращением ручки управления, представляющей собой пластмассовый диск диаметром 45 мм и толщиной 3 мм, который закреплен на оси вращения ротора переменного конденсатора винтом. Для удобства вращения диска настройки на его торце сделаны насечки. В качестве органа настройки можно использовать любую другую подходящую для этих целей пластмассовую ручку. Чтобы увеличить дальнобойности радиоприемника во время рыбалки за городом, необходимо к антенному гнезду XS1 подключить внешнюю антену, а при нахождении в городской квартире, достаточно расположить его магнитную антенну вблизи водопроводной трубы или трубы парового отопления, соориентировав ее перепендикулярно к их большой оси.
|
