Что-то не так?
Пожалуйста, отключите Adblock.
Портал QRZ.RU существует только за счет рекламы, поэтому мы были бы Вам благодарны если Вы внесете сайт в список исключений. Мы стараемся размещать только релевантную рекламу, которая будет интересна не только рекламодателям, но и нашим читателям. Отключив Adblock, вы поможете не только нам, но и себе. Спасибо.
Как добавить наш сайт в исключения AdBlockРеклама
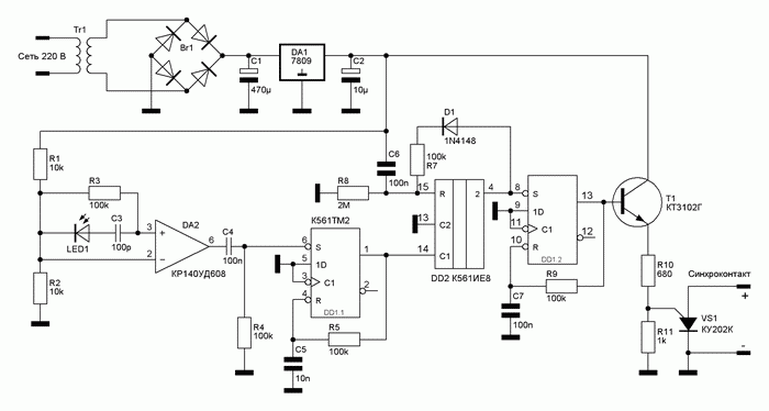
Дополнительная фотовспышка для цифрового фотоаппарата
Дополнительная фотовспышка для цифрового фотоаппарата
Многие недорогие цифровые фотоаппараты, называемые еще «цифровыми мыльницами», стали в наши дни довольно популярными ввиду их относительной дешевизны а также удобства использования. Они имеют небольшие размеры и вес, позволяют получить неплохие снимки. Конечно они не могут соревноваться с зеркальными камерами по качеству снимков, но благодаря дешевизне и компактности все же находят немало потребителей. Все фотоаппараты такого уровня оснащаются небольшой встроенной фотовспышкой, без которой невозможно вести съемку в условиях сумерек или недостаточного освещения. Но встроенная вспышка часто имеет очень маленькую мощность, достаточную для съемки в темноте только на расстоянии несколько метров. Жесткое крепление такой вспышки также не дает возможности нормально осуществлять портретную съемку в условиях, когда природного освещения недостаточно. Вобщем, имеется соблазн подключить к фотоаппарату дополнительную вспышку. Но для корректной работы вспышки нужен синхроконтакт, замыкающийся в момент открывания затвора, а такие вещи на обычных фотоаппаратах сейчас не устанавливаются. «Башмак» для подключения вспышки встречается только на дорогих фотокамерах, да и сама современная вспышка стоит недешево. В то же время у многих дома есть старые фотовспышки, использовавшиеся ранее с обычными пленочными фотоаппаратами. Описанное ниже устройство предназначено для синхронизации дополнительной фотовспышки со вспышкой цифрового фотоаппарата для получения более яркого освещения при съемке в темноте или для достижения «мягкого» света при портретной съемке в помещении путем направления дополнительной вспышки на потолок или стенку комнаты. Устройство реагирует на свет вспышки фотоаппарата, потому для подключения не нужно вторгаться в конструкцию фотоаппарата. Такое решение позволяет синхронизировать с фотоаппаратом несколько ламп-вспышек одновременно, что может быть полезно при съемке в условиях студии уже нормальными фотокамерами. Рисунок 1. Схема синхронизирующего устройства Работа устройства.Когда мигает вспышка фотоаппарата, на фотодиоде LED1 возникает переменная ЭДС, которая усиливается до нескольких вольт усилителем на DA2 и через конденсатор С4 поступает на вход триггера DD1.1, на котором собран одновибратор, формирующий из всплесков ЭДС импульс, пригодный для дальнейшей обработки цифровыми ИМС. Большинство цифровых фотоаппаратов при съемке дают ДВЕ вспышки, первая из которых «пристрелочная» — фотоаппарат наводит резкость, оценивает освещенность, а вторая — основная, именно во время второй вспышки открывается затвор фотоаппарата. Вспышки следуют одна за одной с интервалом несколько десятков миллисекунд, потому часто глазом воспринимаются как одна. Убедится в том, что их две, можно подключив ко входу осциллографа фотодиод и «моргнуть» на него фотоаппаратом. Именно из-за необходимости включать дополнительную вспышку в момент второй вспышки фотоаппарата в схему пришлось ввести счетчик DD2. Итак, в момент начала второй вспышки фотоаппарата на вход счетчика приходит фронт второго импульса. В этот момент на выходе «2», это вывод 4 DD2, появится напряжение логической 1, которое и запускает одновибратор на DD1.2, формирующий импульс для открывания тиристора VS1. Открытый тиристор замыкает синхроконтакт фотовспышки, она срабатывает в штатном режиме. Все конденсаторы фотовспышки разряжаются, ток через синхроконтакт прекращается, что приводит к запиранию тиристора VS1. В это же время через цепочку D1-R7 начинает разряжаться конденсатор С6, что приводит к повышению напряжения относительно общего провода на R-входе счетчика DD2 и его сбросу к первоначальному состоянию. Устройство снова готово к отработке следующей вспышки. Если по каким-либо причинам счетчик сбился и мигает не по второй, а по первой вспышке фотоаппарата, что проявляется очень темными снимками, даже темнее, чем без дополнительной вспышки, то нужно на несколько секунд выключить устройство из сети и включить обратно — С6 перезарядится и сбросит счетчик. Для упрощения схемы на ней не показаны цепи питания микросхем: к общему проводу должны быть подключены следующие выводы: в.4 DA2, в.7 DD1, в.8 DD2; к проводнику +9В (выход DA1): в.7 DA2, в.14 DD1, в.16 DD2. Настройка.Собранное из исправных деталей устройство в настройке не нуждается. Если что-то не работает, надо в первую очередь убедится с помощью осциллографа, что в момент вспышек фотоаппарата на выводе 6 DD1 проходят импульсы достаточной амплитуды для срабатывания триггера. Если амплитуда недостаточна, пробуем ориентировать светодиод более точно на вспышку фотоаппарата. Далее проверяют наличие в момент мигания фотоаппарата двух прямоугольных импульсов на выводе 1 DD1. Для некоторых фотоаппаратов может придется подобрать параметры времязадающей цепочки C5-R5, чтобы импульсы четко разделялись и не сливались в один. Важно также правильное подключение к дополнительной фотовспышке с соблюдением полярности. В большинстве старых фотовспышек для подключения к фотоаппарату используется коаксиальный разъем, на корпус которого подключен «-», а на центральный контакт — «+». Полярность легко проверить, подключив к контактам включенной вспышки мультиметр в режиме вольтметра. Если полярность перепутать — схема работать не будет, но и никаких разрушительных последствий не случится. При работе с устройством фотодиод располагают так, чтобы он был ориентирован на вспышку фотоаппарата, но в кадр не попадал. Дополнительную лампу-вспышку направляют на объект съемки, если это ночная съемка, или на потолок или заднюю стенку комнаты, если это съемка внутри помещения. Прежде чем начнут получаться качественные снимки надо потренироваться и найти оптимальное положение и направление дополнительной вспышки. Для сравнения приведены два фото, сделанные в одном и том же помещении одним и тем же фотоаппаратом: одно сделано с использованием дополнительной вспышки «Луч 1 М», направленной на заднюю стенку комнаты (за спину фотографу), а другое — только со стандартной вспышкой фотоаппарата Olympus C480Z.
О деталях.Схема не критична к используемым деталям и допускает много вариаций. Трансформатор — любой сетевой маломощный, достаточно даже 1-2 Вт, с напряжением на вторичной обмотке 10-12 В при токе 0,1А. Диодный мост можно использовать готовый, типа КЦ407, или собрать из 4-х отдельных диодов типа КД105, КД104, 1N4001. В качестве DA1 применяется любая ИМС стабилизатора напряжения на 9 В, например, 7809, 78L09 или аналогичная из серии КР142ЕНхх. DA2 — любой операционный усилитель с возможно большим коэффициентом усиления. Подходят КР140УД6, УД8, КР544УД1 и.т.п. Цифровые ИМС можно применить также и 176 серии. Транзистор Т1 — любой маломощный, например, КТ3117, КТ315, или импортный аналог. Диод D1 может быть КД521, КД522, любой кремниевый маломощный. Тиристор КУ202К можно заменить любым тиристором, рассчитанным на прямое напряжение в запертом состоянии более 300В, возможно применение импортных типа TYN610. Фотодиод лучше установить прямо на печатной плате, чтобы его проводники не ловили всякие наводки. Если надо расположить данное устройство подальше от лампы-вспышки, то лучше удлинять ее провод, идущий к тиристору. Вариант печатной платы размером 63х38мм приведен на рисунке 2. Рисунок 2. Печатная плата.
|


