Что-то не так?
Пожалуйста, отключите Adblock.
Портал QRZ.RU существует только за счет рекламы, поэтому мы были бы Вам благодарны если Вы внесете сайт в список исключений. Мы стараемся размещать только релевантную рекламу, которая будет интересна не только рекламодателям, но и нашим читателям. Отключив Adblock, вы поможете не только нам, но и себе. Спасибо.
Как добавить наш сайт в исключения AdBlockРеклама
Цветомузыкальная приставка
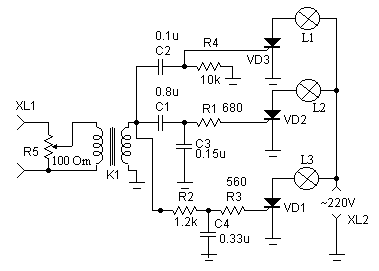
Цветомузыкальная приставкаСхема 1
Эта схема - самая простая, надёжная и маленькая из всех, что я видел. Если вы хотите питать гирлянды ламп мощность до 2кВт - ставьте КУ202М. Недостаток: Если у трансформатора низкий коэффициэнт трансформации то нужен высокий уровень входного сигнала. Настройки не требует. Детали:
Цветомузыкальная установка с применением активных фильтров на транзисторахНа рисунке приведена схема ЦМУ с применением активных фильтров на транзисторах. С помощью таких фильтров можно достичь более качественного частотного разделения каналов и "мягкого" включения ламп. Кроме этого, снижается требуемый уровень входного сигнала.
Налаживание приставки начинается с проверки питающих напряжений. Амплитуда сигнала на выходных обмотках трансформатора ТР1 должна быть около 2В. Затем настраивают фильтры каналов. Для этого лучше всего использовать генератор низкой частоты, который подключают ко входу схемы. Начинают с фильтра низких частот (верхний по схеме). Резистор R1 устанавливают в положение, соответствующее минимальному ослаблению сигнала, далее подстроечным резистором R8 регулируют полосу пропускания фильтра, чтобы обеспечивалось максимальное свечение лампы данного канала при подаче от генератора НЧ сигналов с частотами 100...800 Гц. Аналогично настраивают остальные фильтры (1000...6000 Гц, 6000...10000 Гц). При эксплуатации устройства для различных типов входных сигналов необходимо производить подстройку уровней сигнала в каналах резисторами Rl, R2. R3. Это позволяет компенсировать неравномерность частотной характеристики сигнала и обеспечить одинаковую яркость свечения ламп для всех каналов. Трансформатор ТР1 изготавливается на магнитопроводе Ш 10x10 из трансформаторной стали. Обмотка I содержит 200 витков провода ПЭЛ 0,2 , обмотка II — 400 витков ПЭЛ 0.2. Трансформаторные обмотки тщательно изолируются лакотканью. Вместо ТР1 можно применить оптрон. Вместо симисторов КУ208 можно использовать тиристоры КУ202. но при этом требуется выпрямительный мост в цепи питания ламп. Мощность ламп может быть доведена до 2 кВт на канал. В случае увеличения мощности ламп на канал до 200 Вт и более, силовые элементы (тиристоры или симисторы) необходимо устанавливать на теплоотводящие радиаторы.
|