Что-то не так?
Пожалуйста, отключите Adblock.
Портал QRZ.RU существует только за счет рекламы, поэтому мы были бы Вам благодарны если Вы внесете сайт в список исключений. Мы стараемся размещать только релевантную рекламу, которая будет интересна не только рекламодателям, но и нашим читателям. Отключив Adblock, вы поможете не только нам, но и себе. Спасибо.
Как добавить наш сайт в исключения AdBlockРеклама
Усилитель мощности на 27 МГц
Усилитель мощности на 27 МГц
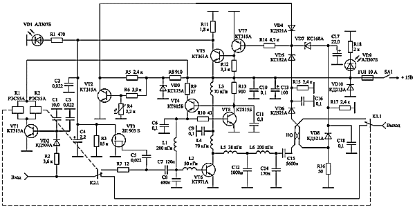
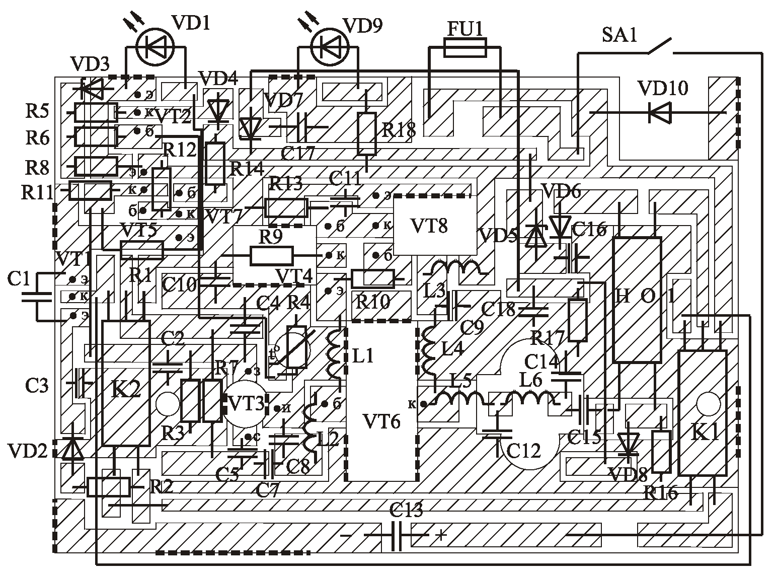
(Радиохобби. – 2004. – № 2. – С. 34–37) Усилитель работает от бортовой сети автомобиля 13...16 В, имеет выходную мощность 70 Вт и предназначен для увеличения радиуса действия симплексных радиостанций диапазона 27 МГц. Принципиальная схема усилителя приведена на рис 1. На рис. 2 приведен чертеж печатной платы с расположением деталей, а на рис. 3 фотография внешнего вида усилителя. Усилитель состоит из усилительного каскада, трансформатора сопротивлений, стабилизатора напряжения базового смещения, защиты от холостого хода и короткого замыкания нагрузки, термозащиты, автоматической регулировки усиления, автоматического переключателя на прием и передачу. Рис. 1. Принципиальная схема усилителя (Щелкните мышью для получения
увеличенного изображения) В усилителе использована полосовая корректирующая цепь третьего порядка, состоящая из элементов C7, C8, L2, обеспечивающая высокие технические характеристики усилителя и обладающая простотой конструктивной реализации и настройки [2]. Оптимальное сопротивление нагрузки мощного транзистора, на которое он отдает максимальную мощность, составляет единицы Ом [3]. Поэтому на выходе усилителя включен трансформатор импедансов с коэффициентом трансформации 1:25, выполненный в виде фильтра нижних частот четвертого порядка [4] и состоящий из элементов L5, C12, L6, C14. Рис. 2. Чертеж печатной платы с расположением деталей (Щелкните мышью для получения увеличенного изображения) С увеличением рассогласования нагрузки усилителя с его выходным сопротивлением увеличивается напряжение, снимаемое с выхода отраженной волны направленного ответвителя HO. Это напряжение детектируется детектором на диоде VD6, усиливается транзисторами VT5, VT7, и открывает полевой транзистор VT3. Сопротивление сток-исток транзистора VT3 уменьшается, что приводит к уменьшению сигнала подаваемого на вход усилителя, то есть к уменьшению его коэффициента усиления. Поэтому мощность сигнала на выходе усилителя падает пропорционально росту рассогласования нагрузки. Направленный ответвитель HO выполнен из двух проводов марки МГТФ 1х0,35 длиной 150 мм, намотанных вплотную друг к другу на цилиндрический изолятор диаметром 7 мм, который помещается затем в заземленный металлический цилиндрический экран [1]. В рабочем диапазоне частот усилителя переходное затухание HO равно 30 дБ. Порог срабатывания схемы защиты от рассогласования усилителя по выходу устанавливается с помощью резистора R15. В качестве изолятора может быть использован деревянный цилиндр, который виден на фотографии, приведенной на рис. 3. Рис. 3 Фотография внешнего вида усилителя. (Щелкните мышью для получения увеличенного изображения) Установка схемы термозащиты, выполненной на транзисторе VT2, на заданную температуру срабатывания осуществляется с помощью резистора R6 [5]. Диод VD10 установлен для защиты транзисторов усилителя от пробоя при неправильном выборе полярности напряжения питания. Система автоматической регулировки усиления, выполненная на основе стабилитрона VD7 и детектора на диоде VD8, обеспечивает защиту усилителя от перегрузки по входу. При отсутствии входного воздействия реле K1 и K2 соединяют вход усилителя с его выходом как это показано на рис. 1. При включении радиостанции на передачу входной сигнал детектируется детектором на диоде VD2, открывает транзистор VT1 и происходит автоматическое переключение реле K1 и K2 на передачу. Изготовление и настройка усилителя состоит из следующих этапов. Печатная плата (рис. 2) размером 80х115 мм изготавливается из фольгированного с двух сторон стеклотекстолита толщиной 2...3 мм. Пунктирной линией на рис. 2 обозначены места металлизации торцов, что может быть сделано с помощью металлической фольги, которая припаивается к нижней и верхней части платы. Металлизация необходима для устранения паразитных резонансов и заземления нужных участков печатной платы. После металлизации торцов напильником выравнивается нижняя часть платы, и она прикручивается к дюралевому основанию (см. рис. 3). Транзистор VT6 крепится к основанию с использованием теплопроводящей пасты. При креплении транзисторов VT4 и VT8 также используется теплопроводящая паста. Однако между транзисторами и основанием следует устанавливать слюдяную прокладку и перед настройкой усилителя следует с помощью тестера убедиться в том, что не нарушена изоляция между коллекторами транзисторов VT4, VT8 и земляной шиной. Элементы L5, C12, L6, C14 трансформатора импедансов припаиваются к металлизированным площадкам керамических подложек размером 12х6 мм. Подложка, как видно на фотографии, прижата к основанию стеклотекстолитовой пластиной. Нижняя часть подложки перед установкой смазывается теплопроводящей пастой. Это необходимо для устранения перегрева элементов трансформатора, которые иначе выгорают после 1...2 минут работы усилителя. Если нет возможности напыления металлизированных площадок на керамическую подложку, в качестве металлизированных площадок могут быть использованы металлические пластинки размером 6х6 мм, прижатые к керамике с использованием теплопроводящей пасты. Терморезистор R4 схемы термозащиты устанавливается в отверстии печатной платы и приклеивается к основанию эпоксидным клеем. НастройкаВначале производится настройка усилительного каскада. Для этого вместо индуктивности L3 устанавливается двухваттный резистор номиналом 10 Ом и с помощью резистора, включаемого параллельно переходу база-эмиттер транзистора VT8, ток покоя транзистора VT6 устанавливается равным 0,1...0,2 А. Двухваттный резистор необходим для защиты транзистора VT6 от выгорания при возможном самовозбуждении схемы во время настройки. С помощью изменения номинала конденсатора C8 изменяется центральная частота полосы пропускания каскада, изменением номинала конденсатора C7 регулируется ширина полосы пропускания каскада. Чем больше номинал конденсатора C7, тем больше полоса пропускания каскада, чем больше номинал конденсатора C8, тем меньше его центральная рабочая частота. После формирования амплитудно-частотной характеристики каскада, которое ведется в режиме малого сигнала, резистор, включаемый параллельно переходу база-эмиттер транзистора VT8, выпаивается из схемы, на вход усилителя подается амплитудно-модулированный сигнал и проверяется отсутствие самовозбуждения каскада при различных уровнях входного воздействия. В случае его самовозбуждения следует немного уменьшить номинал индуктивности L5, излишняя величина которой чаще всего бывает причиной самовозбуждения. Затем 10-омный резистор в коллекторной цепи транзистора VT6 заменяется индуктивностью L3 и осуществляется измерение максимальной величины выходной мощности настраиваемого усилителя. Варьируя в небольших пределах величинами элементов трансформатора импедансов C12 и C14 необходимо подстроить усилитель на минимум потребляемого тока при выходной мощности 70 Вт. Правильно настроенный усилитель при выходной мощности 70 Вт должен потреблять ток равный 8...10 А. При работе на стандартную нагрузку 50 либо 75 Ом и уровне выходного сигнала равном 70 Вт на выходе детектора, выполненного на диоде VD6, напряжение должно быть не более 0,2...0,5 вольта. В противном случае следует так подобрать балластное сопротивление направленного ответвителя R16, чтобы это напряжение было минимальным. Далее при уровне выходной мощности 70 Вт параллельно стандартной нагрузке 50 Ом периодически подключается двухваттный резистор 50 Ом и с помощью изменения номинала резистора R15 устанавливается порог срабатывания схемы защиты от холостого хода и короткого замыкания нагрузки. В случае правильного выбора резистора R15 подключение дополнительного двухваттного резистора 50 Ом к выходу усилителя должно приводить к небольшому уменьшению потребляемого усилителем тока. В этом случае короткое замыкание нагрузки или ее холостой ход будут сопровождаться уменьшением тока потребления в 3...5 раз. На фотографии резистор R15 отсутствует, так как при экспериментальной настройке усилителя он оказался ненужным. Затем при возрастающем входном сигнале подбором резистора R17 максимальное значение выходной мощности усилителя устанавливается равным 70...75 Вт. Выбором резистора R6 устанавливается заданная температура срабатывания схемы термозащиты. Чтобы во время настройки усилителя термозащита не мешала работе, диод VD4 следует припаивать перед настройкой схемы термозащиты. В последнюю очередь необходимо выбором резистора R2 настроить усилитель на мощность входного сигнала, при которой реле K1 и K2 переключаются на передачу. ХарактеристикиНастроенный описанным выше способом усилитель имеет следующие технические характеристики:
Литература
|
|


