Что-то не так?
Пожалуйста, отключите Adblock.
Портал QRZ.RU существует только за счет рекламы, поэтому мы были бы Вам благодарны если Вы внесете сайт в список исключений. Мы стараемся размещать только релевантную рекламу, которая будет интересна не только рекламодателям, но и нашим читателям. Отключив Adblock, вы поможете не только нам, но и себе. Спасибо.
Как добавить наш сайт в исключения AdBlockРеклама
СУМЕРЕЧНЫЙ ПЕРЕКЛЮЧАТЕЛЬ
СУМЕРЕЧНЫЙ ПЕРЕКЛЮЧАТЕЛЬ
Устройство представляет собой автомат включения/выключения мощной нагрузки (до 6 А, от сети 220 В) в зависимости от освещенности светочувствительного элемента. В приборе предусмотрена регулировка порога включения/выключения. Небольшие размеры и вес, высокая надёжность, простота в изготовлении делает сумеречный переключатель крайне эффективным в целях автоматизации управления вашего электрооборудования и экономии электроэнергии. Кроме этого устройство не даёт помех по электросети. Собрать такое устройство можно из набора “МАСТЕР КИТ” NK005 (www.masterkit.ru). На улице, на даче или в городской квартире часто возникает необходимость управления электрическими приборами в зависимости от времени суток (иными словами от световой освещенности объекта). Как удобно, когда с приходом сумерек автоматически включится лампочка освещения улицы, парадного или темной лестницы подъезда, а утром выключится; на даче включится нагревательный элемент в Вашем душе или запустится насос, запасающий воду для утреннего полива. Кроме автоматизации процессов коммутации необходимо напомнить о возможности существенной экономии электроэнергии при подобном временном разделении работы электроприборов. Все эти функции можно возложить на светочувствительный автомат включения/выключения нагрузки, который называется сумеречным переключателем. Подобные устройства достаточно широко распространены. Существует не один десяток различных схемотехнических решений, как самых простых, так и очень сложных систем с микропроцессорным управлением. Поэтому перед разработчиками МАСТЕР КИТ была поставлена задача сделать максимально простое, современное (относительно элементной базы), дешевое, малогабаритное, но в тоже время, обладающее наиболее привлекательными потребительскими свойствами и надежностью устройство.
Напряжение питания, В 220
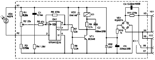
Принципиальная электрическая схема сумеречного переключателя показана на рис.1, перечень элементов дан в табл.1. Сумеречный переключатель состоит из фотоприёмника VD1 (фотодиод в обратном включении – аналог фотосопротивления), триггера Шмита, транзисторного ключа, электромагнитного реле и источника питания. Триггер Шмита выполнен на операционном усилителе DA1, охваченном положительной обратной связью через резистор R6. Hеинвертирующий вход DA1 через резистор R5 подключён к движку переменного резистора R2, который служит для регулировки порога переключения. Выходное напряжение триггера Шмита через резистор R7 управляет работой электронного ключа, выполненного на транзисторе VT1. В цепь коллектора VT1, через параллельно соединённые резистор R9 и конденсатор C2, включена обмотка электромагнитного реле K1, контактная группа K1.1 которого замыкает/размыкает (в зависимости от точек подключения нагрузки, а именно точки 5-6 на замыкание, 5-7 на размыкание реле соответственно) цепь питания нагрузки, подключённой через разъём XS2. При замыкании электронного ключа VT1, конденсатор C2, заряжаясь через обмотку реле K1, создаёт импульс тока, достаточный для притяжения якоря этого реле. После заряда конденсатора якорь реле удерживается меньшим током, протекающим через резистор R9, что делает устройство экономичнее с точки зрения потребления тока. Диод VD1 защищает транзистор VT2 от импульсного пробоя в момент пуска реле K1. Источник питания сумеречного переключателя состоит из резистора R10, стабилитрона VD2, конденсатора C3 и диодного моста VD3. На диодный мост через гасящий резистор R11 и конденсатор C4, соединёнными параллельно, поступает сетевое напряжение 220В (разъём XS2). При отсоединении питания от устройства конденсатор С4 разряжается через резистор R11, что снижает риск поражения электрическим током. При необходимости коммутации нагрузки с током потребления свыше 6А реле K1 можно заменить более сильноточным (с аналогичными параметрами замыкания первичной обмотки) или использовать реле K1 для включения другого, более мощного реле. Многие спросят: “А почему в качестве коммутирующего элемента было выбрано электромагнитное реле? Ведь можно было бы со спокойной совестью использовать тиристор?» Ответ на подобный вопрос крайне очевиден. Во-первых, реле позволяет обеспечить абсолютную электрическую развязку светового автомата и коммутируемого оборудования. Во-вторых, поскольку тиристор представляет собой многослойную полупроводниковую структуру, в открытом состоянии падение напряжения на нем около 2В, что при токе в 6А составит 12Вт рассеиваемой мощности. А теперь можно сравнить размеры электромагнитного реле и тиристора с радиатором. Сильно уменьшить рассеиваемую мощность можно используя вместо тиристора современные полевые транзисторы с малым сопротивлением сток-исток в открытом состоянии. В этом случае мы имеем минимальную рассеиваемую мощность, но не имеем гальванической развязки сумеречного переключателя и коммутируемых устройств. Внимание! Данное устройство имеет бестрансформаторное питание, поэтому прикосновение к открытым токоведущим участкам платы опасно для жизни.
Внешний вид сумеречного переключателя показан на рис.2, печатная плата на рис.3, расположение элементов на рис.4. Конструктивно сумеречный переключатель выполнен на печатной плате из фольгированного стеклотекстолита. Для фиксации платы зарезервированы монтажные отверстия под винты 2,5 мм. Конструкция устройства позволяет монтировать прибор в корпусе BOX-G025 под зажим краев платы винтами. Для удобства подключения питающего напряжения, нагрузки и фотодиода на плате зарезервированы посадочные места под клеммные винтовые зажимы (парные – точки X1 и X2, X3 и X4; тройной - точки X5, X6, X7). Внимание! Поскольку устройство не имеет гальванической развязки с электрической сетью переменного напряжения, необходимо тщательно изолировать сумеречный переключатель от попадания влаги и от возможного соприкосновения с токоведущими проводниками. В связи с отсутствием гальванической развязки с сетью переменного напряжения, рекомендуется устанавливать фотодиод внутри корпуса светового автомата, что позволит сделать прибор максимально электробезопасным. Правильно собранный сумеречный переключатель не требует настройки. Однако перед первым включением проверьте правильность монтажа. Внимание! Особенно внимательно проверьте правильность установки транзистора, микросхемы, диода, стабилитрона, диодного моста и электролитических конденсаторов. ![]() ![]() ![]() Детали: Резисторы пойдут любые, например, МЛТ 0,25. |



