Что-то не так?
Пожалуйста, отключите Adblock.
Портал QRZ.RU существует только за счет рекламы, поэтому мы были бы Вам благодарны если Вы внесете сайт в список исключений. Мы стараемся размещать только релевантную рекламу, которая будет интересна не только рекламодателям, но и нашим читателям. Отключив Adblock, вы поможете не только нам, но и себе. Спасибо.
Как добавить наш сайт в исключения AdBlockРеклама
Блок защиты БРЭА от аварий эл. сети
Блок защиты бытовой радиоаппаратуры от аварийных режимов электросети
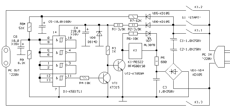
Блоков защиты бытовой радиоаппаратуры от аварийных режимов электросети опубликовано великое множество. Все они хорошо работают при резких провалах и бросках напряжения в электросети. Но в сельской местности, да и во многих микрорайонах городов электросети имеют воздушные ЛЭП и сильно перегружены. Перераспределение нагрузки в таких сетях часто вызывает большой перекос напряжения по фазам сети, изменяющийся во времени. Большинство схем защиты при медленном приближении напряжения в сети к порогу срабатывания защиты создают режим медленного притягивания контактов реле коммутации нагрузки, что приводит к дребезгу контактов реле и многократному разрыву цепи нагрузки, что еще более опасно для аппаратуры, чем бросок в электросети как таковой. Есть схемы защиты, не имеющие этого недостатка, но они довольно сложны и, к тому же в качестве элемента коммутации, как правило используют тиристор или симистор. При питании БРЭА через тиристор возникают помехи, которые совершенно забивают средневолновый и часть коротковолнового радиовещательных диапазонов. Причем даже при условии, что момент открывания тиристора синхронизирован с прохождением напряжения в электросети через ноль. Бывает, что эти помехи наблюдаются и на телевизионном изображении 1-3 каналов телевидения. Посему применение тиристоров и симисторов в схемах защиты недопустимо. Даже если у вас не будет неприятностей, то вы их можете создать своим соседям. В данной разработке была сделана попытка создать блок защиты, не имеющий выше описанных недостатков и в тоже время имеющий простую схему. Схема принципиальная:
При нажатии кнопки S1 срабатывает K1 и блокируется через свой контакт. При провале напряжения в сети К1 отпускает и вся схема обесточивается. При повышении напряжения в сети положительный потенциал с выхода D1 открывает VT1, при этом VT2 закрывается, К1 отпускает и вся схема обесточивается. Микросхему К561ТЛ1 можно заменить на К561ЛА7, К561ЛЕ5. Последовательное соединение элементов D1 применено для увеличения крутизны вольтамперной характеристики пороговой схемы в случае применения логики вместо триггеров Шмитта. Недостаток схемы - сильный нагрев R1 и R2, поэтому лучше набирать эту цепь из 4-6 резисторов МЛТ-2, либо ставить проволочный резистор на 10 Вт и более. Была попытка собрать схему в корпусе трехштепсельной переноски, удалив две розетки. Схему разместить удалось, но переноска нагревается градусов до 50. В принципе эксплуатировать можно, но вот если кто бросит на нее одежду... То есть, лучше ее монтировать в большом корпусе с вентиляционными отверстиями, либо жестко крепить на стене, причем там, где ее нельзя завесить одеждой. Можно также поставить и силовой трансформатор и вообще отказаться от балластных резисторов и конденсаторов, но тогда схему уже нельзя будет признать простой. Plot - файл PCAD 8.5 схемы + программа печати Plot - в Windows: ac.zip
|
