Что-то не так?
Пожалуйста, отключите Adblock.
Портал QRZ.RU существует только за счет рекламы, поэтому мы были бы Вам благодарны если Вы внесете сайт в список исключений. Мы стараемся размещать только релевантную рекламу, которая будет интересна не только рекламодателям, но и нашим читателям. Отключив Adblock, вы поможете не только нам, но и себе. Спасибо.
Как добавить наш сайт в исключения AdBlockРеклама
AF-modem / AF-модем
AF-modem
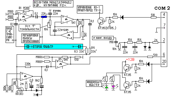
Скачать описание в одном файле (79 кб) При работе цифровыми видами связи, в основном используют звуковую плату компьютера. При использовании трансивера с невозможностью менять полосу ПЧ, можно применить НЧ фильтр для сужения полосы пропускания сигнала. Мною применен двухполосный фильтр конструкции UA9UMR с не значительными изменениями. Он выполнен в отдельном корпусе со своим блоком питания и цепями коммутации.
Внешний вид модема приведен в начале статьи, а схема на Рис. 1.
Рис. 1. R1 – регулирует усиление МС. R3, R4 – подбираются одинаковые уровни
на
Рис. 2. Такой модем успешно работает с 1997 года. Используется программа GSH-PC v2.3, компьютер 486DX 5 -166 и трансивер “FT-840”. На Рис.3, 4 показаны принятые картинки с этим модемом.
Часть модема – ключ RX/TX и микрофонный фильтр используется так же для работы с программой MixW207Rus. При возникновении вопросов - пишите на мой E-mail
|

