Что-то не так?
Пожалуйста, отключите Adblock.
Портал QRZ.RU существует только за счет рекламы, поэтому мы были бы Вам благодарны если Вы внесете сайт в список исключений. Мы стараемся размещать только релевантную рекламу, которая будет интересна не только рекламодателям, но и нашим читателям. Отключив Adblock, вы поможете не только нам, но и себе. Спасибо.
Как добавить наш сайт в исключения AdBlockРеклама
Доработка радиостанции ";Ангара-1";
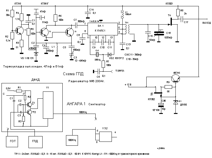
Доработка радиостанции "Ангара-1"
У многих есть радиостанции Ангара 1, но не все могут изготовить контролер который имеется на сайте Краснодарских радиолюбителей. Так и нам пришлось прибегнуть к схеме опубликованной в журнале Радиоаматор № 6 за 2004 г. И спасибо Александру Скидану UR3IGR из г. Краматорск за оказание помощи в настройке. Переделка заключалась в том чтобы найти схему ГПД с высокими характеристиками стабильности частоты, так как даже в UW3DI при частоте 5 – 5.5 Мгц трудно добиться хорошей стабильности, а тут 12 – 18 Мгц. и чтобы работал синтезатор. Вот такая схема и была опубликована, и мы взяли ее для переделки. В синтезаторе радиостанции Ангара 1 был отключен ГОТ на 10 Мгц а вместо него необходимо включить свой ГПД с перестройкой частоты 10.0 – 10.25 Мгц и на выходе ДФКД получим перекрытие от 12 – 18 Мгц . Дополнительно был изготовлен ОГ на 500 Кгц так как частота стала перестраиваемой необходимо было установить частоту равной 500 Кгц.
Рис.1 Принципиальная схема доработки радиостанции При возникновении вопросов - пишите на мой E-mail
|
