Что-то не так?
Пожалуйста, отключите Adblock.
Портал QRZ.RU существует только за счет рекламы, поэтому мы были бы Вам благодарны если Вы внесете сайт в список исключений. Мы стараемся размещать только релевантную рекламу, которая будет интересна не только рекламодателям, но и нашим читателям. Отключив Adblock, вы поможете не только нам, но и себе. Спасибо.
Как добавить наш сайт в исключения AdBlockРеклама
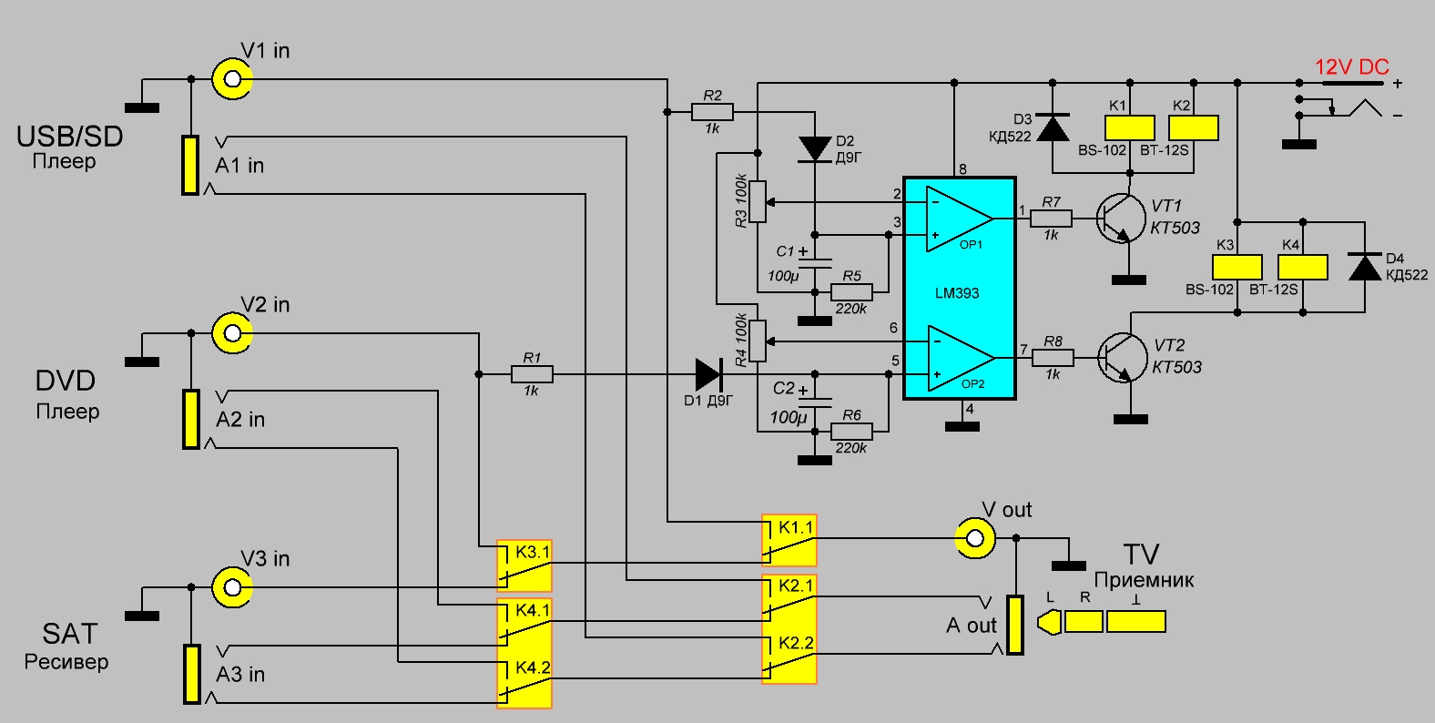
Автоматический AV селектор 3х1
Автоматический AV селектор 3х1
Селектор входов AV, выполненный по данной схеме, автоматически подключает один из трех источников аналогового аудио-видео сигнала, к телевизору. Не нужно переключать провода или нажимать кнопки - просто включить нужное устройство. Схема делалась «под себя», из компонентов, имевшихся под рукой, а потому: идея – мастеру. Работает следующим образом: при включении USB/SD или DVD-плеера, на одном из входов V1 in или V2 in появляется видеосигнал (синхро-сигнал) и срабатывает компаратор (OP1 или OP2 – м/с LM393), далее - реле K1+K2 или K3+K4 и соответствующими контактами коммутируют AV-выходы на вход TV. Потенциометрами R3 и R4 устанавливается порог срабатывания компараторов. Диоды D2 и D3 – лучше германиевые – меньше напряжение пробоя, остальное можно посмотреть в Datasheet на компоненты. Более высокий «приоритет» имеет вход AV1 in и, независимо от того, включены или нет другие устройства, сигнал на TV будет проходить с AV1 in. Входное сопротивление компараторов относительно большое, поэтому видимых искажений видеосигнала нет.
|
