Что-то не так?
Пожалуйста, отключите Adblock.
Портал QRZ.RU существует только за счет рекламы, поэтому мы были бы Вам благодарны если Вы внесете сайт в список исключений. Мы стараемся размещать только релевантную рекламу, которая будет интересна не только рекламодателям, но и нашим читателям. Отключив Adblock, вы поможете не только нам, но и себе. Спасибо.
Как добавить наш сайт в исключения AdBlockРеклама
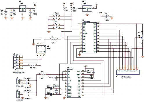
DTMF декодер
DTMF декодер
Описание:ДТМФ декодер удобный инструмент для анализа сигналов генерируемых телефоном. Декодированные цифры отображаются на двухстрочном ЖКИ. ДТМФ декодер может быть соединен с последовательным портом персонального компьютера, а информация просматриваться программой "ГиперТерминал". Устройство сохраняет в энергонезависимой памяти последние принятые 234 цифры, которые можно просматривать на дисплее нажимая кнопки прокрутки. Потребляемый ток составляет 12 мА. ДТМФ декодер имеет два входа: разъем J1 соединяется с телефонной линией, а аудиоразъем J3 с записывающим магнитофоном.
Внешний вид Описание: ДТМФ декодер удобный инструмент для
анализа сигналов генерируемых
телефоном. Декодированные цифры
отображаются на двухстрочном ЖКИ. ДТМФ
декодер может быть соединен с
последовательным портом персонального
компьютера, а информация
просматриваться программой "ГиперТерминал".
Устройство сохраняет в
энергонезависимой
памяти последние принятые 234 цифры,
которые можно просматривать на дисплее
нажимая кнопки прокрутки. Потребляемый
ток составляет 12 мА. ДТМФ декодер имеет
два входа: разъем J1 соединяется с
телефонной линией, а аудиоразъем J3 с
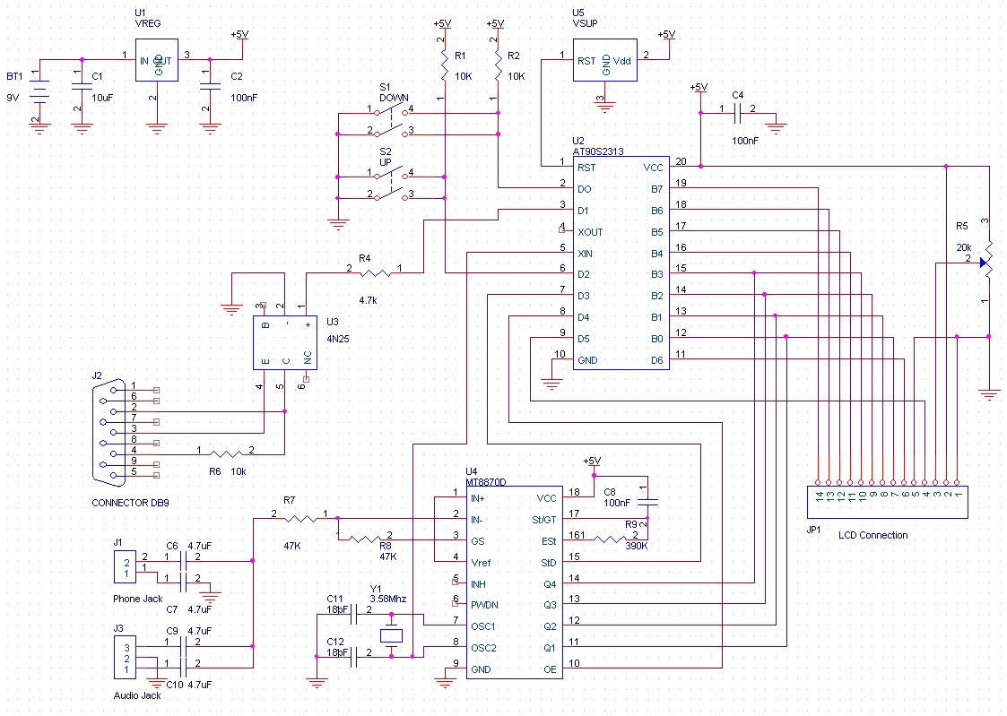
записывающим магнитофоном. Схема устройства (кликни для расширения!)
Детали: Рекомендованные ссылки:
|

