Что-то не так?
Пожалуйста, отключите Adblock.
Портал QRZ.RU существует только за счет рекламы, поэтому мы были бы Вам благодарны если Вы внесете сайт в список исключений. Мы стараемся размещать только релевантную рекламу, которая будет интересна не только рекламодателям, но и нашим читателям. Отключив Adblock, вы поможете не только нам, но и себе. Спасибо.
Как добавить наш сайт в исключения AdBlockРеклама
Мир электроники RA4NAL. Частотомер - цифровая шкала с ЖКИ
Частотомер - цифровая шкала с жидкокристаллическим индикатором.
|
Описание этого прибора опубликовано в журнале "Радио" №7 за 2004г. В 2005 году Радиолюбитель также его напечатал (№10). Прибор разработан на основе и исходя из опыта эксплуатации предыдущей конструкции автора - Частотомер - цифровая шкала на PIC контроллере (LED). Применение ЖКИ индикатора позволило снизить потребляемый ток, уменьшить уровень излучаемых помех, уменьшить габариты, а также упростить схему и конструкцию прибора. Освободив PIC контроллер от рутинной работы по сканированию индикатора удалось расширить диапазон допустимых частот опорного кварцевого генератора и существенно упростить процесс калибровки. Основные параметры частотомера в сравнении с конструкцией на светодиодных индикаторах приведены в таблице. |
|
Параметр |
Частотомер с ЖКИ |
Частотомер со светодиодным индикатором |
|
Диапазон измеряемых частот |
10 Гц ... 40 МГц |
10 Гц ... 40 МГц |
|
Чувствительность |
75 ... 150 мВ |
100 ... 200 мВ |
|
Время измерения |
0,1 - 1 - 10 сек |
0,1 - 1 - 10 сек |
|
Допустимые значения ПЧ |
0 ... 800 МГц |
0 ... 100 МГц |
|
Частота опорного кварца |
1 ... 20 МГц |
3,8 ... 4,2 МГц |
|
Параметры, вводимые при калибровке |
Частота кварца |
9 констант |
|
Максимальный потребляемый ток |
30 мА |
130 мА |
|
Разработано два варианта программы PIC контроллера для этого частотомера. Первый вариант позволяет использовать для измерения частот выше 40МГц один внешний СВЧ делитель с любыи коэффициентом деления в диапазоне 2...255. Второй вариант допускает использование трех внешних делителей с различными коэффициентами деления, а диапазон допустимых значений Кд расширен до 256. Номер подключенного в данный момент делителя определяется автоматически. Схему СВЧ делителя на 10 можно взять из другой конструкции автора - Частотомер на однокристальном микроконтроллере. При использовании прибора с первым вариантом программы в качестве цифровой шкалы, в его энергонезависимую память можно записать до 15 промежуточных частот в диапазоне от 0 до 800МГц. Во втором варианте программы количество ПЧ не может превышать 7. Их значения вводятся с точностью до 100Гц и в любой момент могут быть изменены пользователем с помощью 3-х кнопок, расположенных на передней панели прибора. При этом показания индикатора будут определяться формулой:
[Fвх*Кд +/- Fпч], где Вычитание осуществляется по абсолютной величине, т.е. из большего значения вычитается меньшее. При использовании прибора в качестве цифровой шкалы время измерения может быть 0,1сек или 1сек. Предел 10сек предназначен для проведения точных измерений относительно низких частот. Для цифровой шкалы такая точность не нужна, поэтому показания на пределе 10сек определяются формулой: [Fвх*Кд]. В частотомере предусмотрена возможность программной калибровки, что позволяет использовать любые кварцевые резонаторы в диапазоне 1...20МГц. Верхний предел определяется возможностями используемого PIC контроллера. Значения всех промежуточных частот, коэффициент деления используемого внешнего делителя, а также калибровочные константы могут изменяться пользователем без применения каких-либо дополнительных устройств. Они хранятся в энергонезависимой памяти PIC контроллера. Принцип действия частотомера - классический: измерение количества импульсов входного сигнала за определенный интервал времени. |
|
|
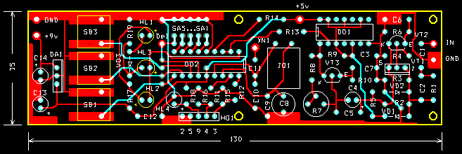
Принципиальная схема прибора показана на рис.1. Ввиду малых габаритов всей конструкции решено было отказаться от отдельного выносного пробника, конструктивно объединив его с входным формирователем. Благодаря этому удалось несколько упростить схему, сохранив входное сопротивление частотомера 500ком и чувствительность около 100мв. При использовании указанных на схеме деталей входной формирователь имеет полосу пропускания 10Гц...100МГц. Однако быстродействие встроенного в PIC контроллер делителя ограничивает верхнюю границу измеряемых частот значением 40...50МГц. Нижняя граница для синусоидального сигнала определяется емкостью C1 и C5. Диоды VD1, VD2 защищают полевой транзистор от выхода из строя при попадании на вход высокого напряжения. Высокие параметры входного формирователя при сравнительно простой схеме и питании только от одного источника 5в удалось получить благодаря применению КМОП триггера Шмитта DD2 типа 74AC14. С его выхода сформированные импульсы поступают на PIC контроллер PIC16F84. Управление прибором осуществляется с помощью 3-х кнопок, выведенных на переднюю панель и 5-и переключателей. Кнопки SB1 ... SB3 служат для переключения времени измерения. При нажатии на SB1 включается предел 0,1сек, а при нажатии на SB2 или SB3 - 1cек или 10сек соответственно. Новое значение на индикаторе появится через 0,1; 1 или 10сек после отпускания SB1, SB2 или SB3. Если нажать и удерживать одну из этих кнопок, текущее значение частоты зафиксируется на индикаторе. Использованный ЖКИ индикатор предназначен для телефонов. Он выполнен на основе контроллера HT1613 фирмы "Holtek" и выпускается зеленоградской фирмой "Телесистемы". Вы можете загрузить фирменную документацию (70кб.) на этот индикатор. Импортный аналог используется в телефонах "PANAPHONE". Наряду со своими достоинствами - 10 разрядов, экономичность, простота управления, он имеет и существенные недостатки - может отображать всего 16 символов и не имеет десятичных точек. Поэтому для облегчения восприятия выводимой информации сотни герц на индикаторе отделяются от единиц килогерц пустым знакоместом. Кроме того, в прибор введены 3 светодиода HL1...HL3, которые индицируют включенный предел измерения. HL4 используется в качестве стабилитрона на 1,5В. SA4 и SA5 используются для выбора номера внешнего делителя. Их разомкнутое состояние соответствует работе прибора без внешнего СВЧ делителя. Замыкая SA4, SA5 можно выбрать один из 3-х делителей. Это может оказаться полезным при проведении измерений в широком диапазоне частот. Например, первый делитель работает в диапазоне 500МГц...2ГГц, а второй - 30МГц...500МГц и они имеют разный коэффициент деления. При смене делителя прибор автоматически будет учитывать смену его коэффициента деления при расчете показаний. В первом варианте программы предусмотрено использование только одного делителя, который выбирается замыканием SA5, а SA4 используется для выбора номера ПЧ. При использовании делителя меняется цена младшего разряда следующим образом: |
|
Время измерения |
Кд=1...2 |
Кд=3...20 |
Кд=21...256 |
|
0,1 сек |
100 Гц |
100 Гц |
1 КГц |
|
1 сек |
1 Гц |
10 Гц |
100 Гц |
|
10 сек |
0,1 Гц |
1 Гц |
10 Гц |
|
В первом варианте программы SA1 ... SA4 служат для выбора одного из 15 заранее запрограммированных значений ПЧ. Соответствующий номер ПЧ набирается в коде 1-2-4-8. Если переключатели SA1 ... SA4 разомкнуты, ПЧ = 0 (режим частотомера). Во втором варианте количество ПЧ равно 7, т.к. SA4 используется для выбора номера делителя. Выводы SA5, а во втором варианте и SA4 подсоединены к свободным контактам разъема, в который включается СВЧ делитель. На ответной части разъема между этими контактами и общим проводом могут быть установлены перемычки. Таким образом автоматически определяется подключение делителя и его номер. При необходимости на плату можно установить DIP переключатели для выбора ПЧ и делителя. Транзистор VT1 - полевой с изолированным затвором, каналом n-типа и напряжением затвор-исток 0...2в при токе стока 5ма - КП305А,Б,В; КП313А,Б; VT2, VT3 - КТ316, КТ368 и др. с граничной частотой не менее 600МГц. DD1 - 74AC14 можно заменить на КР1554ТЛ2 или КР1554ТЛ3. В последнем случае потребуется подкорректировать рисунок печатной платы. Неиспользуемые входы всех элементов DD1 следует подключить к +5в. Применение ТТЛ аналогов в данной схеме нежелательно, т.к. это резко снижает верхнюю границу рабочих частот (до 10 ... 15МГц). Светодиоды HL1...HL4 красного цвета свечения. |
|
|
Рис.2 Печатная плата частотомера |
|
|
Рис.3 Размещение деталей на плате |
|
|
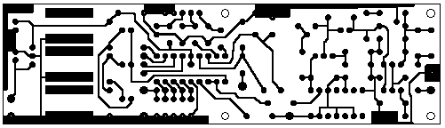
Рис.4 Печатная плата в масштабе 1:1 (вид со стороны деталей). |
|
| Рис.5 Печатная плата в масштабе 1:1 (вид со стороны монтажа). |
|
Печатная плата частотомера показана на рис. 2...5. Индикатор HG1, кнопки SB1...SB3 и светодиоды индикации предела HL1...HL3 размещаются со стороны монтажа. Переключатели SA1...SA5 могут быть установлены как со стороны деталей, так и со стороны монтажа. Несмотря на малый уровень помех, излучаемых прибором, его все же желательно экранировать, особенно если он будет использоваться в качестве цифровой шкалы совместно с приемником. В качестве блока питания можно использовать любой нестабилизированный источник напряжением 7,5...14в и током до 50ма. Импульсный или бестрансформаторный блок питания применять не рекомендуется. Налаживание частотомера заключается в установке тока транзисторов VT1, VT2 около 5ма. Его выставляют, подбирая R2. Напряжение на коллекторе VT2 должно быть примерно +3,6в. Затем резистором R8 добиваются максимальной чувствительности прибора на высоких частотах. Напряжение на коллекторе VT3 должно быть при этом около 2,5в. После изготовления и проверки работоспособности частотомера необходимо выставить все необходимые значения его параметров. Они устанавливаются в сервисном режиме кнопками SB1 ... SB3. Для входа в этот режим следует нажать эти 3 кнопки одновременно. При этом на индикаторе появится значение времени измерения, которое будет выбираться по умолчанию при включении прибора. Нажимая на кнопку SB1 или SB2 можно выбрать одно из 3-х значений - 0,1с; 1с или 10с. После этого следует нажать SB3. При этом выбранное значение заносится в энергонезависимую память, а на индикаторе появляется значение коэффициента деления СВЧ делителя, который будет использоваться с прибором. Изменить его значение можно, нажимая SB1 или SB2, а затем подтвердить выбор, нажав SB3. Во втором варианте прибора значение коэффициента деления появится только в том случае, если замкнут один или оба переключателя SA4, SA5 или замкнуты соответствующие контакты разъема. При этом будет индицироваться и номер подключенного делителя. Для программирования Кд делителя с другим номером следует вновь войти в сервисный режим предварительно подключив другой делитель. Если один или несколько из переключателей SA1...SA4 для первого варианта или SA1...SA3 для второго варианта, замкнуты, на индикаторе появляется номер включенной ПЧ и ее знак (стилизованный + или -). Выбор знака производится SB1 или SB2, нажатие SB3 подтверждает выбор и на индикатор выводится значение ПЧ, которое можно изменять, нажимая опять же SB1 или SB2. Скорость изменения будет увеличиваться в зависимости от времени нажатия на кнопку, т.е. чем дольше держать нажатой кнопку, тем быстрее будут изменяться показания. Цена младшего разряда 100Гц. Подтверждение выбора аналогично предыдущим режимам - нажатие SB3. После этого на индикаторе появляются символы "----------". Если не нажимать ни одну из кнопок, примерно через 3 сек прибор перейдет в режим измерения с вновь выбранными параметрами. Для входа в режим калибровки следует в течение этих 3-х секунд нажать кнопку SB3. Процесс калибровки в данной конструкции предельно упрощен. Для этого достаточно просто ввести истинную частоту генерации кварца нажимая на кнопки SB1 или SB2 аналогично вводу значений промежуточных частот, описанному выше. Только цена младшего разряда индикатора в этом режиме равна 1Гц. Выставив нужное значение следует нажать SB3. Частотомер способен работать практически с любым кварцевым резонатором, однако оптимальным является значение около 4МГц. На меньшей частоте снижается быстродействие PIC контроллера, а повышение тактовой частоты увеличивает потребляемый ток, не давая особых преимуществ. Следует учитывать, что в этой схеме кварц возбуждается на частоте параллельного резонанса, а на отечественных кварцах обычно указывается частота последовательного резонанса, которая может отличаться на несколько килогерц. Для некоторых импортных кварцев желательно включить резистор 470 ом в разрыв цепи между выводом 15 PIC и точкой соединения C10, C11, ZQ1. Определить истинную частоту генерации кварца можно, подключив образцовый частотомер в точку XN1. При этом конденсатор С8 должен быть в среднем положении. Измеренное значение округляется до ближайшего, кратного 40Гц, например, 4 000 000, 4 000 040, 4 000 080 и т.д. После калибровки следует подключить данный прибор и образцовый частотомер к генератору сигналов частотой 20 ... 40 МГц и амплитудой 0,2 ... 0,5В. Окончательно точного соответствия показаний частоте добиваются вращением С7. Если диапазона его изменения не хватает, значит частота кварца была введена не верно и ее следует изменить, как было описано выше. Без каких-либо изменений схемы, в приборе можно использовать более совершенный но, как ни странно, имеющий меньшую стоимость контроллер типа PIC16F628. Однако программа для него будет несколько иная. Разработана также версия прошивки для PIC16CE625, который также можно использовать в частотомере. Трудно найти прибор, превосходящий этот частотомер по соотношению цена/качество, поэтому интерес к нему не ослабевает. Вы можете загрузить чертеж печатной платы частотомера lcd.zip (27кб), который перевел в формат Sprint Layout 3.0 один из радиолюбителей. Дистрибутивы русскоязычной версии Sprint Layout (600кб) можно найти, например, по адресу: Если возникнут сложности с приобретением ЖКИ индикатора можно сделать его на светодиодных индикаторах АЛС-318. Прошивки для PIC16F84 и PIC16F628 можно заказать у автора. Те, кто приобретал ранее у автора прошивку первого варианта, второй вариант могут получить бесплатно. |
|
|
mailto:ra4nalr (at) write.kirov.ru mailto:ra4nal (at) yandex.ru
© 2001-2004г. Воспроизведение материалов сайта в любом виде только с согласия автора. |