Что-то не так?
Пожалуйста, отключите Adblock.
Портал QRZ.RU существует только за счет рекламы, поэтому мы были бы Вам благодарны если Вы внесете сайт в список исключений. Мы стараемся размещать только релевантную рекламу, которая будет интересна не только рекламодателям, но и нашим читателям. Отключив Adblock, вы поможете не только нам, но и себе. Спасибо.
Как добавить наш сайт в исключения AdBlockРеклама
8мм кинофильм на видео.
8мм кинофильм - на видео.
|
Казалось бы, совсем недавно многие занимались любительской киносъемкой на 8мм пленке. И вот уже стоит проблема перевода личного киноархива на современный носитель - магнитную ленту или CD. И сделать это совсем не сложно даже в любительских условиях. Достаточно просто снимать видеокамерой проецируемый на экран фильм, в качестве экрана идеально подходит лист белой бумаги для ксерокопий формата А4. Автоматическую фокусировку в камере следует отключить и в ручном режиме сфокусировать ее на экран. Учитывая невысокое качество 8мм фильмов, возможностей стандарта VHS хватает с избытком. Скорость проекции фильма должна быть такой, чтобы частота мельканий экрана соответствовала кадровой частоте телесигнала - 50Гц. Широко распространенные проекторы "Луч-2", "Волна", "Русь" удовлетворяют этому условию при стандартной для 8мм фильмов скорости проекции - около 16 кадров в секунду. К счастью, особой точности тут не требуется и, если нужно переснять 1-2 пятиминутных фильма, можно просто поддерживать эту скорость по стробоскопическим рискам ручным регулятором скорости проекции. Однако, если фильмов в архиве скопилось на несколько часов, это уже утомительно. А при значительном отклонении скорости проекции от стандартной появляются периодические изменения яркости экрана в записи. Стабилизаторы скорости проекции, описания которых на рубеже веков публиковались в журнале "Радио" прекрасно справятся с этой задачей, но делать устройство, содержащее более десятка микросхем для выполнения работы, носящей, в общем-то, разовый характер, представляется нецелесообразным. Между тем, новое - это хорошо забытое старое. Ведь проблема стабилизации скорости кинопроектора отнюдь не нова. Еще в 1969г. в "Радио" была опубликована статья, посвященная этой теме. Конечно, речь шла не о перезаписи на видео, а о синхронизации проектора с записью звукового сопровождения фильма на магнитофоне. Схема синхронизатора, предложенная более 30 лет назад, показана на рис.1. Это разновидность двухполупериодного синхронного детектора с электромеханическим коммутатором. Частота коммутации должна быть равна частоте сети, т.е. 50Гц, что предполагает установку в проектор кулачка, обеспечивающего 3 переключения контактов за время демонстрации одного кадра. Кулачок насаживается на вал грейферного механизма. Неплохие результаты получаются и при использовании однополупериодной схемы синхронного детектора, показанной на рис.2. Именно эту схему я когда-то использовал для озвучивания фильмов. |
|
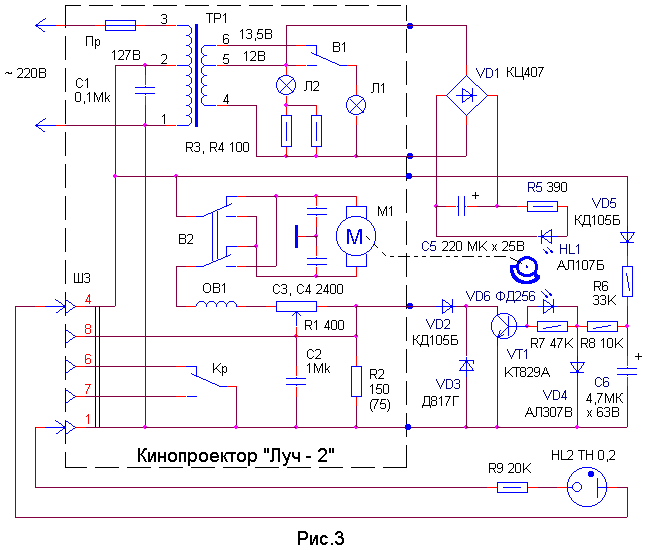
Контактный датчик недостаточно надежен, да и разместить его в проекторе не просто, поэтому лучше использовать бесконтактный. Такая схема тоже есть в статье, но ее работоспособность на элементной базе тех лет вызвала у меня большие сомнения. Пришлось разработать новую, на современной элементной базе. Проверенная на практике схема синхронизатора скорости проектора "Луч-2" для перезаписи на видео показана на рис.3. Работает она аналогично схеме рис.2, а изготовить и наладить ее можно за один день. Элементы кинопроектора "Луч-2" обведены пунктиром, их обозначение и нумерация соответствуют заводской инструкции. Этот синхронизатор пригоден для работы и с другими проекторами с коллекторным двигателем, например, "Волна" или " "Русь". |
|
ИК светодиод HL1 запитан от обмотки трансформатора, предназначенной для питания проекционной лампы. Ток через него определяется номиналом резистора R5. Диод VD4 используется в качестве стабилитрона с напряжением стабилизации около 1,5В. Этого напряжения недостаточно для открывания составного транзистора VT1. При попадании ИК излучения на фотодиод VD6 на его выводах появляется ЭДС, которая складывается с напряжением на VD4 и открывает транзистор VT1, который, в свою очередь, через диод VD2 закорачивает для положительной полуволны резистор R2, включенный последовательно с двигателем. Скорость двигателя при этом увеличивается. Транзистор VT1 составной, с допустимым напряжением К-Э не менее 80В и током не менее 1А. Его можно заменить парой КТ815Г + КТ817Г. Стабилитрон VD3 ограничивает напряжение на коллекторе VT1, предохраняя его от возможного пробоя. Если допустимое напряжение К-Э этого транзистора 100 и более вольт, VD3 можно исключить из схемы. В качестве VD4 использован светодиод зеленого цвета свечения АЛ307В. ИК диоды излучателя и приемника можно использовать от систем дистанционного управления телевизорами. Конструктивно все элементы монтируются на "пятачках" без сверления отверстий на небольшой плате из фольгированного стеклотекстолита. HL1 и VD6 размещаются на расстоянии 5мм друг от друга. Номинал резистора R2, установленного в проекторе, нужно уменьшить до 75 Ом. Лампочка HL2 и резистор R9 размещены в небольшой диэлектрической коробочке и подключаются при работе к гнезду Ш3 на корпусе проектора. Для отключения системы стабилизации скорости достаточно в это гнездо установить штатную заглушку, которая замыкает между собой гнезда 1 и 8. Неоновую лампочку можно заменить двумя светодиодами, включенными встречно - параллельно. Смонтировав и подключив стабилизатор к проектору, следует убедиться в том, что скорость двигателя уменьшается при внесении непрозрачной преграды между ИК излучателем и приемником и увеличивается при ее удалении. Если это не так, следует приблизить друг к другу HL1 и VD6, подобрать тип VD4, изменить номиналы R5...R8. Ток через ИК светодиод не следует делать более 100 мА, т.к. это может привести к выходу его из строя. Добившись устойчивой работы схемы, плату нужно приклеить в нижней части корпуса проектора так, чтобы световой поток между HL1 и VD6 прерывался при вращении обтюратора. Перед началом работы необходимо смазать все движущиеся узлы проектора и почистить коллектор двигателя. Входа в режим синхронизации добиваются вращением регулятора R1. В процессе работы для контроля скорости следует периодически освещать неоновой лампочкой HL2 стробоскопические риски на рукоятке покадровой проекции. В синхронном режиме они будут казаться неподвижными или слегка раскачиваться. При изменении напряжения питания или при сильном нагреве механизма проектора система может выйти из режима синхронизации. Это хорошо заметно на слух и быстро может быть устранено вращением регулятора скорости проекции R1. На видеозаписи кратковременная небольшая рассинхронизация практически не заметна. Учитывая разовый характер работы, с этим недостатком вполне можно смириться. Конечно, двухполупериодная схема рис.1 обладает более широким диапазоном синхронной работы, но ее бесконтактный аналог сделать сложнее. |
|
|
|
mailto: ra4nalr (at) write.kirov.ru mailto: ra4nal (at) yandex.ru
© 2002г. Воспроизведение материалов сайта в любом виде только с согласия автора. |