Устройство радиоуправления (радиоключ) на 3 команды.
Сергей ( г. Кременчуг).
тел. 8-050-942-35-95, E-mail blaze (at) vizit-net.com
|
Устройство радиоуправления на 3 команды или устройство кодового доступа предназначено для коммутации 3- х различных нагрузок. Область применения подобного рода устройств весьма широка. Оно может использоваться для управления гаражными воротами , освещением , в качестве радиоключа для домашней либо автосигнализации.
Малые размеры позволяют разместить его в корпусе от брелка или от пейджера .
Следует отметить что каждая пара приемник-передатчик имеет свой индивидуальный код т.е. передатчик другой пары не сможет никак воздействовать на «чужой» приемник .
Однако по индивидуальному заказу возможно изготовление ( либо прошивка ) разных комбинаций алгоритма работы устройств типа :
- Один передатчик управляет несколькими приемниками .
- Несколько передатчиков управляют одним или несколькими приемниками.
 |
|
 |
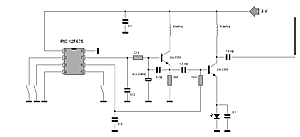
| Принципиальная схема передатчика |
|
Принципиальная схема приемника |
Передатчик.
Состоит из кодера и ВЧ генератора с усилителем мощности.
Кодер – PIC12 F675 . Осуществляет кодирование информации о нажатой кнопке и управление задающим генератором с усилителем мощности.
ЗГ и УМ – стандартные схемные решения хорошо зарекомендовавшие себя в работе .
Приемник.
Состоит из ВЧ части ( микросборка RX5000 ) и декодера .
RX5000 – АМ приемник чувствительностью не хуже 0,6 мкв выпускаемый фирмой RFM .
Она имеет в своем составе активный ФНЧ и компаратор ( не используется ).
Декодер – PIC12 F675 . Осуществляет оцифровку пришедшего аналогового сигнала декодирование и исполнение команд .
У приемной части предусмотрено 2 режима работы:
- С фиксацией команд ( перемычки нет, впаян резистор 10 ком между 1 и 4 выводами контроллера – на фото отсутствует ) светодиод остается гореть после отпускании кнопки до поступления другой команды.
- Без фиксации команд ( перемычка впаяна ) Соответствующий светодиод горит только во время удержании кнопки его команды.
Прошивки контроллеров .
Здесь выложены в свободное пользование демо ( они же отладочные ) версии прошивок .
Что из себя представляют .
Передатчик – в демо версии становится генератором с частотой 1,6 КГЦ ( частота промежуточной модуляции ) сразу после подачи на него питания .
Приемник – в демо версии задействован только внутренний компаратор контроллера . Выход компаратора программно подключен к 5 выводу .На нем с помощью УНЧ регистрируется сигнал передатчика для отладки устройства. При настройке следует добиваться подбором резистора 27 ком ( порог реакции компаратора ) , обозначенным на схеме звездочкой уверенного прохождения сигнала с дальних расстояний и отсутствия шума , когда передатчик выключен.
Особенности .
В качестве приемника и передатчика могут быть использованы любые АМ и ЧМ устройства ( например сверхрегенератор от системы радиоуправления на 12 команд )
Устройство способно работать также по проводам и инфракрасному каналу .
Благодаря применению промежуточной модуляции достигнута повышенная помехоустойчивость устройства.
Напряжение питания 3 вольта ( но не более 3,7 )
Мощность прд – 5 мВт. При этом дальность уверенной работы с антеннами длиной 15 см составляет 100 м по открытой местности .
Частота работы устройств 433,9 МГц .
|