Что-то не так?
Пожалуйста, отключите Adblock.
Портал QRZ.RU существует только за счет рекламы, поэтому мы были бы Вам благодарны если Вы внесете сайт в список исключений. Мы стараемся размещать только релевантную рекламу, которая будет интересна не только рекламодателям, но и нашим читателям. Отключив Adblock, вы поможете не только нам, но и себе. Спасибо.
Как добавить наш сайт в исключения AdBlockРеклама
Схема устройства радиоуправления на 12 команд
|
Сергей ( г. Кременчуг). |
Устройство предназначено для управления 12 различными нагрузками . Причем одновременно и в любой комбинации допускается нажатия до 8 кнопок (PORTB) или 4 кнопок ( PORTA ). Оно может входить в состав, например, радиоуправляемого комплекса для авто и авиамоделей , управления гаражными воротами и т.п.
- Скачать файл принципиальной схемы в формате lay
- Скачать все в одном файле
Работа приемной части предусмотрена в двух режимах . Режим реального времени и с фиксацией команд ( зависит от положения перемычки S на плате приемника ).Если перемычка убрана , команды зафиксируются . Если перемычка установлена, команды будут выполняться только в момент удержания соответствующей кнопки ( кнопок ).
Индикаторы исполнения команд – светодиоды. Разумеется, к соответствующим выводам процессора можно подключить например затворы мощных полевых или базы биполярных транзисторов через токоограничивающие резисторы.
![]() |
![]() |
|
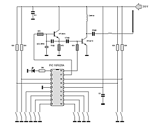
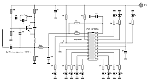
| Принципиальная схема передатчика | Принципиальная схема приемника | |
![]() |
![]() |
|
| Внешний вид передатчика | Внешний вид приемника |
Передатчик
Передающая часть состоит из задающего генератора и усилителя мощности .
ЗГ – классическая схема на ПАВ- резонаторе со 100 % амплитудной модуляцией .
УМ- стандартный с общим эммитером , нагруженный на четвертьволновый отрезок провода длиной 16 см через согласующую емкость .
Шифратор – PIC 16F628A , он осуществляет обработку информации о нажатых кнопках кодирование и посылку пачек управляющих импульсов а также включение светодиодного индикатора и усилителя мощности во время передачи кода.
Приемник
Сверхрегенератор . При номиналах указанных на схеме и исправных деталях обладает 100% повторяемостью.
Его настройка заключается лишь в раздвигании витков контурной катушки и подборе емкости связи с антенной.3 й вывод контроллера дешифратора служит для контроля прохождения сигнала при настройке ( программно подключенный выход внутреннего компаратора ).Контролировать можно с помощью обычного УНЧ. Дешифратор приемника – PIC 16F628A, он осуществляет декодирование и исполнение принятых команд. Система кодер - декодер может работать как по проводам так и с другими приемником
и передатчиком . Каждая посылка 0 и 1 со стороны кодера «закрашена» колебаниями 5,5 кГц для лучшей помехозащищенности + передача контрольной суммы.
![]() |
![]() |
|
| Вид передатчика со стороны проводников | Вид приемника со стороны проводников |
Питание приемника обязательно от стабилизированного источника 5 вольт ( на схеме не показан , в плате предусмотрен КРЕН 5 А +диод ). Питание передатчика от 3,6 вольта но не больше 5,5 вольта ( на плате предусмотрен КРЕН 5А+диод ).
Картина нажатых кнопок в PORTB ( выводы 6 - 13 ) на передающей части полностью отражается на приемной части в PORTB ( выводы 6 - 13 ) соответственно. Картина нажатых кнопок в PORTA ( 3>2, 4> 15,15> 16, 16> 17 ).
За прошивками обращаться к автору .
- Скачать файл принципиальной схемы в формате lay
- Скачать все в одном файле





