Что-то не так?
Пожалуйста, отключите Adblock.
Портал QRZ.RU существует только за счет рекламы, поэтому мы были бы Вам благодарны если Вы внесете сайт в список исключений. Мы стараемся размещать только релевантную рекламу, которая будет интересна не только рекламодателям, но и нашим читателям. Отключив Adblock, вы поможете не только нам, но и себе. Спасибо.
Как добавить наш сайт в исключения AdBlockРеклама
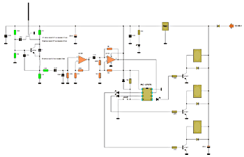
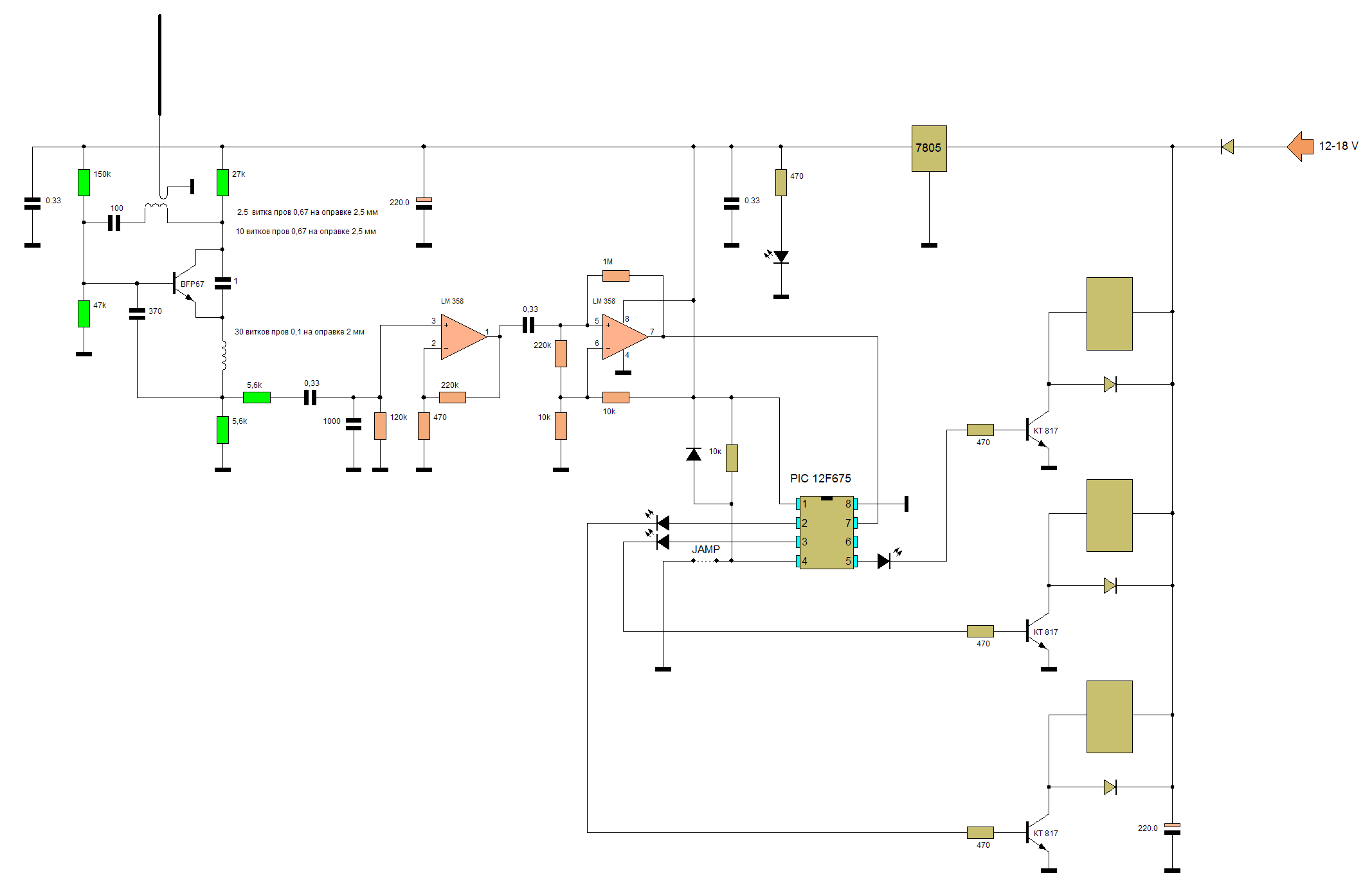
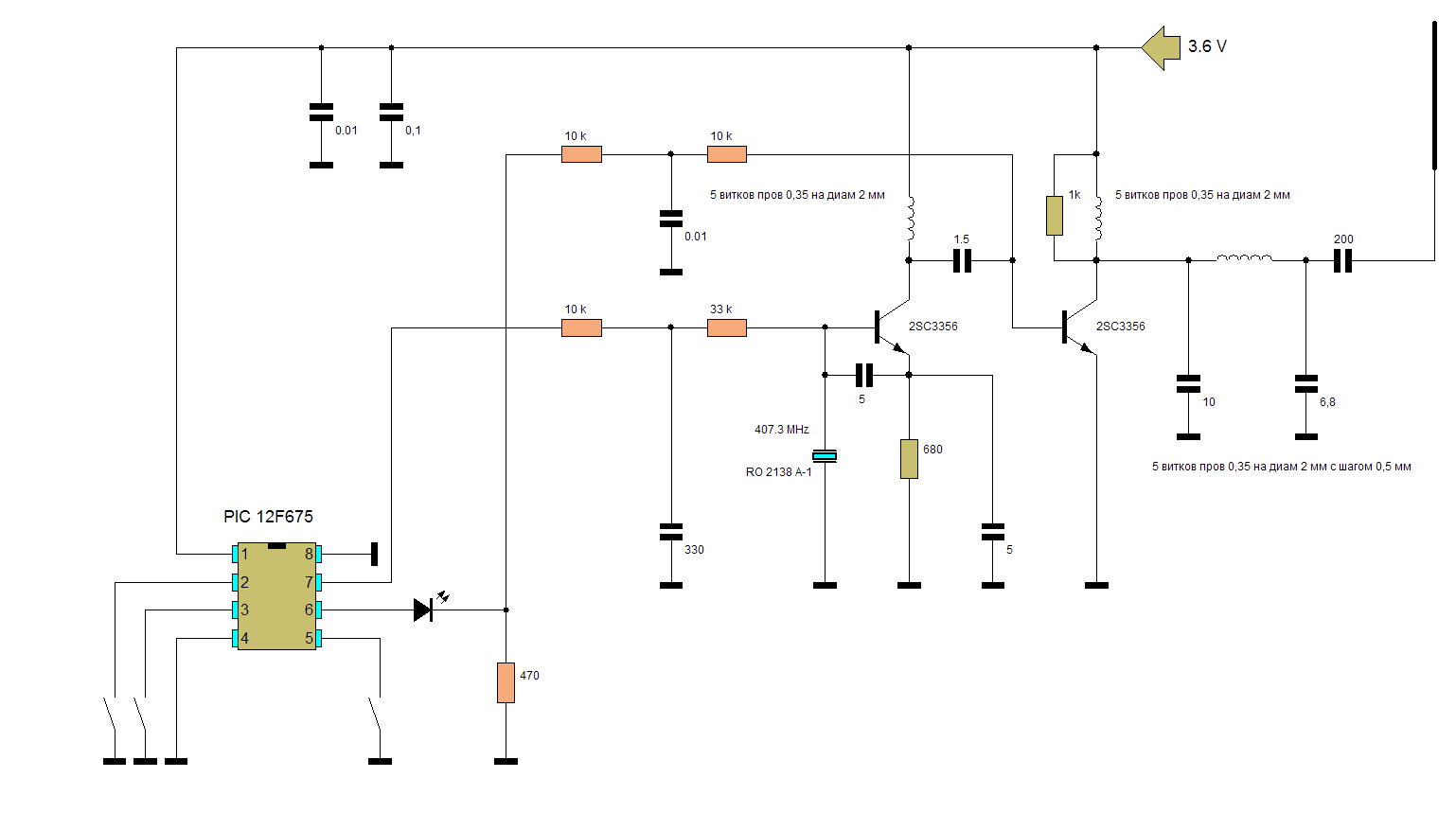
Радиоуправление тремя нагрузками на ";RF модулях своими руками"; с применением микроконтроллеров.
Радиоуправление тремя нагрузками на "RF модулях своими руками" с применением микроконтроллеров.
В настоящее время повсеместного использования цифровой техники микроконтроллеры уверенно завоевывают лидирующие места по популярности их применения в конструкциях различного назначения. Благодаря их высокой надежности и низкой стоимости для многих радиолюбителей открылись поистине необъятные возможности воплощения своих идей с минимальными затратами на радиокомпоненты. Описываемое устройство радиоуправления является примером доступности для повторения даже для начинающих свой путь в увлекательный мир электроники радиолюбителей. Несмотря на простоту , оно обладает достаточной помехозащищенностью , благодаря программно реализованной системе подтверждения управляющего кода , что приводит практически к нулевой вероятности ложных срабатываний , в отличии от продукции аналогичного характера от китайско - дерибасовских "брэндов" Описываемое устройство радиоуправления 3 – мя независимыми нагрузками позволяет управлять 3 – мя электромагнитными реле на расстоянии около 100 м по открытой местности . В нем программно осуществлена возможность работы в двух режимах в зависимости от положения перемычки на плате приемника . Первый алгоритм работы устройства с фиксацией команды ( перемычка присутствует ) . Второй режим работы устройства ( перемычка отсутствует ) предусматривает замыкание соответствующего реле лишь во время удержания кнопки . По факту отпускания ее , реле отключится через 0,5 сек . В этом режиме команды также независимы друг от друга.
Приемник.Сердцем приемника является декодер входящих команд , выполненный на популярном контроллере 12F675. В качестве радиочастотной части использован сверхрегенератор , собранный на транзисторе BFP 67 . Если при сборке применяются элементы указанные на схеме , его настройка заключается лишь в раздвигании витков контурной катушки для попадания приемника в полосу частот , излучаемых передатчиком. В период настройки сигнал удобно контролировать с вывода 1 LM 358 ( выход первого ОУ микросхемы ) . Стоит особо отметить , что не следует ожидать от приемника сильного шума в отсутствии сигнала ( показатель работоспособности большинства сверхрегенераторов ) . Этот приемник , обладая чувствительностью около 1 мкв , практически не шумит . Если выразиться более точно , шумит на более высокой частоте , чем обычно принято в подобного типа схемотехнических решениях . После первого усилителя НЧ сигнал поступает на компаратор , откуда уже в цифровой форме на вход контроллера . Передатчик .Состоит из кодера , выполненного на контроллере 12 F 675 и ВЧ части . Кодер осуществляет опрос кнопок , формирование кодовой последовательности и управление ВЧ частью . ВЧ часть состоит из генератора и усилителя мощности . Схема стандартная . При условии применения деталей , указанных на схеме , работает сразу и в настройке не нуждается . Собственно ВЧ части взяты из « RF – модули своими руками » с незначительными изменениями , обусловленными применением другого типа транзисторов в передатчике . Приемный RF – модуль « слит » в одну плату с декодером команд . Антенны и приемника и передатчика четвертьволновые отрезки провода длиной 16 см .
«Демо» заключается в ограниченном по времени использовании как приемника, так и передатчика . За полноценными версиями прошивок обращаться к автору . С уважением Сергей .
|




