Что-то не так?
Пожалуйста, отключите Adblock.
Портал QRZ.RU существует только за счет рекламы, поэтому мы были бы Вам благодарны если Вы внесете сайт в список исключений. Мы стараемся размещать только релевантную рекламу, которая будет интересна не только рекламодателям, но и нашим читателям. Отключив Adblock, вы поможете не только нам, но и себе. Спасибо.
Как добавить наш сайт в исключения AdBlockРеклама
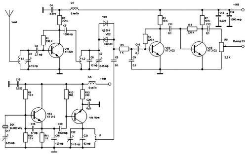
Приемник прямого преобразования 144 МГц
Приемник прямого преобразования 144 МГц
Приемник предназначен для работы в диапазоне 144 МГц. Особенностью приемника является стабилизация частоты гетеродина кварцем. В данной конструкции кварц на 24 МГц был взят из старой компьютерной видеоплаты, но может использоваться и другой подходящий кварц. Чувствительность приемника достаточно высокая, что позволяет использовать данную конструкцию как для проведения измерений на 2-х метровом диапазоне, так и в качестве самостоятельного устройства. Питание лучше использовать от аккумуляторной батареи, так как всем известна чувствительность подобного простейшего приемника к сетевым наводкам на частоте 50 Гц. Принципиальная схема приемника Входной сигнал частотой 144 МГц из антенны WA1 поступает на каскад усиления высокой частоты, собранном на малошумящем транзисторе КТ399А. Данный усилитель имеет входную и выходную цепи преселектора, настроенные на 144 МГц. С выхода УВЧ, сигнал поступает в цепь смесителя, выполненного на диодах с барьером Шоттки с встречно-параллельным включением. Это позволяет упростить конструкцию гетеродина, ограничившись формированием частоты гетеродина в 72 МГц. С выхода смесителя через RC фильтр нижних частот сигнал звуковой частоты поступает на каскады усиления звуковой частоты. На принципиальной схеме не показан усилитель мощности ЗЧ. Может использоваться любая его конструкция, но на макете в авторском варианте использовался усилитель в составе м/с К174ХА10. При рисовке печатной платы также была использована эта микросхема. Гетеродин приемника не имеет особенностей. На VT4 собран задающий генератор на транзисторе КТ315, возбуждается на основной частоте в 24 МГц, на VT5 - ГТ346, собран умножитель на 3. При использовании номиналов элементов в задающем генераторе, указанных на схеме легко получить перестройку частоты приемника 144.0 - 144.1 МГц. Все контурные катушки используемые в кострукции содержали по 4 витка эмалированного провода, диаметром 0.5 мм, намотанных на оправке 5 мм с шагом 1,5-2 мм. Отводы от 1 витка. Контуры L1,C2 и L2,C6,C7 настраиваются на частоту 144 МГц, контур L3,C21,C22 настраивается на частоту 72 МГц. Правильность настройки этого контура контролировалась вольтметром с ВЧ головкой и частотомером. Контуры по сигнальному тракту настраивались по опорному кварцевому генератору (гармоники частоты кратные 144 МГц). При настройке режимов каскадов на VT1, VT2, VT3 по постоянному току - напряжение на базах всех транзисторов должно составлять 0,6-0,7 вольт. На макете все соединения выполнялись максимально короткими проводниками. При этом приемник показал хорошую настраиваемость и стабильную работу. Для желающих повторить и усовершенствовать схему приемника приводятся рабочие файлы рисовки схемы и печатной платы: Файлы:
|
