Что-то не так?
Пожалуйста, отключите Adblock.
Портал QRZ.RU существует только за счет рекламы, поэтому мы были бы Вам благодарны если Вы внесете сайт в список исключений. Мы стараемся размещать только релевантную рекламу, которая будет интересна не только рекламодателям, но и нашим читателям. Отключив Adblock, вы поможете не только нам, но и себе. Спасибо.
Как добавить наш сайт в исключения AdBlockРеклама
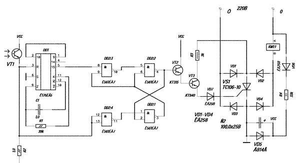
Автомат уличного освещения
Автомат уличного освещения
Автомат уличного освещения проектировался для автоматического включения освещения на улицах вечером, а утром, с восходом солнца, его отключения. Электронная схема, как правило, устанавливается на подстанции, и подключается к силовому пускателю, который коммутирует линию освещения. Датчиком электронной схемы является фоточувствительный элемент, устанавливаемый с внешней стороны здания подстанции. При эксплуатации таких автоматов выявился такой недостаток: От места установки датчика зависит время включения и отключения освещения. Если с западной стороны, то время отключения очень затянуто, т.е уже достаточно светло, а освещение ещё работает. Если с восточной стороны, то время включения слишком раннее. Автоматы имеют гистерезис включения/отключения, но полностью устранить данный недостаток он не может. Устранить недостаток можно, применив суточное реле, установив предварительно время включения и отключения. Но время восхода и захода солнца меняется со временем. Поэтому, в современных автоматах, осуществляется коррекция по восходу и заходу солнца в зависимости от широты местности. Предлагаемый автомат является промежуточным вариантом, стоимость его в несколько раз ниже современных автоматов, хотя вполне отвечает поставленным требованиям. Датчик установлен с восточной стороны, значит, отключение происходит первыми лучами солнца. Вечером, когда освещенность упадет ниже порога включения, но ещё достаточно светло, отрабатывается интервал времени 40 минут, после чего включается освещение. Данное решение дает возможность исключить ложные срабатывания, даже не используя гистерезис по освещенности. Работа схемы такова. После снижения освещенности ниже логического порога, разрешается счет импульсов, так как на входе R лог. 0. В микросхеме К176ИЕ5 имеется внутренний формирователь импульсов, достаточно лишь подключить резистор и времязадающую ёмкость. Счет продолжается до тех пор, пока в старшем разряде счетчика не появится лог.1 (по истечении, примерно, 40 минут), после чего триггер на DD2.1, DD2.2 устанавливается в состояние лог.1, включается транзистор VT2 и после подачи на управляющий электрод симистора сигнала с VT3, последний включает пускатель освещения. Если освещенность превысит предел, с восходом солнца, лог.1 с фототранзистора сбрасывает триггер на DD2.1.DD2.2 , и освещение сразу же отключается. |
