Что-то не так?
Пожалуйста, отключите Adblock.
Портал QRZ.RU существует только за счет рекламы, поэтому мы были бы Вам благодарны если Вы внесете сайт в список исключений. Мы стараемся размещать только релевантную рекламу, которая будет интересна не только рекламодателям, но и нашим читателям. Отключив Adblock, вы поможете не только нам, но и себе. Спасибо.
Как добавить наш сайт в исключения AdBlockРеклама
Ультразвуковой радар
Ультразвуковой радар
Общее описание Технические характеристики Рабочее напряжение: 12V
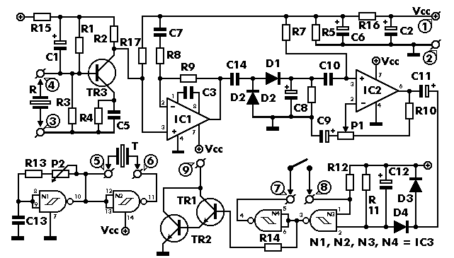
Внешний вид устройства Работа схемы Приемник и передатчик работают на одной и той же частоте. В передатчике и приемнике используются ультразвуковые пьезоэлектрические преобразователи. Передатчик собран на двух элементах НЕ N1, N2 IC3 образующих мультивибратор. Генерируемый сигнал излучается УЗ преобразователем подключенным к точкам 5 и 6. Частота генерации подстраивается резистором R2.
Схема устройства Настройка Подсоедините между положительным полюсом источника питания и выводом 9 на схеме последовательно соединенные светодиод и резистор номиналом 560 Ом. Затем соедините положительный полюс источника питания с точками на схеме обозначенные как Vcc+. Движок переменного резистора P1 поверните в среднее положение. Затем медленно поворачивайте движок подстроечного резистора P2 и одновременно перемещайте кисть руки перед преобразователем до тех пор пока не будет загораться тестовый светодиод подключенный к точке 9. Быстрее произвести настройку можно, если использовать частотомер. Для этого подсоедините частотомер параллельно передающему УЗ преобразователю. Настраивая P2 добиваются совпадения частоты генератора и паспортного значения УЗ преобразователя. Затем P1 устанавливают требуемую чувствительность. Как вариант можно использовать НЧ осциллограф подключенный к коллектору TR3. В этом случае также настраивается частота генератора по максимальной амплитуде отраженного сигнала. Амплитуда отраженного сигнала на требуемой частоте будет максимальна если вся система УЗ преобразователей настроена в резонанс.
Монтажные платы Детали:
|




